新浪新闻

更精准、更专业!中科万国发布保险科技领域大模型——万国通识大模型

关注

2023年6月26日,北京中科万国互联网技术有限公司(以下简称“中科万国”)发布保险科技领域大模型——万国通识大模型及关键应用产品SV-CHATIMK。

中科万国长期专注于人工智能技术在保险行业数字化应用中的场景落地,在涉医理赔领域的智能医疗审核SaaS平台和小额快赔DaaS平台已经服务数十家保险公司总公司和各地分公司,让保险公司涉医理赔更公平、更简单、更快捷。公司拥有覆盖全国300多个地级市的医保知识库、医保政策知识库、10万种以上的药品知识库、40万种以上的耗材知识库、5万种以上的诊疗知识库、以及数百种疾病的诊疗路径知识库;拥有从车险人伤、非车险人伤、重疾险、健康险等全部涉医保险的理赔规则知识库。

当下,大语言模型技术的发展可谓一日千里,应用广泛!国内各行业都在尝试借助大语言模型技术解决行业的痛点、难点,提升效能。由于大模型的“通用”目标所在,其预训练阶段侧重语料丰富,往往不会聚焦于某行业业务场景数据和知识,直接应用通用大模型在具体纵向行业落地效果不佳。

为了更好的解决保险涉医垂直领域场景中遇到的上述问题,中科万国发挥自身优势,

基于长期积累的大数量、强时效的自有知识库,根据相关的保险医疗知识和保险实务文本,生成了保险及相关医疗知识的覆盖面广、回答内容精准的高质量指令数据集,对开源预训练大语言模型开展多种微调策略的执行对比,提高其在保险涉医方面基础语义理解能力,加强其命名实体识别、知识和对话能力,形成了覆盖保险及相关医疗知识的万国通识大模型。

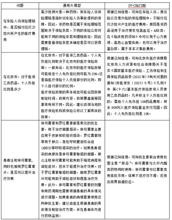
目前,万国通识大模型作为中科万国智能平台中的重要基础能力已经在智能医疗审核和小额快赔方案中落地应用。在医疗审核的票据识别过程中,万国通识大模型的保险医疗命名实体信息识别有助于对药品、诊疗等信息的修正,提高识别准确率,辅助药品和费用归集处理,提升智能化水平。另外,以万国通识大模型为引擎,形成的SV-CHATIMK产品,以多轮对话方式为使用者提供保险理赔场景中的医疗知识问答,用于保险医疗费用审核。通过与直接使用开源预训练通用大模型对比,SV-CHATIMK的回答在专业性和准确性方面有显著提高,具体示例见下表1。

表1 :SV-CHATIMK与通用大模型在保险涉医问题方面的回答对比示例

接下来,一方面中科万国将在2023年下半年择机开放模型调用,为保险行业客户提供更精准、更专业的MaaS(Model as a Service) 服务,助力保险行业业务数字化、智能化转型;继续升级SV-CHATIMK的能力,结合数字人技术,面向B端客户打造销售、理赔、客服等岗位的数字员工,为保险企业的降本增效、提质升级贡献价值;面向C端客户,通过SV-CHATIMK承载的医药学知识、医保政策以及多轮会话能力为大众的医药学知识搜索提供帮助,让人工智能技术惠及千家万户。

另外一方面,中科万国将进一步围绕保险和涉医领域,深入挖掘场景,运用不同的场景数据继续对万国通识大模型进行微调,并采用多种技术路线融合知识图谱,应用于多任务的垂直场景。

(来源:看头条网)

加载中...