新浪新闻

23年中级会计教材正式现货!面对变动,使用《轻一》备考更从容!

关注

新教材已经公布想必大家最关心的事情就是教材变化后的内容难不难?现在开始备考来得及吗?!23年考生应该如何应对?

4月23日,教材变动率先公布,教材变动大不大,都有哪些变化?中级3科的难度如何,又该如何复习呢?一起跟着小奥看下吧~

一、中级三科教材变动解读

2023年中级教材各科目页码均有所增加,其中《中级会计实务》页码变化最大,下面一起来看看教材具体变化!

《中级会计实务》教材变化

1、整体内容增加。2022年教材是528页,2023年教材是570页, 页数增加了8%。

2、重要结构变化,今年教材共有26章,新增“第1章概述”。将原教材“第8章职工薪酬及借款费用”分为2章独立书写,即现在的“第9章职工薪酬”和“第10章借款费用”。

3、内容变化较大的章节。“第8章金融资产和金融负债”、“第20章企业合并”、“第25章政府会计”、“第26章民间非营利组织会计”的内容调整相对多一些。

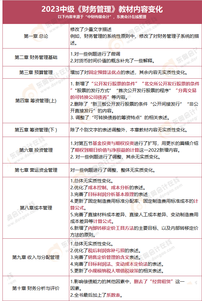
中级《财务管理》教材变化

1、整体内容增加,2022年教材是401页,2023年教材是408页,页数增加了1.7%。

2、重要结构变化。无结构变化。

3、内容变化较大的章节。“第四章筹资管理(上)”、“第八章成本管理”、“第九章收入与分配管理”。

中级《经济法》教材变化

1、整体内容增加,2022年教材是425页,2023年教材是445页,页数增加了20页。

2、各章实质变动不大,但是细节调整较多。

小奥建议大家在拿到教材后,对教材进行全面的学习。首先理清章节脉络,搭建知识架构,对各个知识点进行初步的了解。

由于中级会计考试教材的内容很多,且考试是有范围的,所以大家可以根据考试大纲来阅读教材,这样能够帮助大家更好的抓住重难点,有利于大家高效学习。

同时,在阅读教材时可能会遇到难以理解和消化的内容,所以大家也可以选择一本高质量的辅导书,来辅助自己学习。

中级《轻一》即将上市

东奥《轻一》历经了25个春夏秋冬,陪伴了一批又一批的中级学员“轻松过关”。

2023年,中级《轻一》再次踏上新征程,用创新和升级,帮助考生从容备考!更多内容快来东奥会计在线官网了解详情吧!

二、教材发布后应该如何备考?

1、构建知识框架,全面练习

建议考生要充分的了解大纲和教材的精髓,这里的教材不仅包括考试教材,还包括辅导教材,只有这样才能及时把握考点变化并且提高学习效率。

考生们在学习每一章或是每一个知识点之前,要对该知识点有清楚的认知,要知道它是否会涉及主观题的考查,如果会出主观题,那么这个考点就要扎实学好记牢。

如果此内容只考查客观题,那熟悉理解会做题即可,不需要死记硬背,浪费时间。对于学员“一听都会,做题全废”这样的情况来说,其根本原因还是没有深度理解知识点,要知道听到≠得到,打好基础更关键。

同时,大家要充分利用历年真题,狠抓核心、新增、调整的知识点,以题带点,了解命题规律,提高做题速度。

2、判断得分性价比,高效备考

将知识点内容按学习难易程度、考试重要程度划分,打破传统备考思维。

首先,“易学易得分”知识点是指性价比极高的考点,需要中级会计考生重点学习,如实务中的固定资产、投资性房地产。

其次,如长期股权投资、财务报告等重要的知识点,也需要考生细致化探究,进行深度练习。

最后,还有一些重要但稍难、分值占比少的考点,大家可以针对性学习,提炼关键词,在考前突破。

2023年中级会计师考试备考正在进行中,教材已经现货,大家要规划好时间,努力学习,相信付出就有收获!期待大家收获中级会计师资格证的时刻!

(来源:看头条网)

加载中...