希迪智驾与腾讯联合体 1.48亿中标重庆两江新区车路协同项目
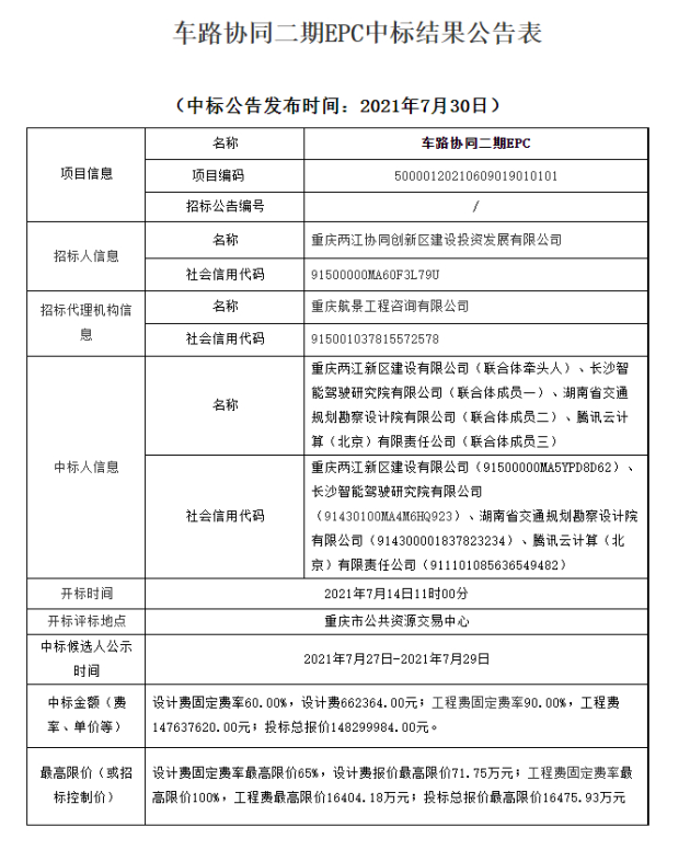
日前,重庆两江新区车路协同二期EPC项目公布招标结果,由重庆两江新区建设有限公司、希迪智驾(长沙智能驾驶研究院有限公司)、腾讯智慧交通以及湖南省交通规划勘察设计院有限公司组成的联合体最终以1.48亿元中标。这意味着,作为西部第一个获得工信部批复建设的国家级车联网先导区,重庆两江新区车联网建设又迈出了坚实一步。
据了解,重庆两江新区协同创新区以“车-路-云-网-图”为建设要素,积极布局智能网联示范区建设,给多维复杂的城市交通植入“智慧因子”,推动打造山城特色的3D智慧交通场景。
此次,在两江新区车路协同二期EPC项目中,联合体将通过实施项目设计、道路施工、智能车辆建设及云平台建设等四个方面,助力两江新区建设国家级车联网先导区。特别是在智能车辆建设方面,将结合人工智能、边缘计算、5G等技术打造多样化自动驾驶、车路协同以及智能网联车辆平台。同时,在云平台建设上,也将通过助力构建集约高效云控平台,提供基础支撑系统、智能网联应用支撑平台、MAAS出行信息服务平台、运营管理平台、交通数字孪生与可视化系统等多个系统的建设支持,充分实现人-车-路-云的有效协同,加速智能网联汽车产业生态建设,快速充分发挥智能网联汽车的价值。
据两江新区相关负责人介绍,车路协同二期项目致力于打造最密集、最复杂、最完整的自动驾驶车路协同应用示范场景,主要包括危险路况提醒、异常交通和路况、驾驶辅助、交通效率4大类、38小类场景。而在应用场景的建设当中,项目还充分融入5G技术,包括5G+远程驾驶、5G+车载高清视频实时监控、5G+AR导航等15种5G相关应用场景。同时,车联网二期示范项目也将采用“N+1+N”的总体架构体系,即N种智能网联终端及路侧感知设备,1个云控平台,N种智慧应用。以产业发展为驱动,以交通出行需求为导向,车联网先导区突出重庆模式与重庆特色,实现重庆山地城市车路协同多场景应用,构建人、车、路、网、云高效协同体系,进一步推动自动驾驶、车路协同的城市应用示范,努力打造西部首个“碳中和”智能网联示范区。