新浪新闻

武汉发布新冠病毒感染居家治疗用药指引 复方鱼腥草合剂被提及

关注

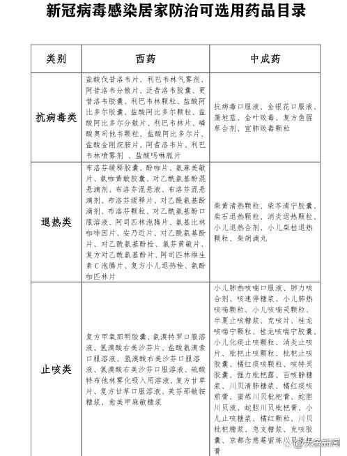
近日,全国各地调整了线上线下购买“四类药品”的管理政策导致一些药品出现了一盒难求和涨价的现象。12月11日,武汉市市场监管局重磅发布《新冠病毒感染居家治疗用药指引》(以下简称《指引》),并向市民提供《新冠病毒感染居家防治可选用药品目录》(以下简称《目录》)供市民有需求时参考选购。

《指引》中明确指出:类似连花清瘟的中成药还有上百种可以替代,从中医原理上讲,连花清瘟是治疗风热外感的药物,凡是在说明书上写明有治疗风热感冒、疏风、清热、化湿、解毒等作用的中成药,都能够缓解新冠病毒感染导致的身体不适症状。因此,不需要拘泥于某个单一药物,其他很多中成药可以选用。

在《目录》中说明,目前新冠病毒感染尚无特效药可治,但可以使用抗病毒类药物进行对症治疗,其中就包含复方鱼腥草合剂这款抗病毒类中成药。

金笛®复方鱼腥草合剂主要成分为鱼腥草、板蓝根、连翘、金银花、黄芩,属于咽喉类中成药,具有清热解毒的功效。中国医学科学院实验室研究表明金笛®复方鱼腥草合剂具有体外抗新冠病毒活性作用, 可抑制新冠病毒在细胞内的复制,具有显著抗病毒、抗菌、消炎,增强咽喉免疫力的作用。

据悉,复方鱼腥草合剂早在2020年就先后多次被纳入《四川省新型冠状病毒肺炎中医药防控技术指南》(第八版)、《青海省新型冠状病毒肺炎中医药防治方案》(试行第二版)、《贵州省新型冠状病毒肺炎中医药防治方案》(第二版)等多部新型冠状病毒肺炎防控指南。

目前,我国新冠肺炎疫情防控进入新阶段,疫情防控措施优化给人们的生活带来新变化。只有加强疫情防护意识,做好个人防护措施,遇到困难及时求助,保持好心态努力适应,才能真正成为自身健康的第一责任人。

(来源:新视线)

加载中...