新浪新闻

游戏品类加速回暖,文娱内容持续火热——2022年IAA行业品类发展洞察系列报告·第三期

关注

易观分析联合穿山甲与巨量算数共同构建IAA发展指数,通过行业规模、内容热度、商业变现的多维数据指标反映行业细分品类的发展情况,对领域季度运行情况、热门品类进行分析解读,助力开发者深入洞察领域特性和发展趋势,把握IAA生态机遇。

IAA行业品类发展洞察系列报告共计四期,覆盖2022全年。本期报告基于2022年7月至9月的数据对行业三季度表现进行研究。

IAA行业发展分析

第三期IAA发展指数显示,多品类市场于三季度迎来窗口期,通过发力产品研发、运营活动等方面促进行业、内容及商业维度的发展。

在本期的IAA发展指数榜单中:

•策略游戏通过休闲化发展扩展用户群体、降低进入门槛,结合割草、Roguelike实现玩法融合创新,值得开发者关注;

•工具领域表现稳健,天气类产品在趋于成熟的背景下,用户需求进一步增长,指数表现良好;

•拍照及图片处理品类在内容化、社交化的发展趋势下抬高商业化天花板,未来表现可期。

基于指数表现、开发门槛、行业趋势等多重因素,本期选取天气、策略游戏、拍照及图片处理品类进行深入分析。

重点IAA品类分析

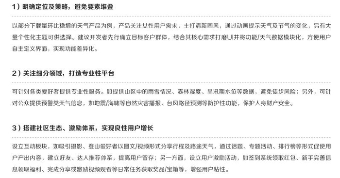
1.天气类

作为刚需品类,天气类App用户量级庞大且具备较强的使用粘性,蕴含开发潜力。建议开发者明确产品定位避免要素堆叠,提供差异化、专业性功能,以活动激励等方式搭建社区生态,提升产品综合竞争力。

2.策略类游戏

策略类游戏普遍具备长线运营特征,生命周期长,用户粘性强。随着品类融合及玩法丰富,策略类游戏整体开始朝向中、轻度发展,建议开发者关注诸如割草、Rougelike等当下热门玩法,开拓细分领域赛道。

3.拍照及图片处理

作为发展型品类,拍照及图片处理类应用抓住图片分享需求发展内容与社交,其行业、商业、内容表现均较为稳健,且呈现增长态势。在头部产品地位稳固、竞争激烈且同质化的背景之下,开发者可考虑深耕细分场景创意化玩法,实现差异化突围。

1 -天气

天气品类内容热度、行业指数显著增长,主要原因在于三季度气候多变带来的需求提升。结合品类特征来看,天气类产品的进入门槛较低,广告请求量和收益水平稳健。

1.1 品类发展概况:

•用户规模:天气类App的活跃用户数量长期维持于1.7亿以上。2022年三季度,受高温、台风等天气影响,用户对天气类软件的需求进一步增长,并于7月达到1.79亿的峰值。

•粘性表现:2022年1-9月,天气品类下部分新兴产品活跃用户数稳步增长,用户单日启动次数平均可达3-4次(品类平均2次),单日使用时长平均为30-60分钟(品类平均10分钟)。

•市场竞争:Top1的天气类App活跃用户行业渗透率已达60.8%。但整体来看,头部平台活跃用户行业渗透率增速有明显下滑。中、腰部大量新兴产品风格差异化明显且赛道垂直,具备较强市场竞争力。

•用户特征:男性用户比例居高,青/中年为主要群体。广东、山东等沿海省份用户占比更高,四川等天气变化较大、降雨频繁省份同样用户占比排名靠前。

•商业化表现:根据穿山甲数据,天气品类的广告收益可观,且CPM在三季度呈现波动上涨趋势,变现能力有所增强。

1.2 产品开发设计:

•玩法扫描

天气类应用产品的工具属性强,主要满足用户了解气象气温变化的需求。在基础功能之上,通过增加更多生活服务及内容板块完善产品、提升粘性、丰富广告场景。

•立项与开发建议

开发者应明确产品定位和目标客群,避免功能、内容堆叠;于细分/垂直领域提升专业度并实现差异化,加强预测精准度,结合语音/视频等播报方式、生活健康板块提高交互水平;提升运营质量,打造可持续的用户生态。

1.3 广告变现设计:

•投放数据表现

以在巨量引擎、穿山甲平台投放的某款App为例,天气类产品的广告变现回本周期约为三个月。

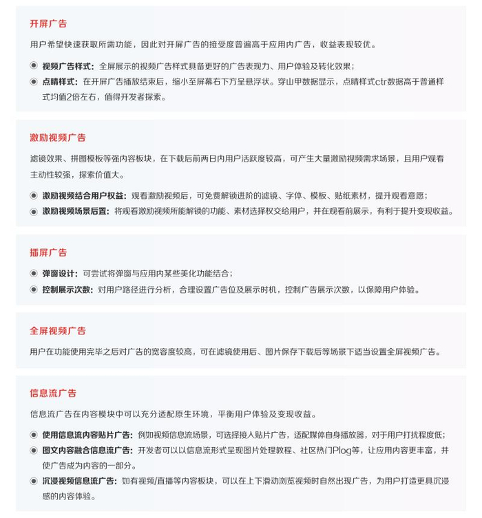
分广告样式来看,信息流的人均展示次数最高,可达3次;每用户平均广告收益则是开屏类型最高。

•变现场景设计

2 -策略游戏

三季度,策略游戏在游戏领域中表现相对突出。轻度化、碎片化发展结合夏季娱乐需求释放,促进行业用户规模和粘性增长,带动行业表现向好;广告请求量、收入排名呈上涨趋势,商业变现仍有挖掘空间。

2.1 品类发展概况:

•用户规模:截至2022年9月,策略游戏类App活跃用户数达4678万人,整体处于较高水平。其中,中、重度策略游戏已步入成熟期,增长放缓;轻度玩法融合的休闲化策略游戏加速发展,为品类注入新活力。

•用户使用:策略类移动游戏用户人均单日使用时长超70分钟、平均启动次数超7次。依托于策略类游戏定期赛季调整及活动优化,其普遍具备生命周期长、用户粘性强的特征,具备持续开发潜力。

•市场竞争:头部产品世界观背景及角色刻画更加深刻,玩家粘性强,市场集中度高。当下基于玩法融合、新兴变现模式、偏向轻度玩法的休闲策略类产品活跃用户数量增长,快速站稳市场。

•用户结构:Top10策略类游戏App男性用户占比57.1%;年龄主要集中在31-35岁间。结合新进Top10榜单的产品来看,策略类游戏玩法逐渐偏向中、轻度,美式卡通等画风开始吸引更多女性及年轻玩家,用户结构有望进一步多样化。

•商业化表现:随着策略游戏的轻度化,对广告变现的探索进一步加速,释放品类商业潜力。根据穿山甲数据,自2022年5月以来,策略游戏的CPM水平呈现快速增长态势,收入水平也实现逐步提升。

2.2 产品开发设计:

•玩法扫描

①广义SLG:包含如建造、卡牌、塔防、ARPG、MOBA等具备策略性玩法的游戏品类。较早的品类融合为策略类游戏开发者提供了丰富的玩法参考,策略类游戏多样性提升。

②核心SLG:以4X(探索Explore、扩张Expand、开发Exploit、征服Exterminate)为主要玩法的SLG。由重度玩法、强竞争性、游戏进程不可逆等特征组成。

③轻度策略游戏:中、重度SLG的市场竞争较为激烈,玩法/画风差异度低。大量新进开发团队选择着眼轻度品类与SLG的融合,填补玩家碎片时间,获取市场份额。

•立项与开发建议:

结合市场趋势,建议开发者关注小游戏融入、社交性打造、轻度RTS三大方面。

根据市场热点和玩法适配性,建议开发者关注割草、Roguelike方向。

2.3 广告变现设计:

•变现场景设计

中度休闲游戏广告样式相对单一,大多以激励视频为主,需要在激励视频的基础上精细化运营,以提升ARPU、拓展收益空间。

3 -拍照及图片处理

拍照及图片处理的行业、内容与商业指数在三季度呈现增长态势,且广告请求量、收益水平较高,收入涨幅可观。此外,由于拍照及图片处理类产品向图片分享社区发展,趋于丰富化,带动相关内容播放、互动等数据上涨。

 3.1 品类发展概况:

•用户规模:根据易观千帆数据,拍照及图片处理领域的活跃用户在2022年保持在2.6亿至2.7亿的区间,规模庞大,全网渗透率超25%。随活跃用户规模见顶,同比增长速度放缓。

•行业竞争:头部产品的活跃用户体量大,且仍呈现增长态势,行业地位稳固。在图片拍摄及处理技术成熟的背景下,综合修图、人像美颜相机类产品发展已较为完善,市场机会主要存在于更加细分的赛道。

•用户画像:拍照及图片处理类应用以女性用户为主,占比达65.7%,且主打美颜的产品拥有更高的女用户比例。截至2022年9月,三线及以下用户占比之和达56.2%,下沉市场图片美化需求强烈,适宜采用IAA、IAAP变现模式。

•商业化表现:穿山甲数据显示,拍照及图片处理品类的广告请求量及收入水平居Top20,商业化表现中等偏上。三季度,品类CPM波动上涨,发展态势良好。

3.2 产品开发设计:

•玩法扫描

根据产品的主打功能设置,可以将图片处理类应用分为美颜滤镜型、Plog社区型、综合型和AI处理几大类型,分别面向不同的人群和需求。

在应用开发设计方面,通常以基础功能凸显产品核心定位,以进阶、创新功能塑造差异点。此外,在用户强烈的图片分享需求之下,社交功能也已成为图像处理类产品的必备模块。

•立项与开发建议

3.3 广告变现设计:

•广告样式表现

分广告样式来看,图片处理类产品的IAA收入贡献为信息流>新插屏>开屏>激励视频>全屏,且样式收入分布相对均匀。

•变现场景设计

IAA行业发展总结

在本期研究中,工具品类中需求刚性较强的天气类产品进一步增长,释放更多开发潜力;拍照及图片处理品类的变现能力随着内容化、社交化趋势而增强。此外,策略类游戏作为可长线运营的品类,其休闲轻度化及玩法融合的趋势带来更多探索价值。

(来源:新视线)

加载中...