新浪新闻

中级会计考试结束,购东奥注册会计师、税务师课程可享双十一底价

关注

如果没有穿越过漫漫的黑夜,没有经历过痛彻心扉的过往,你永远也不会明白看见星光时的喜悦,也自然不会懂得黎明的意义。经历了考前的紧张、等待出分的煎熬、查询分数的激动,现在2022年中级会计考试尘埃落定,东奥中级学员们更是在查到分数的第一时间向老师们报喜,小编也是跟着激动不已。

拥有中级会计证书的你,已经跨过了会计行业的分水岭,拿到了升职加薪的敲门砖,薪资待遇都将比原来好了,更有机会做到公司的管理层,可是,此时的你就决定在此止步了吗?

选择了会计,就是选择了不断地奋斗和拼搏!都说会计考试如同一座座高山,站在中级的峰顶的你,不去看一看“税务师”和“注会”的风景吗?那里是更加宽广的发展道路,有更多的职业范围供你选择!要不要趁热打铁转战税务师或者注会?

一、为什么要转战税务师?

近两年税务师的含金量越来越高,它是涉税行业含金量较高的证书。税务师不仅可以担任会计师事务所合伙人,更有涉税业务的签字权。

中级会计考试犹如昨日,所学知识依然记于心中,它与税务师知识有着很高的重合性和关联性,趁着中级会计所学的知识还在,直接备考税务师就会容易很多。那么,中级过儿转战税务师有什么优势呢?跟小编一起来看一下吧!

税务师考试科目为五科,具体为《税法一》、《税法二》、《涉税服务实务》、《涉税服务相关法律》和《财务与会计》;中级会计考试科目为三科,具体为《中级会计实务》、《财务管理》和《经济法》。

1、税务师《财务与会计》VS中级《中级会计实务》和《财务管理》

《中级会计实务》和《财务管理》与税务师中《财务与会计》有着很高相似度,其中《中级会计实务》在知识上与其有大约70%的重合,而《财务管理》重合度更高,约为90%。

(图片仅展示部分内容)

2、税务师《涉税服务相关法律》VS中级《经济法》

税务师《涉税服务相关法律》与中级《经济法》二者重合内容约40%,经济法部分基本相同,但相对而言《涉税服务相关法律》覆盖面更为广泛。

  (图片仅展示部分内容)

3.税务师《税法一》和《税法二》VS中级《经济法》

中级《经济法》、与《税法一》和《税法二》:中级《经济法》中的第六章和第七章涉及到税法,而这与《税法一》和《税法二》知识重合程度超90%。

(中级《经济法》与《税法一》)

  (中级《经济法》与《税法二》)

小编带你分析完,是不是发现二者的关系如此紧密,此时有了中级会计的基础,何不转变思维,一举拿下税务师!今后的职业道路也许会更加平坦开阔!

为了助力考生一战拿下税务师,小编推荐大家选择税务师畅听无忧班D班,82%东奥学员的共同选择,东奥名师精讲跨考知识点,带你考后趁热打铁!

二、为什么要转战备考注册会计师?

想要在财会行业站稳脚跟,证书+工作经验是财会工作者们所必备的砝码。注册会计师证作为目前社会含金量比较高的执业资格证,是每个财会工作从业者的梦中情证,是大家提升职场竞争力的首要选择。因此,很多中级考生在结束考试后会转向注会考试。那么中级转战注会究竟有哪些优势呢?跟着小编一起来看看吧!

注册会计师考试包含《审计》、《会计》、《财务成本管理》、《经济法》、《税法》、《公司战略与风险管理》六个科目。从考试的深度和广度来看,注会考试包含了中级会计考试的内容,其中《会计》、《财务成本管理》《经济法》等科目还有着较高的关联性。

1、注会《会计》VS中级《中级会计实务》

注会《会计》自古以来被称为“老大难”般的存在,由于难度系数高、知识点较多、复习时间长,所以考生们备考时可以从这一科开始着手学习。注会《会计》与《中级会计实务》中固定资产、无形资产、投资性房地产、职工薪酬及借款费用等多个知识点相似度高达90%,相信考生们有着中级的基础,掌握注会全部知识点也将毫无压力。

2、注会《财务成本管理》VS中级《财务管理》

注会《财务成本管理》与中级《财务管理》的知识点相似度大约80%,注会侧重于财务报表分析、企业价值评估、资本预算(项目价值评估)、期权估价、其他长期筹资、产品成本计算的考察,而中级则侧重于筹资管理、投资管理、营运资金管理以及收入与分配管理的考察。注会相比中级考察的更加灵活,更注重考生对知识点逻辑的理解及公式的推导,考试时公式常以各种变形的方式出现。

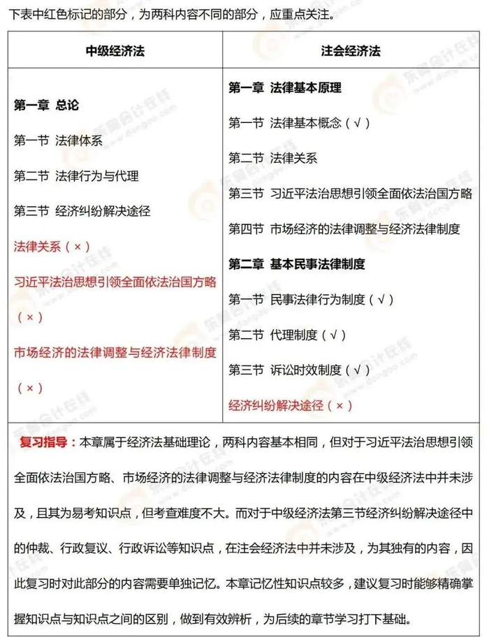
3、注会《经济法》VS中级《经济法》

2022年中级《经济法》由原来的8章内容调整为7章,删除了近30分税法部分内容,补充了物权法内容。调整后的中级《经济法》越来越向中级《经济法》靠近,其中合伙企业、公司法律制度和合同法律制度以及证券法律制度等内容相似度高达90%左右,但二者间的相似内容仍遵循了“注会>中级”的规律。

怎么样,屏幕前的你看完中级和注会的对比后,是不是发现考过中级后再备考注会好像并没有想象中的那么难了?如果你还是担心注会知识点太多,自己不知道该如何着手准备,建议大家选择2023年注会D畅听无忧班,东奥名师带你搞定知识点,还有超多增值服务免费赠送,现在开始提前半年抢先学习。

三、考完中级不停歇,努力成就梦想

通过中级会计职称考试后,趁着自己所学的会计知识还没有忘记,建议大家继续深造,再去备考税务师、注册会计师,不仅能够提升自身价值,还能在自己的人生履历上增光添彩。正值东奥双十一,购课还可以享两大“返金福利”,详情可到“东奥会计在线”官网了解。

  (来源:新视线)
加载中...