新浪新闻

绿维文旅:EPCO模式中的“完整设计”

关注

绿维导语:绿维文旅董事长 林峰博士提出了“完整设计”的概念,他指出我们的运营团队从策划、设计到建造,EPCO项目全程参与,完整设计是运营团队的核心工作。林峰博士把完整设计划分为三个内容:前期勘设与专项策划、完整的产品规划设计、为运营验收服务的专项策划与设计。

绿维文旅近几年,在景区提升、旅游综合体、景观公路、博物馆及主题展馆、美丽乡村、乡村旅游等EPC项目上也积累了很多经验,主要服务政府专项债投资的经营性公共服务及文旅农商等产业项目、企业投资的文旅农商等开发项目,并提出“F+EPC+O”服务模式和"EPC+O"服务模式。在文旅康养与乡村振兴EPCO领域,绿维文旅形成了自己专业的团队,独特的整合能力,专业和整合成为了绿维EPCO的核心优势。

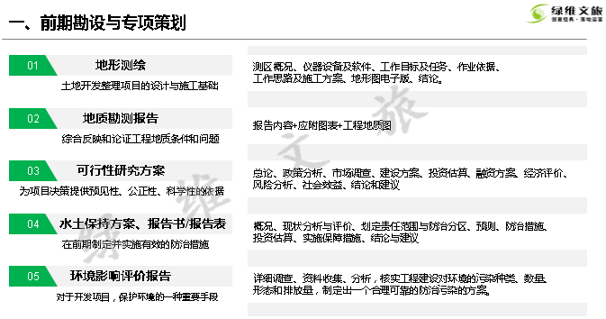
前期勘设与专项策划

保证项目的定位准确,市场盈利可行。服务内容包括:地形测绘、地质勘测、可研方案、水土保持方案、环境影响评价报告等。

规划设计服务内容

规划设计内容包括景区景点、乐园、酒店等业态产品的综合策划、规划、设计服务具体分为如下十项内容:

为运营验收服务的专项策划与设计

为实现建设完成即可运营,需要提前完成相关运营支持策划与设计,并且需要运营团队深入参与。

绿维文旅从五个方面提供运营策划设计保障:

(一)运营专项策划

以农业、旅游景区、乐园、餐饮、培训等产品的经营盈利为目标的运营方案的策划。

1、产品策划

(1)基于产品角度的市场调研、分析

(2)基于产品角度的竞品调研、分析

(3)景区资源分析

(4)主题定位及产品体系优化设计

(5)产品落地模式策划

(6)产品收益结构设计

(7)当地文化活化策划

(8)产品投资、回报分析 根据以上内容和板块形成完整的产品提升策划方案

2、开园筹备与开业推广策划

开园筹备需要完整方案,并与建设过程高效衔接,管理团队将提前介入,并不断与建设团队进行对接,提出问题,修改内容,落实验收,接管经营;开园庆典非常重要,需要提前策划,并高效执行。

人员需要提前招聘,定岗定责,系统培训;管理制度要完整建立,包括景区运营体系、管理体系、营销体系、服务体系的规范化、标准化设计及景区各岗位人员招聘和培训服务。

3、运营策划

(1)基于运营的市场调研和分析

(2)项目运营模式设计

(3)产品和线路设计

(4)内部交通体系设计

(5)休憩系统设计

(6)环卫系统设计

(7)监控和安保系统设计

(8)售检票系统设计

(9)人员岗位设计

(10)营销渠道设计

(11)新媒体运营(广宣)设计

(12)网红营销活动设计

(13)营销预算设计

(14)营销政策设计

(15)运营成本和收益测算

根据以上内容和板块形成完整的运营策划方案

(二)品牌设计(导览、VI、纪念品)

通过对当地肌理研究、历史文化研究、品牌研究、景观与建筑色彩符号系统建构、风貌建设指引、重要建筑风貌改造设计(酒店、民宿、游客中心、配套设备、主干道路建筑、垃圾桶、厂区围栏、设备外立面等),以达到在展示品牌的同时区域内环境色调与建筑风格相统一。

1、导览标识设计

2、VI系统设计

3、纪念品与土特产品包装设计

(三)景区化智慧管理系统设计

1、手机小程序设计

服务内容:自助购票、智慧导览、智能客服、游玩指南、景区资讯、全景VR、线上商城、疫情防控、云上旅游等版块。

2、数据库系统

服务内容:资源数据库、游客数据库、图片数据库、视频数据库以及云数据库在内的一些数据信息的集合。

3、景区智慧化管理系统

(1)硬件智慧提升:景区门禁与安防系统、景区监控管理系统、电子巡更系统等。

(2)软件管理系统:电子票务管理系统设计、设备监控设计、客流量监控系统设计、工作人员管理系统设计、环境监测系统设计等。

4、景区数字营销系统

旅游舆情监控与数据分析系统设计、线上商城设计、新媒体矩阵的搭建与运营计划、营销渠道管理系统设计、云直播系统设计等。

5、景区智慧化体验项目等管理与营销系统

720°全景虚拟游、虚拟创意体验系统、数字沙盘、VR体验设计等。

(四)夜场灯光美化、演艺广场、多功能厅演艺软硬件设计

1、夜场及相关灯光美化设计: 建筑亮化设计、景观亮化设计、商业亮化设计、节日亮化设计等。

2、演艺广场舞美设计: 包括灯光、音响、表演内容、节目等软硬件策划与设计。

3、多功能厅、婚庆等室内演艺活动项目的舞美设计: 多功能厅、餐厅、森林餐饮、园艺展示区都会成为婚庆及党建团建特别活动的场所,需要进行舞美与特殊装饰设计。

(五)情景化与互动游乐设计

1、情景化设计

大量文化与故事场景,在一般景观设计基础上,要深化开展情景化设计,形成故事性、情景化价值;其中包括露天场所的情景化,也包括商业街区的情景化;工坊街区,应该包括:店铺店招、广告牌匾、墙绘、情景化小品等设计。其中,一部分成为网红小品,成为可以引爆流量的核心吸引物和亮点,包括:网红雕塑小品、网红座椅、网红桥、网红打卡点等。

2、互动游乐设计

互动游乐项目,是旅游项目可玩性的保障,也是二次消费收益的关键;可以设计大型互动游乐项目,也可以设计小型互动游乐项目,这种设计,需要基于游乐设施设备,结合项目的文化和环境,形成较强的刺激性和游乐性。这是专项设计内容,设备厂商的通用设备无法代替。

(来源:新视线)

加载中...