新浪新闻

小雨伞上线君龙大黄蜂7号少儿住院津贴险:少儿保障新势力,住院即赔0门槛

关注

为减轻国内家长育儿焦虑,小雨伞近期与君龙人寿联合推出了首款互联网长期住院津贴险——大黄蜂7号少儿住院津贴险(长期版)。该产品可灵活搭配重疾、百万医疗、住院险使用,在少儿住院期间可享受额外的津贴补偿,减轻家庭支出负担,今天我们从父母的角度分析下住院津贴的重要性。

长期住院津贴产品市场稀缺性

从目前的市场来看,单独的长期住院津贴产品非常稀缺,大部分产品是作为附加险与主险组合销售,稀缺性加上市面上大部分住院津贴日额低,赔付条件要求较高,且大部分为一年期产品,还可能有停售风险,消费者相对可选性较少。

买长期住院津贴险的重要性

近年来因儿童医院入院人数呈上升趋势少儿住院时间越长,家长收入损失越大,跟据《中国卫生事业管理》数据显示,少儿患亚性肿瘤,平均住院天数高达40天,且入院人数高于出院人数,在此期间,父母的陪护会导致家庭收入部分损失,家庭陪护成本高。

投保时锁定价格

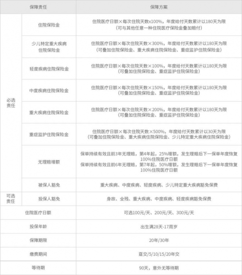
大黄蜂7号少儿住院津贴险(长期版),0-17周岁可买,保险周期可选20/30年,保障长期让父母更安心,性价比优秀,保费最低仅需158/年(以100元日额为例),最高赔付54万(以300元日额为例),同时保单生效后若未发生理赔,保额还可递增,投保后3年内未理赔,住院医疗日额增至125%,投保后6年内未理赔,住院医疗日额增至150%。

投被保人双豁免,无后顾之忧

投保人性化,被保人(自带)轻症、中症、重疾、少儿特疾豁免,投保人(可选)轻症、中症、重疾、身故、全残保费豁免。住院保险金可叠加赔付,应对风险更无忧,重症监护治疗状态可赔5倍住院医疗日额。

在三胎政策一家多孩子的环境下,由小雨伞与君龙人寿联合推出的大黄蜂7号少儿住院津贴险(长期版),可配合其它险种灵活搭配,保障持续、长期、又全面,为家庭减轻压力。

(来源:新视线)

      声明:以上内容为本网站转载自其他媒体,转载内容并不代表本网站的立场。

加载中...