新浪新闻

尼尔森:喜马拉雅等网络音频媒体价值凸显 营销入耳更入心

关注

近期,尼尔森IQ发布《入耳更入心,润物细无声——网络音频媒体价值研究》,以喜马拉雅作为音频平台的研究案例,详细分析了领跑“耳朵经济”的喜马拉雅,媒体优势凸显,在网络音频市场的机遇下,喜马拉雅玩转声音媒体独特优势,运用移动音频助力深化品牌营销与受众情感连接。

据尼尔森报告显示,在调研样本中广播用户占48%,网络音频用户占比88%,网络音频用户基数更大。另外,传统广播与网络音频兼听的用户中,更常听在线音频的用户占绝对多数。大众的音频收听习惯从传统广播转向网络音频的趋势明显。

上下班路上听电台、健身时听音乐、睡前听有声书……不论是纯粹的音乐软件,还是包罗万象的在线音频平台,以声音为载体的“耳朵经济”已在很多人的日常生活中如影随形。

耳朵经济蓬勃发展,多元场景中陪伴属性增强

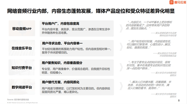
如今,在线音频领域形成了以喜马拉雅等为代表的移动音频平台、以掌阅、番茄小说等为代表的有声数字阅读平台、以QQ音乐、网易云音乐等为代表的在线音乐平台及以得到APP为代表的知识服务类平台的“四大细分领域”。

其中,从市场的角度来看,喜马拉雅等综合类音频对于品牌的商业价值更为突显。其一,声音所代表的连接感、亲密感、陪伴感,区别于其他媒介类型,有望深挖出不小的潜力,综合类音频平台收听场景广泛多样,音频需求不断释放,由此为品牌带来不少营销机会;其二,在用户量与用户活跃持续高增长用户体量上,大平台的成熟产品占绝对优势。

尼尔森指出,以喜马拉雅为代表的的网络音频收听媒体,最核心的特征在于“陪伴”的属性,以声音优势和谐融入用户360度生活场景,以及 “陪伴”在用户每个碎片化的时间点位,与此同时,音频媒体又可以同步显示其在特定场景下的曝光优势。在一些场景里,音频更是作为主角,具有一定独占性。用户每个碎片化时间汇集在一起,形成对音频媒体较长的总使用时长及较强粘性。

喜马拉雅日均用户收听时长超140分钟。网络音频用户的收听时段分布较为广泛,晚间(18-21点)是用户收听最为集中的时段。 对于广播听众而言,传统广播节目的收听相对集中在工作日的早上或出行时段。

报告指出,音频媒体在使用过程中无需用户过多操作或将注意力集中在屏幕,因此可在开车、运动健身、家务等其他媒体无法强势触达的场景形成较大优势,实现有力曝光。音频媒体也能与用户不同生活场景深度融合,既不会“打扰”用户当下行为状态,同时又能提供“陪伴“,使用户实现时间上的“增值”。网络音频媒体可覆盖用户全时段的生活,通过向用户持续输出内容信息,潜移默化影响用户心智。

相比于传统广播用户,网络音频用户呈现出年轻、高学历且居住在大城市的基本特征,他们职业发展稳定有前景,更具消费力,网络音频内部,收听移动音频App的人群拥有更大的消费潜力(月均收入12,774元)。在线音频收听便捷和伴随特性使得用户在不同时间、场景都能收听到音频节目,也使其成为了用户在自我放松、自我提升甚至结识朋友的诉求下的重要选择项目。

在线音频媒体陪伴和独占价值成核心优势 具备营销不可替代性

凭借“伴随性”优势,音频几乎覆盖了人们日常生活的全部场景,并形成强绑定,提供了多样化的场景价值,最典型场景的包含出行场景、睡眠场景、亲子场景等。

1)出行场景——随着汽车保有量增长、车联网市场的扩大,智能汽车领域在近年来获得广泛的关注,而音频也在这样的趋势之下,借由车载信息娱乐系统,实现了向车载端更进一步的渗透,为品牌营销提供了有利的环境。在此趋势下,越来越多的网络音频平台布局硬件终端,和多家汽车、家电及互联网企业合作,塑造更丰富的应用场景。

尼尔森报告显示,音频媒体作为车内体验的重要内容之一,甚至会影响人们的购车决策。67%被调用户相信营销宣传中对商品功能的介绍而去购买该商品,66%被调用户认为如果营销宣传中的代言人是我喜欢的,我就愿意购买。网络音频广告形式接受度TOP5为节目冠名/赞助广告、内容定制、音频直播、品牌电台、开屏广告。

截至2021年9月,喜马拉雅与70家主机厂实现紧密合作 23家方案商,10家后装厂商达成合作。车载场景下,喜马拉雅音频平台覆盖用户成熟理性,有较强的消费能力。喜马拉雅有车用户的车辆品牌中,BBA品牌占28.69%。

去年11月,喜马拉雅联合五菱星辰打造沉浸式「东方意境生态座舱」,让“手可摘星辰”成为一种生活常态,邀请独立音乐人马頔为五菱星辰倾心打造四首主题车机乐曲——《森》、《海》、《空》、《野》,为用户营造亲近自然、惬意舒适的车内空间。同时搭载五菱全新LING OS灵犀系统,为车主打造行车电台和喜马拉雅VIP会员等内容和权益福利。从车机听觉体验到车主内容服务的全面提升,探索“听海看山、仰望星辰,轻松出发、藏有山水”的有氧出行新体验,让每一次出行都变成一种绿意盎然的自然之旅。

定制音频内容也深受品牌青睐,喜马拉雅与红旗通过体育事件节目定制《詹俊说奥运》、车主故事节目定制《军旅旗遇》等提升车主身份的价值感和认同感,定制化的内容就瞄准车主圈层渗透,深化品牌和车主连接,完成汽车品牌精神的信息传达转化。

2)睡眠场景——尼尔森报告调研显示,睡前场景下收听喜马拉雅的人的收听动机top5主要是放松身心/舒缓情绪、休闲娱乐、打发时间、助眠和学习知识自我提升,收听内容top5为有声书/广播剧、相声/评书/搞笑段子、脱口秀/访谈、知识学习、心理情感。

在助眠方法上,选择收听音乐或音频的人群占比61%;认为睡前听音频对入睡有帮助的人群达60%。尼尔森认为,“听音”成为人们借助外力改善睡眠的首选,音频顺势成为助眠神器。网络音频能够满足TA们“放松、舒缓、助眠”的睡前需求。睡前收听喜马拉雅的用户主要是借助音频舒缓压力,实现助眠。有声书、相声是其重点收听的音频节目类型。

喜马拉雅精准满足睡眠场景用户需求,在世界睡眠日期间联合慕思首创睡眠新场景,共同打造“助眠频道”,成为人们的睡前良伴,触达夜间活跃人群,实现睡前用户的全面渗透。精准睡前活跃用户持续沟通540多个日夜,总计实现慕思寝具品牌曝光达25亿余次。

音频陪伴逐渐成年轻人选择的解压以及舒缓方式,具备伴随性的音频已成为夜间收听活跃度最高的互联网产品之一。用最适合声音的传播形式为广大用户提供功能性、可持续的助眠服务,将品牌传播成为一种日常生活陪伴。

3)亲子场景——尼尔森调研显示,46%的“收听有声书”的亲子陪伴发生在晚间至睡前,81%的用户陪伴子女收听儿童音频日均总时长在10-60分钟。随着亲子收听音频增多,音频是幼儿的“哄睡” 工具,更是亲子教育的优秀伙伴。

除睡前场景外,亲子收听有向白天延伸的趋势。尼尔森报告指出,将近80%的喜马拉雅亲子用户都有在睡前听亲子类节目的习惯;周末在家、伴随性场景、起床后也是亲子类用户主要的收听场景。疫情爆发后的2020年春节期间,喜马拉雅的有声书、音乐类等娱乐休闲内容播放量增长显著,亲子儿童内容日均播放量比去年春节增长128%,在线学习成为更多家长和少儿的选择。

尼尔森指出,陪伴、教育、健康娱乐的亲子内容,喜马拉雅一站式满足育儿的全场景需求。亲子场景下,健达巧克力与国家宝藏推出微博话题#阅享亲子时光#,并携手喜马拉雅,布局亲子内容生态,通过声音陪伴减少儿童用眼。数据显示,2019Q1中国超四成儿童音频家长陪子女听有声书时长为10-30分钟,在时段分布里,晚间下班至睡前占比最高为46.3%。

尼尔森指出,智能硬件终端的崛起,进一步打造了“家庭广场”式亲子收听新场景。智能硬件终端在家庭中的广泛渗透和物联网技术的支持,使随时随地收听亲子音频内容成为可能,打造了“家庭收听广场”。随着在线音频在IoT(物联网) /车载端的平均月活跃用户持续增加,成为强粘性终端信息入口。目前,IoT(物联网)已成为喜马拉雅独特的用户来源,截至2021年,喜马拉雅平均月活用户有2.68亿,其中,IoT(物联网)和其他平台月活达1.52亿。

品牌主加强“听觉”传播策略 听觉媒体“补点”作用明显

音频本身的声音价值、传播价值、人群价值、场景价值为品牌营销创造更宽泛和美好的想象空间,其价值以及营销潜力正被越来越多的品牌主所关注,与之而来的是音频媒体商业化日益成熟。

本次尼尔森调研显示,网络音频人群对广告接受度较高,一线、车载、泛亲子人群更愿意主动留意广告。相较于传统广播人群77%广告接受度,网络音频人群广告接受度更高,达80%。同时,网络音频广告在品牌信息沟通有效性及个性化精准营销上也更具优势。

对品牌主而言,要重视经营其声音的品牌资产,打造品牌专属的听觉符号。因此,品牌主也越来越多地制定品牌“听觉”战略,将声音符号(品牌资产)融入到品牌传播策略中来。通过音乐、声音、语音等与听众产生共振与记忆,用声音打造品牌的最小记忆单位,从而实现品牌理念的传播。

广告主在媒体整合营销的策略布局时,通过组合不同属性的媒体,对目标人群进行“广泛、深度、精准”覆盖;而当中的某些媒体,对于特定的场景时空与人群,又有着天然的独占性与不可替代性,从而帮助广告主实现该触点的补充覆盖,即为“补点”。

在独占性场景中,听觉类媒体正在发挥品牌整合营销策略下的“补点”作用。广告主在媒体整合营销的策略布局时,通过组合不同属性的媒体,对目标人群进行“广泛、深度、精准”覆盖;而当中的音频类媒体,对于特定的场景时空与人群,又有着天然的独占性与不可替代性,从而帮助广告主实现该触点的补充覆盖,即为“补点”。

尼尔森指出,相比于网络音频受众,喜马拉雅用户对各类型音频有声广告及可视化广告的接受度均更加突出。

闭屏状态下,喜马拉雅任意节目时长超过8分钟的免费专辑,在每期节目自动切换的过程中面向非会员用户和会员用户的30秒声音广告流正强化品牌在用户中的听觉+视觉印象加成,支持品牌实现跳转转化。

报告研究显示,冠名赞助及内容定制类广告在用户收听内容时则干扰度相对较小,特别是内容定制类广告在创意上并非千篇一律,更加与节目内容相匹配,具有故事性,因此更容易被用户接受。

音频媒体以“好声音”为核心,透过声音的艺术化表达,延展出包罗万象的内容形式。在打造品牌资产的视野内,当我们试图理解并重塑“听”的价值,会发现音频媒体投资的价值洼地。音频媒体这种“娓娓道来”的属性特质,在媒体投资长期主义的战略里,通过整合营销的逻辑,必能发挥独特的价值。

(来源:新视线)

加载中...