互联网大厂HR“裁员话术”遭曝光?律师教你“用魔法打败魔法”
新浪新闻
来源:上游新闻
在现代职场中,劳动者的合法权益受到越来越多的关注。近日,一份自称系某互联网大厂HR“裁员话术”截图在网上流传,引发关注。有人质疑“能亮出来的都不是秘密”,也有人感叹“如果被裁员,在劳动法面前话术不管用”;还有人分析“只要肯按照法律赔偿,都不算难谈判”,更有人提醒“有没有人做一份劳动者应对版呢?”
曹先生(化名)是北京某互联网大厂的在职员工,他在看过这份“裁员话术”截图后告诉上游新闻(报料邮箱:baoliaosy@163.com)记者:“之前听离职同事说过,他遇到过类似的‘HR裁员话术’,但真的不希望亲身经历。”假如这份互联网大厂HR“裁员话术”内容是真实的,普通劳动者面对“裁员话术”如何维护个人的正当权益?1月21日,重庆捷恒律师事务所李力律师接受上游新闻记者采访时,以专业建议指导广大劳动者如何“用魔法打败魔法”。
近日,一份自称系某互联网大厂HR“裁员话术”截图在网上流传,引发关注。图片来源/网络
问:“裁员话术”是否真能为企业挡责?
答:不行,这仅仅是一种语言技巧
上游新闻记者从“裁员话术”相关截图看到,互联网大厂HR“裁员话术”分为“沟通中可以说”“沟通中不能说”“沟通中谈判策略”三部分。李力律师表示,网传的HR“裁员话术”,总结起来核心内容就是:试图隐藏公司“解除劳动合同”目的的一种语言表达方式。那么,这些所谓的裁员话术,真能为企业开脱责任呢?
李力律师认为,这种语言表达方式,仅仅是一种技巧,并不能为企业挡责。因为对于法律责任的认定,依靠的是有证据证明的事实,而不是仅靠所谓的“话术”起决定性作用。企业所谓的“话术”,最大作用是通过暗示、引导来产生让劳动者主动提出解除劳动关系或者与用人单位协商一致解除的效果,避免出现单位主动要求解除的内容。所以,劳动者不要被“话术”带着跑,要以事实为依据,让用人单位依法出具或者表达出主动解除劳动关系的书面材料或意思,从而获得主动权。
问:“裁员话术”里可能遇到哪些“坑”?
答:最主要的“坑”,是让你主动解约或协商解约
北京某互联网大厂的在职员工曹先生说,虽然他之前听离职同事说过,遇到类似的“HR裁员话术”,但真的不希望亲身经历。那么,这些“裁员话术”里有哪些“坑”,普通劳动者真的可能遇到?
李力律师表示,纵观“话术”,里面最主要的“坑”,就是让劳动者主动提出解除劳动合同,或者同意与单位协商一致解除。劳动者在对单位规章制度充分了解的基础上,确认自己没有严重违反规章制度的情形下,一定不要主动提出解除或者协商解除劳动关系。特别是用人单位让劳动者签署相关文件时,一定要仔细阅读文件内容。必要时可咨询律师,以免掉“坑”里。
问:劳动者如何应对“裁员话术”?
答:保留证据冷静沟通明白权益
曹先生对于网友提出的部分观点表示赞同。他说:“个人觉得法律是底线,任何主体应该有契约精神,无论是主管部门、公司、员工都应该遵守法律。”那么,面对可能的“话术”,劳动者应该怎么做呢?
网友热议。图片来源/网页截图
李力律师表示,首先,劳动者在面临被解雇时应保留相关证据,以备在需要时证明自己的劳动情况。其次,应寻求专业劳动法律师的建议,了解自己的权利和公司的义务,确保在法律程序中得到最佳的保护。第三,在任何沟通中,保持冷静、理智,避免使用激烈的言辞。第四,劳动者只有非常明白自己在被解雇过程中的权益,才能在法律框架下,追求公正和合理的解雇程序。
新闻多一点
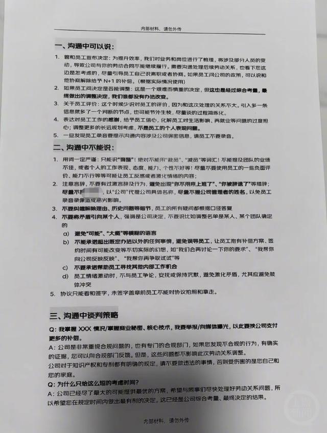
网传HR“裁员话术”及律师提醒
一、沟通中可以说
向员工宣布决定:为提升效率,我们对业务和岗位进行了梳理,将涉及部分人员的变动,导致公司与你的劳动合同不能继续履行,需要沟通处理后续劳动关系,也看下您这边是怎样考虑的,尽量引导员工自己说离职或者协商。如果员工问公司的政策,可以说和他协商解除,给予“N+1”的补偿(根据实际情况使用)。
如果员工问是否能调整:这是一个艰难而慎重的决定,但这也是经过综合考量,最终做出的调整决定,我们谁都没有办法改变。
关于员工评价:这个时候少说对员工的评价,因为和这次处理的关系不大。引入多一条信息就多了一个判断的节点,也可能节外生枝,尽量谈的过程简练化。
表达对员工工作的感谢,给予员工信心,化解员工对生活影响、再就业等问题的过度担心;调整更多的长远规划考虑,不是员工的个人表现问题。
一旦发现员工录音,要提示沟通内容涉及公司保密信息,请员工不要录音。
李力律师提醒劳动者:首先,劳动者这时不能表达要和用人单位协商解除或者自己离职的意思。劳动者可以根据HR的说法,反问用人单位认为劳动合同不能继续履行的原因是什么?以及用人单位单方解除的补偿是如何的?尽量让HR表达出两个意思:一是用人单位单方要求解除的意思;二是用人单位解除并非因为劳动者有严重违反公司规章制度的行为。其次,如果HR表示解除劳动合同是因为劳动者有严重违反公司规章制度的情况,要向HR核实具体违反的事实以及规章制度的依据。
二、沟通中不能说
用词一定严谨:只能说“调整”!绝对不能用“裁员”“减员”等词汇。不能提及团队的业绩不佳,或者个人的工作表现、态度、能力、个性不好等!尽量不要使用员工的一些负面评价、能力不行等可能让员工反感或者激化情绪的内容;
注意言辞,不要有过激言辞及行为,避免出现“你不用来上班了”“你被辞退了”等措辞;尽量不提公司名字,以“公司”代提公司具体名称,尽量不提公司管理者的姓名,以免员工录音录像造成恶劣影响。
不要纠缠解除理由、历史问题等细节。员工的所有疑问都根据口径答复,不要将矛盾引向某个人,强调是公司决定,不要说比如调整名单是某人、某个团队确定的。
避免“可能”“大概”等模糊的语言。不能承诺超出既定办法以外的任何事情,避免误导员工,让员工抱有补偿方案、签约时间有可能改变等不切实际的幻想,如“我们会再讨论一下你的要求”“我帮你向公司反映反映”“我帮你再争取试试”等。不要承诺帮助员工寻找其他内部工作机会。员工情绪激动时,不与员工争论,安抚或保持沉默,避免激化矛盾,尤其应避免肢体冲突。
协议只能看和签字,未签字盖章前员工不能对协议拍照和拿走。
李力律师提醒劳动者:首先,劳动者向HR核实“调整”是调整岗位、职位、工作地点还是不再继续工作的具体意思。其次,如果HR没有提到用人单位名称,那么劳动者应主动频繁提及用人单位名称,并且将对方HR的职位、姓名等一并提及,如“XXX,你作为XX公司人力资源负责人”。
三、沟通中谈判策略
公司对于知识产权和专利都有明确的规定,请不要做违法的事情,否则受伤害的是您自己和您的家庭。
李力律师提醒劳动者:劳动者应避免直接表达“以掌握公司机密作为谈判筹码”的意思,特别是“如果你不XXX,我就去举报”之类的语言。协商时应遵守职业操守、道德规范以及从业约定,在合理合规合法的前提下,维护自己正当权益。
上游新闻记者 冯盛雍