新浪新闻 社会

一起离奇的上千万元借贷纠纷:债权人胜诉刚申请强制执行,却被债务人反告涉嫌诈骗获刑

红星新闻

关注

在山东做生意的徐江涛万万没想到,自己借款给商业伙伴后,对方未按约定还款。借贷纠纷起诉至法院胜诉后,却引来了牢狱之灾。

近十年前,徐江涛在由银行出具担保承诺函的前提下,向当时的商业伙伴借款1000余万元。此后,借款人逾期未还款,他便将借款人及连同担保的银行告上法庭。法院一、二审均判决借款人应及时偿付本息,提供担保的银行承担连带赔偿责任。

然而,在案件进入执行程序时,徐江涛遭借款人举报“套路贷”,此后,他被法院认定构成诈骗罪,一审被判处四年有期徒刑。

徐江涛不服判决,认为自己无罪,已提起上诉,目前正等待二审开庭。红星新闻记者多次联系徐江涛当年借款的商业伙伴,截止发稿未获回应。

↑本案中加盖银行公章的承诺函

两笔共上千万元的借款

银行出具担保承诺函后

债权人两次借款给商业伙伴

徐江涛与王某洋、张某萍夫妇本是商业伙伴,王、张夫妇在经营过程中,经常向徐江涛拆借资金。2013年8月,王某洋、张某萍因资金周转,向徐江涛借款1000万元。

当年8月19日,王某洋的哥哥王某,时任中国农业银行临沂北城支行行长,在银行行长办公室向徐江涛出具了承诺函,担保人为北城支行,并加盖了北城支行的公章。

承诺函显示“因王某洋在我行办理还旧借新贷款业务时发生暂时性资金周转困难,而申请使用你提供的贷款1000万元。经我行研究决定,同意于2014年3月18日前向王某洋发放流动资金贷款1000万元,用于归还其使用你提供的贷款。”

承诺函还写明,“贷款发放到位后立即将资金划转至你指定的账户。若有违约或因任何情况及原因导致款项不能归还于你,由我行承担全部偿还责任,并向你支付全部本息、服务费、违约金以及实现债权的所有费用。”

在拿到承诺函后,徐江涛在扣除2个月头息后通过银行账户将880万元交付给了王某洋。

案卷显示,2013年10月21日,农业银行兰山支行解聘王某在北城支行的职务,任命其为兰山区枣沟头支行的负责人。同年11月1日,北城支行在工商管理部门变更其负责人为李强。但北城支行依然保留了王某的办公室,且王某仍在北城支行上班。

据民事判决书中法院认定的事实显示:2013年12月3日,张某萍以同样方式向徐江涛借款300万元,在北城支行向徐江涛出具300万元的承诺函后,徐江涛通过银行账户将300万元给付张某萍。

2014年11月3日,王某洋、张某萍因未能偿还徐江涛欠款,共同向徐江涛出具还款计划书一份,承诺于2014年12月5日结清利息529.52万元,于2015年2月5日结清借款本金300万元,3月5日结清本金300万元,4月18日结清剩余本金700万元。在此之前,双方仍有多笔资金往来。此后,仅张某萍于2015年5月8日向徐江涛还款2万元。

诉讼历时3年多判决

借款人被判须归还本金及利息

担保银行承担连带赔偿责任

2015年7月1日,徐江涛将王某洋、张某萍、中国农业银行临沂北城支行作为被告,向临沂市兰山区人民法院提起民事诉讼,要求偿还本金1300万元及利息529.52万元,北城支行承担连带责任。

在该民事诉讼审理过程中,临沂兰山区公安机关对原北城支行行长王某伪造印章一案进行了侦查,后移送起诉。

法院审理查明,王某在担任农业银行临沂北城支行行长及枣沟头支行行长期间,与他人合谋,提供盖有该银行印章的文件,用于伪造业务专用章。2012年10月至2014年3月间,王某多次使用伪造的业务专用章,以银行的名义,为包括王某洋、张某萍在内的多人借款提供担保,共计4030万元。

王某因犯伪造公司、企业印章罪被判处有期徒刑一年六个月,并处罚金一万元。

而王某洋因犯骗取贷款罪,于2016年9月27日被公安机关刑事拘留。司法机关查明,王某洋2013年8月利用伪造的个体工商营业执照、完税证明及购销合同,由一家融资担保有限公司担保,在农业银行临沂兰山支行贷款200万元,取得贷款后,仅将81155元用于购买货物,剩余款项用于归还借款。王某洋因犯骗取贷款罪于2016年9月27日被公安机关刑事拘留,并被判处有期徒刑十个月,于2017年7月26日期满获释。

由于被告涉及刑案,这起借贷民事诉讼一审,持续了两年多时间。

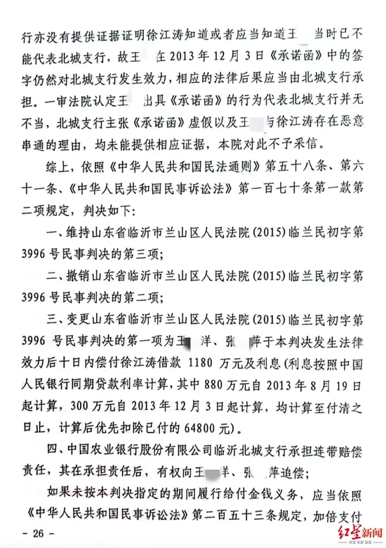
2017年8月24日,临沂兰山区法院做出一审判决,认定王某洋、张某萍应偿还徐江涛借款1180万元本金及相应利息,北城支行在不能清偿部分承担二分之一的连带赔偿责任。

诉讼中,徐江涛曾申请法院对印章的真实性进行鉴定,鉴定结论为真印章。王某洋、张某萍提供了在出具还款计划书之前已经还款600余万的银行流水,但没有被法院所采纳;北城支行以王某违规出具承诺函,已涉嫌犯罪被刑事羁押,该承诺函并非北城支行真实意思表示等理由,认为北城支行不应承担连带责任。

一审法院认为,徐江涛共计向王某洋、张某萍出借本金1180万元。2014年11月3日,王某洋、张某萍为原告出具还款计划书,承认借款本息均未偿还。因此,2014年11月3日前王某洋、张某萍给原告的汇款均难以认定与本案有关联性。王某洋、张某萍未在约定时间及时偿付原告借款本息,应当承担相应的违约责任。

法院认为,2013年8月19日,王某系北城支行在职负责人,其以王某洋偿还贷款为由向原告出具承诺函,并加盖单位业务专用章,原告有理由相信其系履行职务行为。2013年12月3日,王某再次向原告出具承诺函。其时王某虽已被任命为其他支行的负责人且已变更工商登记,但其仍在北城支行二楼办公室上班,且能使用业务专用章,说明其并未与新任负责人交接工作且离开原工作岗位,原告仍有理由相信其仍在履行职务。因此判决被告王某洋、张某萍偿付徐江涛借款1180万元及利息,北城支行在被告王某洋、张某萍不能清偿债务的二分之一范围内承担连带赔偿责任。

一审宣判后,徐江涛、北城支行、王某洋、张某萍均不服,向临沂市中级人民法院提出上诉。

2018年5月,临沂市中级人民法院做出终审判决。二审法院认为,一审法院以2014年11月3日还款计划书为基础认定王某洋、张某萍归还案涉借款情况正确,改判王某洋、张某萍偿付徐江涛借款1180万元及利息,北城支行承担连带赔偿责任。

↑关于借贷纠纷的民事终审判决

二审法院认为,王某虽然是王某洋的哥哥,但其2013年8月19日向徐江涛出具承诺函时,王某的对外身份为北城支行行长,其不但在承诺函上代表北城支行签字,还加盖了北城支行业务专用章,足以让相对人相信其行为可以代表北城支行,故王某的行为是职务行为。北城支行以承诺函的方式虚构事实与王某洋、张某萍恶意串通对徐江涛欺诈并造成借款不能收回,相应民事行为因违反法律规定而无效,因此给徐江涛造成的损失应依法予以赔偿。

↑山东省高院驳回再审申请

判决生效后,徐江涛申请法院强制执行北城支行。北城支行、王某洋、张某萍向山东省高级人民法院申请再审,山东省高院于2019年2月1日驳回申请。

案情突然反转

债权人被告涉嫌“套路贷”

对银行强制执行中止

民事判决书生效后,案件进入执行程序,出乎意料的是,2018年10月19日,王某洋、张某萍向临沂市公安局兰山分局控告徐江涛涉嫌“套路贷”犯罪。

2019年7月26日,临沂市公安局兰山分局对徐江涛立案侦查,2019年11月19日将徐江涛刑事拘留。兰山区法院对北城支行的强制执行中止。

2021年4月,徐江涛被提起公诉。经过近一年的审理,2022年3月25日,临沂市兰山区人民法院做出刑事一审判决,认定徐江涛犯诈骗罪,因意志之外的原因尚未得逞,属于未遂,被判处有期徒刑四年,并处罚金二十万元。

↑2022年3月,徐江涛被判诈骗罪成立,判处有期徒刑四年,并处罚金人民币二十万元

兰山区人民法院在刑事案件中认为,被告人徐江涛隐瞒张某萍、王某洋已还款500余万元

红星新闻注意到,在案证据显示,王某洋、张某萍向徐江涛分别借款1000万元、300万元后,曾通过其个人或者其他账户共向徐江涛或者徐江涛指定的账户转款共计640万余元。徐江涛也曾通过其个人或者其他账户共向王某洋及其指定账户转款共计484.1万元。

而在庭审中,徐江涛称王某洋、张某萍向其账户及指定账户打款系其向王某洋、张某萍的借款,其与对方约定好,这些还款与涉案的债务不关联,否则会影响到银行出具的承诺函,“银行出具的承诺函上面的数额是一定的,银行又不会随着我们减来减去,到时候就不好算了,承诺函就失效了。有农行给我出具的承诺函,所以我也不担心,反正这个钱有银行担保。”

临沂市兰山区人民法院认为,该辩解反证了被害人的相关还款与涉案相关民事诉讼具有关联性。徐江涛在提起民事诉讼的过程中隐瞒被害人部分还款的事实,且在其向法院提交民事诉状时没有实事求是的客观表述,提交证据时隐匿还款证据,该隐瞒行为不因对方当事人的举证和抗辩而改变。

法院认定,被告人徐江涛以非法占有为目的,隐瞒部分借款已经清偿的真相,以向法院提起民事诉讼的方式,欲骗取王某洋、张某萍、中国农业银行临沂北城支行545.9万余元,因法院尚未执行而未得逞。民事诉讼中的被告额外承担了相应的债务,主观上具有非法占有财产的故意,客观上也实施了虚构事实、隐瞒真相的行为,构成诈骗罪,因意志以外的原因尚未得逞,系未遂。

2022年3月,徐江涛被判处有期徒刑四年,并处罚金人民币二十万元。

直至今日,徐江涛与王某洋、张某萍、北城支行民间借贷案的民事判决依然有效,并未撤销,但执行程序因刑事案件而中止。

律师说法:

民事判决未撤销前

不应在刑事审判中重新评价

徐江涛不服判决,认为刑事一审判决与民事生效判决对该案做出了截然相反的事实认定,向临沂市中级人民法院提起上诉,

对于此案,北京市京师律师事务所律师刘志民接受红星新闻记者采访时表示,本案中产生了民事诉讼认定与刑事诉讼认定截然相反的结果,而且在一审、二审、再审判决都合法有效的情况下,出现一份刑事判决有罪的法律文书。这样就会造成,民事领域裁判与刑事领域裁判矛盾冲突的奇怪现象,会让人误会刑事裁判高于民事裁判的思维认识。

刘志民指出,本案涉及的是诉讼证据的认定与使用,民事诉讼与刑事诉讼的现实冲突的问题。即使原民事一审、二审、乃至省高院裁定错误,也应当先撤销原民事终审判决,通过再审程序予以改判,而非通过刑事程序,强行干预、否定民事生效审判。

“若有当事人不服的民事终审判决,都将再以刑法进行二次评价,在刑事犯罪假设下,检验民事判决中认定的法律事实与客观事实是否存在差异。这将可能导致赋予公安机关对于民事诉讼纠纷的调查权,甚至赋予了公安机关否定民事判决的实质权利,这是错误的。”刘志民如是说。

北京市鑫诺律师事务所魏俊玲律师同样认为,刑事一审认定的罪名是诈骗罪而非虚假诉讼罪,相当于对同一行为,同一法院在刑事和民事判决中做出了截然相反的认定,民事审判认为该行为是合法的民间借贷行为,刑事判决认为该行为违反了刑法。在原民事一审、二审判决、再审高院裁定依然生效的情况下,根据刑事诉讼规则,对于人民法院生效裁判所确认,并且未依审判监督程序重新审理的事实,不必提出证据进行证明。故应当推定该判决书载明的事实是真实的。对于同一行为,在民事判决未撤销前,不应在刑事审判中重新评价。

红星新闻记者了解到,此案二审尚未审理完结,承办该案的临沂市中院法官日前对红星新闻表示,该案正在审理,近期准备开庭,其他情况不便透露。