突然关闭、破产清算!家长懵了:“交了几万,一节课还没上!”
图/图虫
又一家知名早教机构申请破产清算!
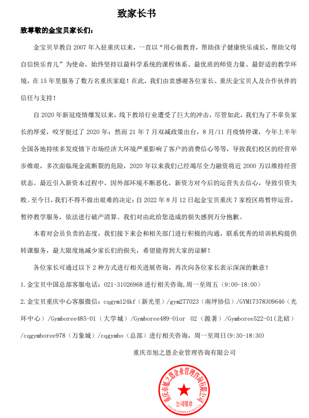
8月11日深夜,金宝贝重庆中心发布《致家长书》,称自2022年8月12日起,金宝贝重庆7家校区将暂停运营。
图/8月12日,重庆金宝贝早教机构南坪协信星光校区大门紧闭,一则声称“破产”的公告张贴在玻璃门上。另一边玻璃门上则贴着高温假告示,上面显示,高温假从8月1日~8月14日。
突然停课的消息打了众多家长一个措手不及,“之前只说要放高温假,结果突然宣布闭店,我家孩子还剩62个课时怎么办?”
图片来源:金宝贝重庆中心微信公众号
一夜之间,金宝贝重庆七店突然闭店
金宝贝在“致家长书”中称,其在2007年进入重庆,2020年以来,金宝贝重庆中心已全力融资将近2000万以维持经营,但资本对今后的运营失去信心,导致引资失败。
在最近引入新资本过程中,引资失败,不得不艰难地做出决定,自2022年8月12日起金宝贝重庆7家校区将暂停运营,暂停教学服务,依法进行破产清算。
同时,“致家长书”也提到,接下来会和相关部门进行积极沟通,联系优秀的培训机构提供转课服务,最大程度地减少家长们的损失。此外,“致家长书”还公布了金宝贝中国总部的客服电话和重庆校区的微信群。落款为重庆市旭之恩企业管理咨询有限公司。
家长懵了:头一天还在上课!有人还剩200多节课
“头一天都还在上课,怎么今天就说关门就关门了。”家住南岸区的张女士称,头天,她看到协信星光的金宝贝在上“托班课”,还觉得奇怪,说是放高温假,怎么又在上课,没想到第二天竟然直接关门了。
“7月,金宝贝还在搞内购会活动,我们当时看到很优惠,加上金宝贝在业内口碑还不错,就买了,一节课都还没上,还剩200多节课。”王先生称。
舒女士称:“我们中途还曾听到一些传言,但前往核实时发现,门店都有值班人员值守,而且也贴着‘高温假’的通知,也就放下心来,如今还有50多节课,损失上万元。”
舒女士还表示,听金宝贝的老师称,从6月开始就没有发放工资了。
图/有家长在社交平台上发帖称“万万没想到,重庆金宝贝会破产”
8月12日下午2点,通过大众点评进行查询,上游新闻记者发现金宝贝南坪协信中心店已由早上的正常营业改为歇业闭店。
记者拨打公告上的金宝贝中国总部客服电话021-31026968,客服表示,他们也是在昨晚接到重庆门店停运的通知,现在正在和重庆负责人取得联系。家长可根据公告添加相应的微信,安排转课事宜。
图/8月12日晚,金宝贝重庆中心微信号发布“会员承接专科机构第一批公布名单”,家长可在公众号跟进转课事宜。
7月称放高温假,家长担心平台跑路
7月末,多名家长在小红书、重庆购物狂等平台发布金宝贝门店的高温放假通知,表示由于培训机构的前车之签,担忧这是金宝贝“跑路”的前兆。
截图来源:小红书
金宝贝重庆中心发布声明,表示各品牌早教机构8月都有半个月至一个月的暑假放假,这是企业的正常行为。望各位家长理性对待,不信谣不传谣。
声明出来后,家长们仿佛吃了一颗“定心丸”。可未曾想到,不到半月后机构直接宣布闭店。
图片来源:金宝贝重庆中心微信公众号
重庆中心系加盟店
金宝贝总部表示不知情
南岸区消委会的工作人员对上游记者证实,重庆金宝贝为加盟商,该加盟商的确已启动了破产清算程序。
金宝贝重庆中心的运营主体是重庆市旭之恩企业管理咨询有限公司(下称重庆旭之恩)。
企查查网站显示,重庆旭之恩成立于2018-03-05,注册资本为300万人民币,法定代表人为黎斌,经营状态为存续。
近年来,该公司还投资重庆柏鸿艺术培训有限公司、重庆西格鸿艺术培训有限公司等,旗下拥有番茄田艺术、西格玛时光幼儿赋能中心等。今年2月因教育培训合同纠纷,该公司被高悠月提起诉讼。
金宝贝被曝出全国多地关店、搬迁
家长退费难
据公开资料显示,金宝贝最早在1976年成立,2003年进军中国市场,2016年6月,亿翔控股以1.275亿美元的价格收购了金宝贝全球早教业务的全部股份,包括其直营中心和在北美的早教中心。
多地媒体报道显示,儿童早教连锁品牌金宝贝在全国多地被曝出突然关店、搬迁的消息。
山东烟台:早教卡没消费完,“金宝贝”就关店跑了
图/市民提供金宝贝课程发票
据烟台日报报道,7月15日,市民申女士致电“烟台民意通”热线6601234,反映自己在芝罘区烟台万达十字街中心友谊街“金宝贝”花14600元,另外还交了1000元押金,给孩子办了一张早教卡,消费了不到一半课时,“金宝贝”就不开课了,想退费找不到人。
申女士告诉记者,她是2020年12月3日在“金宝贝”办的卡,合同上的有效期到2023年3月2日。她说:“之前孩子去上课都挺好的,提前预约即可。130多课时,已经上了60多课时,但从今年五六月份开始,约课就很费劲,对方给出的解释是老师太少。”
湖北十堰金宝贝被曝关店,家长投诉
在黑猫投诉平台,一位湖北十堰市的家长在7月5日晚上对金宝贝发起了集体投诉,目前已经有44个人参加了集体投诉。
图源/新浪黑猫平台
这位家长描述称在今年6月27日,湖北十堰的金宝贝门店忽然闭店,而他在金宝贝门店还有72节课没有上,以及8400元的金宝贝托班订金,所涉及未退的费用合计15480元。目前他的退费诉求并没有得到解决。
最近30天内,金宝贝共有80个投诉,累计投诉量已经有684个,其中已完成的数量是284个。
浙江杭州“金宝贝”门店搬迁,顾客退款算“违约”?
据浙江电视台《1818黄金眼》节目报道,戴先生在去年11月为孩子在杭州银泰百货西湖店金宝贝买了早教课程,总价一万九千多,一共111节课,至今只上了五节。
7月份,门店工作人员发通知,说是为了提供更优质的早教环境,这家店要搬迁到杭州来福士广场。但戴先生以换店了路途遥远为理由退费,却遭遇了退款难的问题。
图/据工作人员计算,戴先生的课程还剩一万八千多块钱,退款的话要扣掉五千。
遇到类似情况,消费者该如何维权?
去年9月,重庆市消委会近日印发并公布《重庆市消费者权益保护委员会支持消费者集体诉讼工作导则》。
今年3月,重庆市高级人民法院、重庆市消费者权益保护委员会联合印发《关于建立消费纠纷诉源治理工作机制的实施意见》(以下简称《实施意见》),明确要求全市各级法院、各级消委会应共同探索建立支持消费者集体诉讼制度。
《实施意见》中重点强调积极探索消费者集体诉讼制度,明确消委会可通过在庭审中协助举证、发表观点等方式支持当事人诉讼,法院应充分听取消委会的支持起诉意见,依法、公正、及时地维护众多消费者的合法权益。
重庆市消委会相关负责人介绍,近年来美容美发、健身、餐饮、校外培训等行业预付式消费纠纷频发,一些经营者采取预付打折、预付低价等方式,诱导、误导消费者办卡或提前预付大量资金后拒不履行合同约定,甚至关门一走了之,这些行为严重扰乱了市场正常经营秩序、破坏了安全放心的消费环境、影响了消费信心。
2021年,重庆市消委会确定九龙坡、璧山、大足等5个区县消委会作为消费纠纷诉源治理试点单位,消费集体诉讼试点已初现成效。