新浪新闻 社会

山西怀仁一学校顶风跨区域违规提前招生 教育局回应

界面新闻

关注
听新闻

原标题:山西怀仁一学校顶风跨区域违规提前招生,教育局:解聘现任校长,列入从业人员黑名单

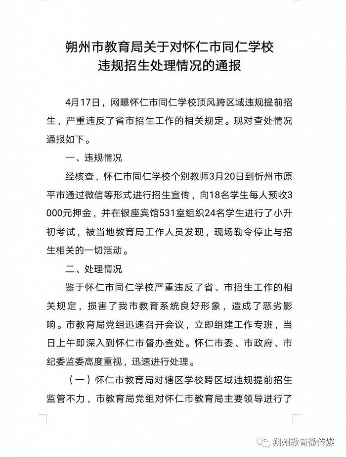
据“朔州教育微传媒”微信公众号消息,山西朔州市教育局发布关于对怀仁市同仁学校违规招生处理情况的通报。4月17日,网曝怀仁市同仁学校顶风跨区域违规提前招生,严重违反了省市招生工作的相关规定。经核查,怀仁市同仁学校个别教师3月20日到忻州市原平市通过微信等形式进行招生宣传,向18名学生每人预收3000元押金,并在银座宾馆531室组织24名学生进行了小升初考试,被当地教育局工作人员发现,现场勒令停止与招生相关的一切活动。

通报显示,怀仁市教育局对辖区学校跨区域违规提前招生监管不力,市教育局党组对怀仁市教育局主要领导进行了集体约谈。怀仁市委、纪委监委启动问责程序,对教育主管部门相关责任人进行问责处理。怀仁市同仁学校2021年初中一年级停止招生,且2021年度年检不予通过。责令怀仁市同仁学校解聘现任校长,并将其列入从业人员黑名单。责令怀仁市同仁学校在2021年4月17日晚8点前全部退还违规收取的学生报名费及预收学费押金。并按照违规收取费用的5倍予以处罚。

责任编辑:朱学森 SN240

加载中...