新浪新闻 社会

哈尔滨官方称老人无健康码可持健康证明乘公交,证明怎么开?

澎湃新闻

关注

原标题:哈尔滨官方称老人无健康码可持健康证明乘公交,证明怎么开?

日前,辽宁大连一老爷爷在乘坐地铁时无健康码受阻,引发网友热议。无独有偶,在黑龙江哈尔滨发生了类似的一幕,一老人因没有手机扫健康码被公交司机拒载,再次引起网友争论。

哈尔滨市交通运输局回应称,无法扫码的乘客如需乘车,可持健康证明乘车。但新的问题似乎又产生了,有市民质疑证明的可靠性,社区方面也疑惑这个证明该怎么开?

部分专家:应该随时调整政策

“社区可以给不会扫码、没有手机的老年人开证明,或者上车测温,哪怕收费也行。”在之前的采访中,除了乘客们的建议,部分法学专家也认为,常态化疫情防控之下,应该适时调整政策。比如,老年人持有有留存身份信息的实名城市通老年优待卡,可以只刷卡,不扫码。

东北林业大学行政法学教授周玉华:“老年人作为特殊人群,有合法的身份。政府规章等不能减损公民权利,正常上下车是公民的权利。特殊时期已经过了,是不是应该有一些松动的政策。”

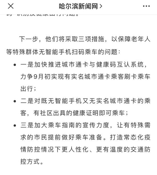
巧合的是,哈尔滨市交通运输局在回应中给出的解决方案,也和市民、专家的建议基本一致:当地将加快推进城市通卡与健康码互认系统,力争9月初实现有实名城市通卡乘客刷卡乘车出行;既没有智能手机又没有实名城市通卡的乘客,有社区出具的健康证明即可乘车。

但对于近期是否调整扫码乘车政策,该局工作人员则没有给出明确答复,只是希望公众能够理解公交行业难处。同时,回应中也指出,因为严格执行了乘车扫码规定,截至目前,哈尔滨市公交从业人员和乘客没有发生过因乘坐公交车被感染的病例。

健康证明谁来开?怎么开?

官方回应中提到没有智能手机和实名城市通卡的乘客可以凭社区出具的健康证明乘车。有市民担心,正在不断“减负”的社区居民委员会,是否会为老年人开证明?有了证明的老人就能一劳永逸吗?

有市民表示:“社区现在都说减少证明事项,减轻负担,社区不是医院,开证明能证明健康么?验证也是个问题,谁知道它(证明)是真是假?”

总台央广记者以咨询老人开乘车健康证明为由,先后致电哈尔滨市内两个社区,有工作人员表示“社区没接到这个通知,建议过几天再问”,而另一位社区主任则同时表示了质疑:“社区也不是劳动机关、鉴定机关,怎么能鉴定谁健不健康?哪天他们感冒不舒服,我也不掌握,你说是不是?”

老年乘客的健康证明应该如何开具?还需要一个多月完成的实名城市通卡和健康码的互认还有什么难度?20日中午,总台央广记者再次联系哈尔滨市交通运输局,工作人员表示,系统互认工作还涉及另外两家公司,确实需要一段时间。其他问题将请示上级,下午作出详细回答。

截至发稿,哈尔滨市交通运输局尚未就记者提问给出回应。

此前官方回应曾在最后一句提到,将“打造常态化疫情防控情况下更人性化、更有温度的交通防控方式”。或许,部分老年人已经落后于当下的数字化时代,但我们仍然希望每个时代,每个城市,都不要让人文关怀“落后”,对待老年人的态度,同样也代表了一座城市的温度。

没有智能手机怎么出示“健康码”?

各地采取这些措施解决

使用身份证。浙江绍兴上虞区创新开发了“健康码畅通行”系统并纳入疫情防控体系。人们无需前往公安机关进行登记或申领通行证,即可通过本人居民身份证代替“健康码”,针对中老年人群无智能手机、不会申领“健康码”等问题,可由亲属或社区民警在网上代为申请,待导入系统后,即可凭证通行。

使用市民卡。浙江杭州打通了“市民卡+健康码”系统,在全国率先推出“卡码合一、刷卡读码”模式,在给家里的老人和孩子代办申领健康码之后,他们只需刷一下市民卡,即可显示健康码颜色状态。

截图或打印的“静态实体健康码”。例如,广东省的“粤康码”可以保存及打印纸质“粤康码”,具有普通“健康码”的同等效力。湖南省还通过其电子健康卡微信公众号提供了“扫描验证他人健康码”功能,数据在扫描端更新,因此打印的“健康码”可以长期有效。

一些地方还可以由社区或定点医院出具纸质健康证明,效果等同于“健康码”。例如,在上海、江苏等地,无智能手机的人员,可由住所地社区(村居)审核并加盖公章出具健康通行证明,证明有效期为14天。

疫情防控是个极其复杂的系统工程,编好编密防控网的同时也应该考虑“脱网人群”的需求。希望每个城市都不要让关怀“脱网”,出台政策更有预见性,让精准防控实现全覆盖。

来源:中央广电总台中国之声

加载中...