新浪新闻 社会

流量造假?野蛮生长的直播流量也该挤挤水分了

新京报

关注

原标题:流量造假?野蛮生长的直播流量也该挤挤水分了

直播带货,从行业销货彻底变成一场全民狂欢,各路神仙的带货神话吸引着一波又一波人群走进直播间。

经过疫情的洗礼,直播带货已经成为各路玩家争抢的高地。虽然真人秀直播、游戏直播等传统网络直播用户规模增速放缓,但电商直播的兴起为行业整体注入新的活力。

阿里巴巴、京东、拼多多等电商平台深入涉足直播领域,抖音、快手将实体商品交易和互动直播形式融合,让直播行业面临着前所未有的火爆。

直播带货,从行业销货彻底变成一场全民狂欢,各路神仙的带货神话吸引着一波又一波人群走进直播间。

据中国互联网络信息中心数据显示,截至2020年3月,直播用户规模达5.6亿,其中电商直播用户规模为2.62亿。

宅在家,看直播,生活购物从线下购物转战线上,基本成了疫情期间全国人民的标配姿势。2020年一季度,国内网络直播用户、手机购物和网络购物的用户规模和增速都达到近3年的最高值。

手机购物和网络购物的用户规模分别超过7亿,相当于超过一半的国民都在用手机或网络购物。

巨大的用户规模群缔造了一个个直播“神话”。

在此前3月,罗永浩宣布签约抖音,转型职业带货网红,首场直播就销售1.1亿。

5月,碧桂园在抖音上直播卖房,2小时吸引近800万人观看,合计认购金额25亿元。

6月,格力电器董事长董明珠直播带货,实现了65亿的销售奇迹,一场直播的销售额相当于今年一季度格力总营收的三分之一。

任何事物都有两面性,直播也是把双刃刀。直播带货不仅为商家和平台带来顶流红利,另一边,也逐渐成为虚假流量肆意生长的巨大温床。

伴随着直播完全下沉成为一个产业,流量造假在直播行业已变得不足为奇。在社交平台上,可以找到大量提供抖音、快手等视频直播平台数据业务的商家。

据21世纪经济报道,许多流量商家利用程序算法提供机械性服务,1万个播放量被以5元的低廉价格售出;KPI考核、面子工程、资本利益,在各方需求的推动下,共同堆砌起直播带货流量的虚假繁荣。

流量虚假都集中在哪些领域?

直播带货很大程度上是基于社交平台而进行的。据秒针系统数据显示,社交平台以及基于平台生产内容的KOL的数据造假现象严重。

2019年,主流社交平台的整体异常流量占比为 48%,KOL的平均无效粉丝高达57.5%。换句话说,也就是某些社交平台接近一半的流量都存在异常。以流量变现为生存的KOL,也就是大V、网红之类,接近6成的粉丝都是无效粉丝。

具体到不同KOL类别,母婴亲子类KOL平均无效粉丝占比高达 65.1%,是KOL中的重灾区,其次是美食KOL,美妆时尚、科技数码、汽车类KOL的平均无效粉丝虽相对较低,但占比也都超五成。

据卡思数据显示,母婴行业粉丝多集中在20-35岁阶段,多以80/90后为主,互联网思维强,习惯网络购物,对KOL的认可度较高,也是MCN机构和KOL主要的消费力人群。KOL们善于利用宝爸宝妈们的从众心理,用粉丝流量和下单量获取信任,引导消费。

为什么要流量造假?

“大家都在买数据,不买你就比不过别人,你就吃亏了。不说是潜规则吧,可以说是行业常态。”曾有运营网红的MCN机构的营销人员对媒体记者这样说。

据了解,目前的带货网红与品牌商之间一般收取两类费用,根据主播本身的体量大小,“坑位费”一般在几万元到几十万元不等。同时,主播还要按照交易额抽取一定比例的佣金提成。佣金分成一般在20%~30%之间。

很多品牌商雇不起大主播,只能在营销公司的推荐下选择小主播。但小主播在人气、流量方面远不如大主播,MCN机构为了考核过关只能选择购买流量。

据中国消费者协会发布的《直播电商购物消费者满意度在线调查报告》,商品性价比和喜欢程度是在直播间购物决策关键因素。

通过观看直播转化为购物的原因,排在前四位的是商品性价比高(59.6%)、展示的商品很喜欢(56%)、价格优惠(53.9%)、限时限量优惠(43.8%)。总体来看,能够吸引消费者决定购物的主要原因还是在于商品本身的性价比和价格优惠程度。

但在影响消费者直播间不购买的原因中,有超过72%的人群认为主播虚假宣传会影响购买,也有43%的人群认为直播时数据造假影响购买欲望。

日前中国消费者协会发布《关于“6.18”消费维权舆情分析报告》中,直播带货的“槽点”的五点之一中,特别说明了粉丝关于直播刷粉丝数据、销售量刷单造假“杀雏”等现象,不仅侵害消费者权益,也给销货品牌商造成巨大损失。

基于全年监测的互联网广告数据,秒针系统推算,2019年中国品牌广告市场因异常流量造成的损失高达284亿人民币。

另外,为了“面子工程”也需要购买流量。一些售卖流量的商家也曾表示,这种经常在一些线下商业活动、店铺开张时较为常见。“撑撑场面,买点流量让领导、老板面子上过得去”。

首个直播营销规范出台

剑指流量造假

目前,以直播为代表的KOL带货模式给消费者带来更直观、生动的购物体验,转化率高、营销效果好,不仅逐渐成为电商平台、内容平台的新增长动力,也正在变成人们的生活习惯。

但看似频繁观看数据、点赞数量,动辄几千万的观看流量,上亿的成交额,很有可能是MCN机构、主播与平台三者之间一起堆砌的流量泡沫。

上海知识产权法院认为,流量造假问题也会触犯法律问题,虚构视频点击量的行为属于反不正当竞争法第九条所规制的“虚假宣传”的不正当竞争行为。

面对日益暴露出的流量造假、主播虚假宣传等问题,各方纷纷出手。

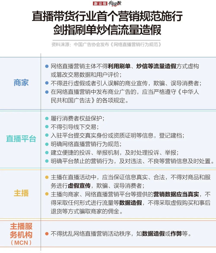
从7月1日起,中国广告协会发布的国内首份《网络直播营销行为规范》正式实施。该《规范》对直播电商中的各类角色、行为都作了全面的定义和规范。

在流量造假方面,《规范》里明确提出,营销主体不得利用刷单、炒信等流量造假的方式虚构,主播不得采取任何方式进行流量造假,MCN机构不得进行数据造假和作弊。这就从行业高度上对直播流量造假问题进行了规定。

除此,直播平台也开始自行对虚假流量进行围追堵截。直播平台利用算法发现那些不正常的流量增长,从而降低该视频的权重,严重的会给用户限流,反而得不偿失。从技术手段上限制虚假流量。

刀锋已经出鞘,子弹飞在路上,流量造假,这个直播行业的顽疾能否能被切除?需要时间的验证,也需要技术的不断革新,需要网红主播的业界良心,也需要监督举报机制的完善。

责任编辑:朱学森 SN240

加载中...