新浪新闻 社会

女子购4千箱一次性手套部分已过期4年,厂家回应

澎湃新闻

关注

原标题:女子购4千箱一次性手套部分已过期4年,厂家:愿全部收回

手套外包装显示保质期至2016年9月,已过期近4年。 本文图片 受访者提供

6月9日,山东青州的刘女士向澎湃质量报告投诉平台(www.thepaper.cn/consumersComplaint.jsp)反映称,今年2月,她花55万元购买了4000多箱一次性手套准备在自己网店售卖,却发现外包装上显示生产日期为2011年10月,保质期至2016年9月,过期已近4年,部分手套有褪色、破损等问题。她以厂家销售过期产品为由要求双倍赔偿,但被拒绝。

11日,涉事厂家山东蓝帆新材料有限公司一相关工作人员回应称,公司出售给刘女士的部分手套原本是用于出口的产品,在出售时忽视了生产时间问题,确实是过期产品,也存在一些小问题,这些在出售前已充分告知了刘女士。目前公司愿意将货品全部收回,并归还货款,但不接受双倍赔偿。

据临朐县市场监督管理局调查,刘女士所购买的一次性手套中,有1546箱为合格产品,641箱为B级品,其中B级品系出口PVC医用手套,包装上内容是根据外方的要求标注以符合外方法律,在国内作为一次性普通防护PVC手套(非医用)销售时,国家对保质期没有作出强制性规定,不属于限期使用产品,不应认定为过期产品。

手套过期近4年仍被售卖

刘女士的这批手套购买于2020年2月,当时新冠肺炎病毒肆虐,经营微商店铺的刘女士打算批发一些一次性手套用于售卖。在熟人介绍下,她联系上了山东蓝帆新材料有限公司(以下简称“蓝帆公司”),一番沟通后,决定购买该公司的一次性防护手套。

2月1日上午,刘女士给该公司转入10万元货款,订购了三款尺寸的手套,共计4057箱,总费用为552920元,后续在发货过程中陆续将尾款结清。

在收到货品后,刘女士检查了其中几箱,却发现部分手套既没有出厂标志,也没有生产合格证书。更让她诧异的是,手套外包装上标注的生产日期为2011年10月,保质期至2016年9月,已过期近4年。在打开包装详细检查时,她发现因长久放置,部分手套出现了脱色、破损、污渍等情况,有的手套因为发脆,一撑开就破了。

“我是做微商的,当时这些手套到货后我就下发给了各地的代理销售,发现这些问题后,只能紧急召回,而且要承担代理销售的所有损失。”尽管如此,仍有近500箱过期手套未能追回。刘女士说,因为售卖的一次性手套为过期产品,自己的信誉受到了极大影响,“毁了我经营多年的渠道”。

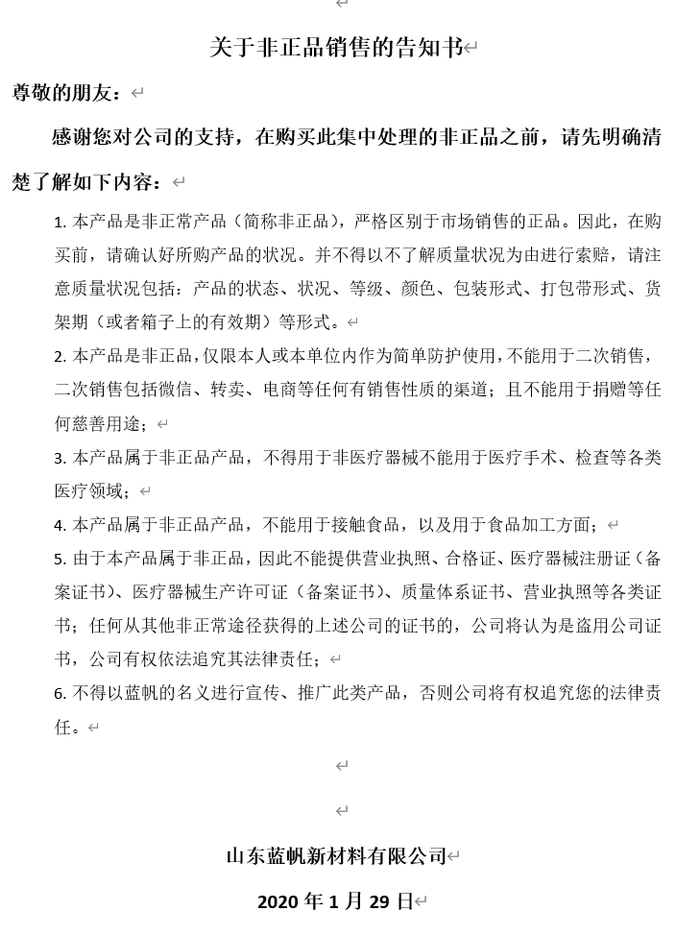
2月10日,刘女士联系了手套生产商蓝帆公司反映问题。但此前联系她的销售却表示在购买前已经告知过部分手套存在质量问题,并给刘女士发来了一份《关于非正品销售的告知书》(以下简称《告知书》)。

《告知书》中介绍称,该产品(一次性手套)为非正常产品,严格区别于市场销售的正品,在购买前需要确认好所购产品的状况,并不得以不了解质量状况为由进行索赔,产品状况包括:产品的状态、状况、颜色、包装形式、打包带形式、货架期(或者箱子上的有效期)等形式。其中还注明,该产品仅限本人或本单位内作为简单防护使用,不能用于二次销售,包括微信、专卖、电商等任何有销售性质的渠道。

《告知书》上显示的时间为2020年1月29日,但刘女士称,在购买产品时,自己并没有看到该《告知书》,是发现问题后,对方才发过来的,而且要求她签字。

刘女士拒绝签字,并要求退货且赔偿双倍金额,双方多次协商未果,至今3000多箱一次性手套仍然积压在仓库之中。

市场监管局:手套无保质期规定,不应认定为过期产品

澎湃新闻记者通过天眼查平台查询发现,山东省蓝帆新材料有限公司成立于2009年,主要经营产品是PVC手套、丁腈手套、无纺布口罩、围裙系列产品、PE手套等产品。

6月11日,针对上述情况,澎湃新闻记者联系了蓝帆公司的相关工作人员姜本政。他介绍称,出售给刘女士的部分手套确实为过期产品,也存在一些小问题,但在出售前已经充分告知了刘女士,“我们是低价卖给她的,她也是看这些手套便宜才买的,再以高出市场的价格出售,获得高利润。”他认为刘女士的投诉属于污蔑,并有扰乱市场的嫌疑。

但存在质量问题的过期手套,为什么还会对外出售?姜本政称,这批产品原本是生产用于出口的,后因各种情况积压在仓库,出售时公司忽视了生产时间的问题,从而造成了误会。

他告诉澎湃新闻,公司多次与刘女士协商,愿意将货品全部收回,并将货款还给刘女士,但她拒绝沟通,并提出双倍赔偿,“我们被这件事也困扰了很长时间,希望她能够尽早和我们见面协商解决,而不是通过微博这些不正常的途径来得到不切实际的索求。”

此外,姜本政认为,刘女士频繁通过媒体、微博等平台对外宣称蓝帆公司售卖过期产品,已经严重影响公司形象,将会考虑通过法律途径对刘女士进行起诉。

在双方多次协商无果的情况下,刘女士向蓝帆公司注册地所在的潍坊市临朐县市场监督管理局等部门进行投诉。5月14日,临朐县市场监督管理局通过山东省信访平台就此事作出《答复意见书》。

《答复意见书》介绍称,经调查,刘女士所购买的一次性手套中,有1546箱为合格产品,641箱为B级品,其中B级品价格为合格品的一半,属于半价处理,厂方在销售时已经口头告知(刘女士)所售产品的质量性状。

对于生产日期一事,《答复意见书》中称,刘女士所购买的部分产品为出口PVC医用手套,包装上内容是根据外方的要求标注以符合外方的法律。厂家在国内作为一次性普通防护PVC手套(非医用)销售时,国家对保质期没有作出强制性规定,不属于限期使用产品,因此厂家将出口产品作的库存尾货以普通防护PVC手套B级品销售时,不应认定为过期产品。

《答复意见书》还指出,厂家在将出口产品的库存尾货在国内销售时,应当符合《产品质量法》的规定,拆除或更换包装,加贴中文标识。临朐县市场监督管理局已于2020年3月3日下达责令改正通知书,责令厂家收回未加贴中文标识的产品加以改正。

针对刘女士的退货和赔偿诉求,《答复意见书》中表示,由于刘女士的身份为经营者,不属于消费纠纷的范围,临朐县市场监督管理局无权管辖,双方应向人民法院提起诉讼。

澎湃新闻记者查询发现,按照我国《一次性使用卫生用品卫生标准(GB15979-2002)》规定,一次性使用手套也属于一次性使用卫生用品,产品标识应符合《中华人民共和国产品质量法》的规定,并在产品包装上标明执行的卫生标准号以及生产日期和保质期(有效期)或生产批号和限定使用日期。其中并未对一次性手套的保质期作出详细规定。

加载中...