博士离职被忻州师院索赔51万 当事人:只应交84612元
澎湃新闻
原标题:博士离职被忻州师院索赔51万,当事人:只应交84612元
近日,山西忻州师范学院一名女博士因离职问题被学校告上法庭:不交51万补偿费不能走。
2019年9月25日,忻州师范学院地理系教师、博士贾某青向忻州师范学院人事处递交了辞职报告,被学校领导以“不允许”驳回后,她选择申请劳动仲裁。
2019年10月23日,贾某青向忻州市劳动仲裁委员会提出仲裁申请,要求与学校解除劳动关系。2020年3月25日,该仲裁委裁令忻州师院自裁决生效后30日内终止与贾某青的劳动关系,并为其办理人事关系转移手续。
忻州师范学院不服仲裁委的这一裁决,于2020年4月8日一纸诉状将贾某青起诉至忻州市忻府区法院,请求法院判令忻州师院“不为被告办理劳动人事关系转移手续”。
忻州师院在起诉状中说:双方于2018年9月签订《协议书》,约定被告于2018年6月取得博士学位后回原告单位工作,为原告服务满5年(2018年7月1日-2023年6月30日)后,方可提出调动要求。如果要提前调离,根据未满的服务年限,以每年5万元的标准向甲方缴纳补偿费(因原告为培养被告进行了大量的投入)。按照该协议规定,被告不得在2023年6月30日前提出解除合同的要求,如被告提出解除合同,至少应缴纳各项费用共计51.0504万元。因此,被告在未支付原告任何费用的情况下,仲裁委作出终止劳动关系的裁决,显然是违反了《事业单位人事管理条例》第十七条之规定。
在贾某青看来,自己需要支付的离职赔偿金额应该是84612。双方争议的焦点是离职赔偿金的数额。
山西省忻州市忻府区人民法院将于5月20日下午开庭审理忻州师范学院与贾某青劳动争议纠纷一案。
4月26日下午,澎湃新闻(www.thepaper.cn)分别与忻州师范学院相关负责人和贾某青取得了联系,采访了双方对此事的看法。
忻州师范学院。图片来源于网络
女博士离职被学校告上法庭:要走得交51万补偿费
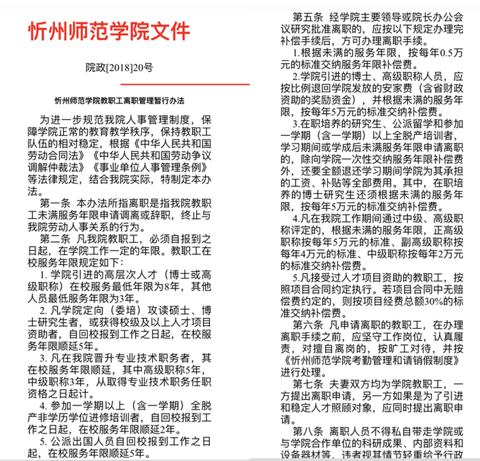
忻州师范学院是山西省忻州市唯一的一所二本院校,近年正在申办硕士点,因博士、博士后等教师比例不足,该院对此类人才非常渴求,但同时也颁布了《教职工离职管理暂行办法》。这一办法规定:
引进的博士,如未满服务期离职,应按比例退回安家费;根据未满的服务年限,按每年5万元交纳补偿费;按每年0.5万元交纳服务年限补偿费;如在校期间通过职称评定的,根据未满的服务年限再交纳补偿费,正高职称5万元/年,副高职称4万元/年,中级职称2万元/年。除此之外,在职培养的博士,还要全额退还学习期间单位承担的工资、补贴等全部费用。
上述规定是否有违《劳动法》《劳动合同法》《事业单位人事管理条例》,成为贾某青与忻州师院劳动争议案的焦点。
忻州师范学院的《起诉书》。 本文图片除标注外均由受访者提供
“即使我们已经签订了劳动协议,我作为劳动者也有选择自己工作的权利,且学院提出的赔偿金额是违背国家《劳动合同法》等相关管理条例的,但他们拒不承认。”贾某青说。
贾某青告诉澎湃新闻,按照《劳动合同法》等相关管理条例的规定,她自认为需要赔偿的金额应为84612元。“我于2008年硕士毕业到忻州师范学院工作,2015年向学院提出申请前往西北师范大学读博,2018年6月博士毕业。读博三年期间,学院为我正常发放基本工资,缴纳保险和公积金,其中一年为脱产学习,学院分10个月每月发放5000元生活补贴,共计5万元。博士毕业后,学院为我报销了34612元的学费、住宿费及往返车费,共计84612元。”
“看到51万的赔偿金额时,我非常惊讶,至今仍在失眠。”贾某青认为,自己读博期间仅占用了学院5万元的生活补贴和3万余元的学费、住宿费和车旅费,却要赔付51万元,十分不合理。
“学院要求的赔偿,在合法范围内我都能接受,但必须符合《劳动法》《劳动合同法》《事业单位人事管理条例》等法律法规的规定。”贾某青认为,忻州师范学院制定的《教职工离职管理暂行办法》违背了《中华人民共和国劳动合同法》第二十二条和二十五条。
《劳动合同法》第二十二条规定:用人单位为劳动者提供专项培训费用,对其进行专业技术培训的,可以与该劳动者订立协议,约定服务期。劳动者违反服务期约定的,应当按照约定向用人单位支付违约金。违约金的数额不得超过用人单位提供的培训费用。用人单位要求劳动者支付的违约金不得超过服务期尚未履行部分所应分摊的培训费用。用人单位与劳动者约定服务期的,不影响按照正常的工资调整机制提高劳动者在服务期期间的劳动报酬。
《劳动合同法》第二十五条规定:除本法第二十二条和第二十三条规定的情形外,用人单位不得与劳动者约定由劳动者承担违约金。
忻州师范学院人事处处长曹瑞东对此向澎湃新闻回应称,学校提出的索赔金额要求合法合规,“学院计划在2022年申请硕士学位授权单位立项建设,目前博士生缺口为180人,对博士非常珍视。但对于执意要离职的博士,我们也支持其走法律仲裁程序,并按照学校发布的《教职工离职管理暂行办法》等条例对学校进行赔偿。《教职工离职管理暂行办法》是公开发布的,学校教师用工号登陆学校网站即可查询到,学校并不存在刻意隐瞒的问题。”
“如果她坚持要通过劳动仲裁离职,那就应该遵循学校的劳动管理办法,若对此有异议可以继续走法律程序。”曹瑞东说。
贾某青与忻州师范学院签订的《协议书》。
山西省忻州市忻府区人民法院将于5月20日下午开庭审理忻州师范学院与贾某青劳动争议纠纷一案。而在忻州师范学院官网上,还有贾某青的名字和介绍:贾某青,讲师,博士研究生学历,博士学位。主讲《环境地理学》等课程。主要研究方向:气候变化与地表过程。主要研究成果:主持和参与山西省教育厅哲学社会科学项目、教育部教材开发项目及山西省软科学项目等多项;在《地理科学》、《自然资源学报》、《生态学报》等期刊上发表学术论文10余篇,出版专著1部。
4月17日下午,贾某青收到山西省忻州市忻府区人民法院传票。
女博士称因待遇不公提离职,校方:我们把博士当宝贝
据贾某青介绍,2019年4月30日,学院发布《教职工在职进修学历学位管理办法》(以下简称《办法》),规定了自该《办法》发布之日起,为外出读博毕业返校工作的在职教职工发放安家费,20-50万元不等,视科研成果确定。
“但学院制定上述《办法》前并未征求教师和博士的意见,直到文件发布时我们才知道,2018年博士毕业回校教师的安家费并没有被学院纳入考虑范围,向学院领导提出兼顾我们的福利待遇的要求也未被允许。”另外,贾某青了解到,同为该校在职教职工,读博期间的生活补贴有差别,“我是5万元,化学系一名教师10万元,还有7.5万元的。”
“我之后又发现,忻州师范学院与员工签订的《协议书》、《晋升职称协议书》以及《教职工离职管理暂行办法》均与现行的《劳动合同法》和《事业单位管理条例》相悖。除此之外,我申请的已经立项的校级课题无故被取消,但学校并未给我任何解释。”贾某青说。
忻州师范学院于2018年6月发布的《教职工离职管理暂行办法》。
“鉴于以上不透明、不公正的制度政策,我无法在这种涉嫌公然违法的制度环境下继续工作。”2019年9月25日,贾某青向学校人事处递交了辞职报告,但没有得到回应。
2019年10月,贾某青当面向忻州师范学院院长张虎芳递交辞职信,但院长直接回应“不允许”。
“学校的离职管理办法规定,离职要经学校主要领导或院长办公会议研究批准才行。但学院领导态度非常坚决,无奈之下,我只好申请仲裁。”贾某青说。
2019年12月11日开庭后,双方达成共识先进行调解。贾某青称,学院方面在调解时对她说,“你要走的话必须给忻州师院招到一到两名博士。”
“在调解的一个半月里,我联系了至少四位博士生,甚至还把博士生的简历送到了人事处一位老师家楼下。”贾某青说,“但学院对此事并不积极,甚至有博士生问我为什么递交简历好几天了,却还没有收到学校的任何通知。”
“我已经尽了我最大的努力,希望退让一步就可以被允许离职,但学校从未主动找我沟通,总是说‘再等等’、‘再看看’,一直推诿。从他们的态度里,我感到这些努力已经失败,便只好继续联系仲裁。”贾某青说。
对此,曹瑞东有不同的说法。他告诉澎湃新闻,学院并没有规定必须新引进博士才可以离职,是贾某青主动建议以引进几个博士的方式来离职更顺利。“我们也从人员流动的角度考虑到这一建议的可行性,就答应了这种协调方式。收到简历后我们立即安排人员联系对方,但她推荐的那些博士生不来,我们为了招聘博士生,甚至曾晚上12点还在组织面试。”
“我们求贤若渴,态度冷淡是绝不可能的。忻州师范学院一直把博士当作宝贝、心头肉,想尽方法引进博士。”曹瑞东说。
对于贾某青提出的受到学校“不公正待遇”,曹瑞东表示,在学校的财力有限的情况下,无法满足所有博士的要求,由于原有的博士已经是“自家人”,所以需要他们有点牺牲精神,学校也会在科研、课题等方面向他们倾斜。
“学校领导也多次说到过大家都是自家人,如果选择留下,以后仍然会一视同仁地提供科研教学条件,但即使执意离职,学院也希望她能去更好的平台。”曹瑞东说,学院非常珍惜贾某青的声誉,不希望这件事影响到她的事业发展。
贾某青称,忻州师范学院给她提供了很好的工作机会和成长平台,“我内心很感激他们对我成长的帮助。我只愿能顺利辞职,不希望这件事给学院造成负面影响。”
同时,贾某青表示,如果一审败诉她会继续上诉,“即使在一审法院胜诉,漫长的司法程序也会将我拖垮,而无法尽快找到新工作。”贾某青说,不少教师畏于辞职经历的巨额经济赔付和漫长的司法审理程序而选择放弃辞职,但她不会。
责任编辑:郑亚鹏 SN238