新浪新闻 社会

84消毒液能杀死新冠病毒吗?你想知道的都在这里

央视

关注

原标题:84消毒液能杀死新型冠状病毒吗?你想知道的都在这里

随着新型冠状病毒感染的肺炎确诊病例越来越多,消毒成了人们关注的话题。冠状病毒属于有包膜的亲脂类病毒。就目前的认知来说,它也是最容易杀灭的微生物。

用什么能杀灭病毒?“含氯消毒剂”都有什么?往身上喷酒精可以消毒吗?

不是所有的消毒液都有用

要选对成分,注意浓度

对于新型冠状病毒来说,并不是所有的化学消毒法都可以杀死它。

➊ 有效:医用酒精

注意:75%浓度的效果最佳。

不要把酒精大量喷洒在婴幼儿和成人身体上,防止酒精过敏。

注意明火,防止火灾。

75%浓度的酒精棉片或酒精,不但可以杀死病毒,而且便宜。

如果酒精浓度过高(例如90%),需要在使用前稀释至75%左右,否则无法有效杀灭病毒。

操作方法:直接使用。手机、遥控器、电脑键盘和各种电器开关、按钮都可以用它来消毒。

➋ 有效:含氯消毒剂

注意,不是名字里含有“氯”字,就是含氯消毒剂。

含氯消毒剂指的是溶于水能产生次氯酸钠的消毒剂。但“氯二甲酚”“对氯间二甲苯酚”虽然名字里都有氯,但其实属于酚类消毒液。

在日常生活中,84消毒液、漂白粉、含氯消毒粉或含氯泡腾片等都属于含氯消毒剂,直接稀释后装在塑料容器里就可以在家进行消毒杀菌。

在购买的时候,一定要仔细看看商品包装和有效成分。

名字里有“氯”,但它不是含氯消毒剂

虽然含氯消毒剂的杀菌灭病毒能力强,但刺激性也强。

在使用时,一定要注意避开皮肤和口鼻。

佩戴口罩、橡胶手套和防水围裙。同时建议佩戴护目镜防止溶液溅入眼内造成伤害。

应在通风良好的区域配置和使用漂白剂溶液。

应用冷水配置漂白剂,热水会影响杀菌效果。

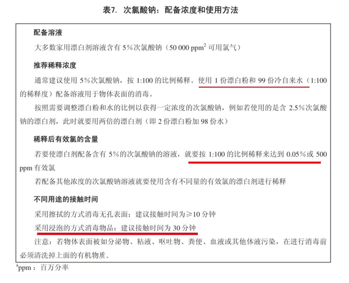
含有 5% 的次氯酸钠漂白剂,其稀释步骤如下图:

△图片来源:卫生保健中易发生流行及大流行的急性呼吸道疾病感染预防与控制世卫组织临时指南 

最后再提醒一下:

含氯消毒剂不能和洁厕灵同时使用,容易产生有毒气体。

➌ 有效:过氧化物类消毒剂

过氧化物类消毒剂适用范围比较广,其中二氧化氯、过氧化氢、过氧乙酸这三类是代表物质,一定要在稀释后使用。

二氧化氯:适用于一般物体,以及环境表面的消毒、餐饮具、医疗防疫等。

过氧化氢:物体表面消毒:用原液 (按厂家说明) 喷洒,擦拭或浸泡物体表面,作用20分钟。

过氧乙酸:一般不推荐家庭使用。

➍ 没用:酚类消毒剂和季铵盐类消毒剂

这两类比较常见的是氯二甲酚(PCMX)、苯扎氯铵(BZK)。

注意,虽然名字里有“氯”,但它们真的不是“含氯消毒剂”啊。购买的时候一定要看清楚商品包装上的有效成分!

加热和紫外线消毒,

哪个更靠谱?

这两种方法属于物理消毒法,但紫外线消毒并不靠谱。

➊ 加热,有效

对于耐热物品,比如餐具、玩具、奶瓶等小物件,煮沸超过30分钟或蒸汽蒸5分钟就可以达到消毒的目的。

➋ 紫外线消毒,有效但不推荐

天然的紫外线是太阳光,但由于太阳的照射温度不能达到56℃ ,且日照紫外线的强度达不到紫外线灯的强度,所以晒太阳不能杀灭病毒。

但晒晒被子、晒晒衣服还是推荐的,因为紫外线会让病毒存活时间更短、更脆弱。

强度足够的紫外线是可以杀灭病毒的,但操作时请注意安全,严格遵守产品说明书;开放紫外线灯时,人与宠物需回避,以免眼睛和皮肤受伤。

紫外线消毒会存在死角,购买产品时可以选择多灯管的产品,以减少死角。

紫外线照射时,也可能产生臭氧,因此事后需要适当通风,散去臭氧。

加载中...