新浪新闻 社会

贵阳市狂犬疫苗紧缺?市疾控中心:部分门诊紧张

澎湃新闻

关注

原标题:贵阳市狂犬疫苗紧缺?市疾控中心回应:部分门诊紧张

天眼新闻客户端10月30日消息,今日(10月30日),贵阳市民的朋友圈流传一篇文章《贵阳市狂犬疫苗紧缺,市民请勿逗惹猫猫狗狗》。文内观点“贵州省乃至全国都出现了狂犬疫苗供应短缺的现象,不少狂犬病暴露处置门诊都无苗可供群众接种”引起广泛关注。

记者向贵阳市疾病预防控制中心求证,该中心免规科相关负责人介绍,目前贵阳市部分狂犬病暴露处置门诊的确存在狂犬疫苗短缺情况,不过,并非“一城独有”,而是全国皆如此。

该负责人说,狂犬疫苗作为国家免疫规划外疫苗(自费疫苗),是由省疾控中心负责统一招标,各区县级疾控中心在疫苗采购平台上进行采购,疫苗生产厂家直接供应给区县级疾控中心。再由区县级疾控中心分发到辖区狂苗暴露处置门诊门诊。

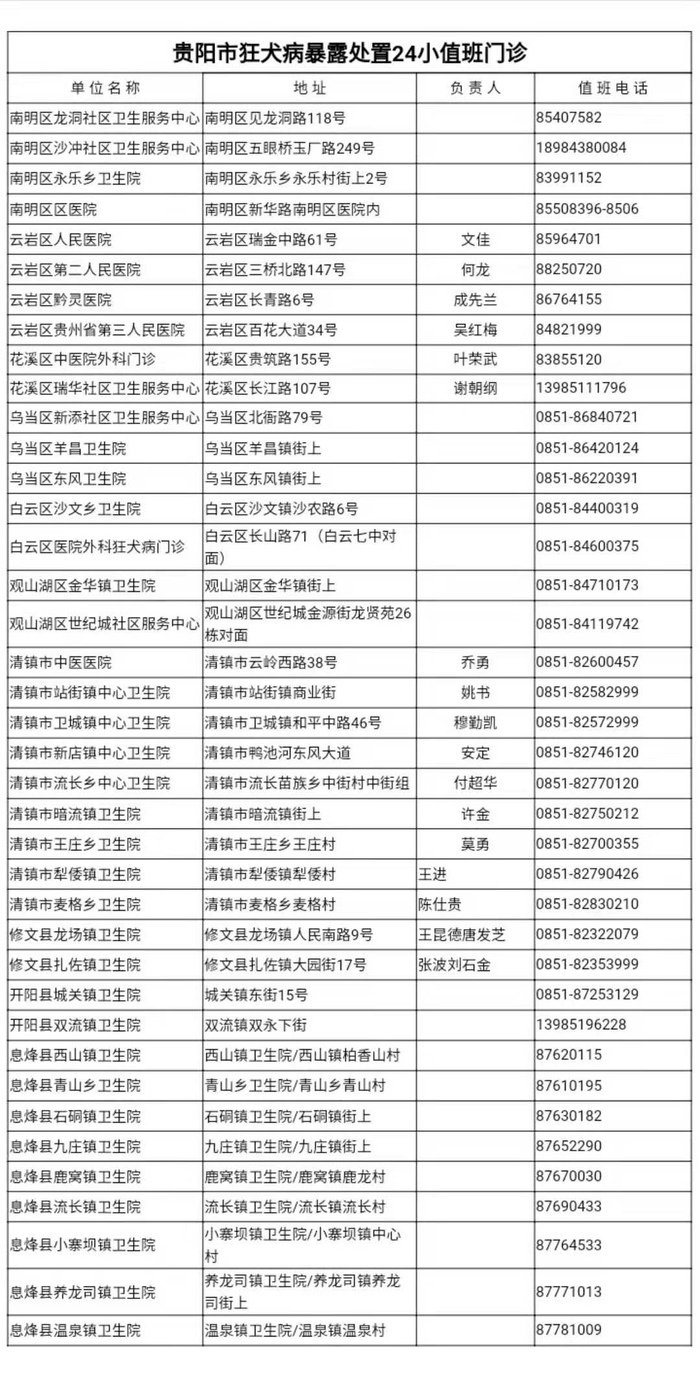
“因疫苗生产厂商供应能力不足,这一现状可能还要持续一段时间。”该负责人建议,被咬伤的市民可搜索贵阳市狂犬病暴露处置门诊地址和电话,选择辖区内到有疫苗的狂犬病暴露处置门诊进行接种。

延伸阅读:

一、被犬、猫咬/抓伤后,最先做什么?

被犬、猫咬/抓伤后应立即、彻底冲洗伤口。冲洗伤口时用肥皂水(或其他弱碱性清洗剂)和一定压力的流动清水交替清洗咬伤和抓伤的每处伤口至少15分钟,随后前往就近的狂犬病暴露处置门诊就诊。

二、被家犬、猫等养动物咬抓伤后需要打狂犬病疫苗吗?

凡是被犬、猫等哺乳动物咬/抓伤,均要进行狂犬病暴露后伤口处置,应依据伤口情况注射狂犬病疫苗和狂犬病被动免疫制剂。

三、伤口是否需要缝合?

除了个别创口大,伤及血管,以及影响肢体功能的伤口外,一般不需要缝合。

四、如何接种疫苗

(一)狂犬病疫苗的接种程序

1、5 针法程序:第0、3、7、14 和28 天各接种1 剂,共接种5 剂。

2、“2-1-1”程序:第0 天接种2 剂(左右上臂三角肌各接种1 剂),第7 天和第21 天各接种1 剂,共接种4 剂(此程序只适用于我国已批准可以使用“2-1-1”程序的狂犬病疫苗产品)。

(二)被动免疫制剂接种程序

被动免疫制剂应尽早使用,最好在伤口清洗完成后立刻开始。如未能及时注射,在第一剂狂犬病疫苗接种后的7 天内均可使用。狂犬病被动免疫制剂应严格按照体重计算剂量,一次性足量使用。

来源:刘丹、张僡/天眼新闻客户端

加载中...