新浪新闻 社会

真让人头秃 2.5亿稀疏头皮引爆百亿市场

21世纪经济报道

关注

原标题:2.5亿稀疏头皮引爆百亿市场!这场发际线保卫战有多难打?

真让人头秃。

“真让人头秃”,正在从调侃变为现实。

近日,“我国脱发人群超2.5亿”的话题再次登上微博热搜榜,引发公众热议。根据卫健委发布的脱发人群调查显示,近年来我国脱发人群直线上升,平均每6人中就有1人有脱发情况,其中20岁到40岁之间的人占较大比例。

头部出现“地中海”、M型发际线、发际线逐渐上移的情况越来越多。为保住“头顶大事”,脱发焦虑困扰着越来越多年轻人。植发也成了不少“秃头青年”的选择。近几年来,越来越多的植发机构应运而生,我国植发行业呈现井喷式发展。

01 真秃还是假秃?

我国平均每六人中就有一人有脱发情况,那么,要如何判断自己是否属于脱发大军的一员呢?

首先需要明确一点,所有人的毛发都会正常脱落,因为毛发生长周期包括生长期、退行期、休止期。约80%毛发处于生长期,头发每年3月份生长达高峰,9月份则是最低点,每日脱发量约60根,一般不超过100根都是正常的。大家可进行一个简单的测试:用手轻轻抓头发,在不同部位重复几次,如果每次脱落头发数量超过3根,就可能已经脱发了。 

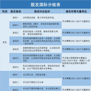
而在国际上,一般将脱发分为七级,男性脱发和女性脱发的症状分级和脱发开始区域都不大相同,大家可以自行对照自己的脱发情况:

引起脱发的因素非常多,精神压力过大、熬夜、感染病菌等等都会引起脱发。此前,广州日报曾报道过一名13岁初中女孩因为学业压力过大导致脱发,去到医院就诊时,头发已经脱光了,甚至连眉毛跟睫毛也没有了。

而大多数脱发患者都是雄激素性脱发问题。其中,雄激素旺盛是雄激素性脱发的发病关键因素。研究表明,由于脱发区毛囊内雄激素受体基因表达升高和/或Ⅱ型5α还原酶基因表达升高,从而导致雄激素对易感毛囊的作用增大,进而使毛囊出现进展性的微型化和脱发直至秃发。

脱发治疗流程主要有四步:身体状态调整、保健品缓解、药物治疗、植发手术。在脱发初期是完全可以通过用药和改善来恢复的,植发手术一般是最后的选择。

与药物治疗相比,植发手术有两个显而易见的好处。第一是能让毛囊已经失去生长能力的脱发区域重新长出头发,植发手术将健康的毛囊种植到该区域,实现头发再生。

第二点则是效果快速可见。药物治疗一般是建立在长期使用、效果不确定的基础上,但在做完植发手术后,一般在6-12月内就可以看到效果,见效时间短。而且哪里脱发种哪里,也让植发手术效果的精确性更高。

但植发并不代表可以一劳永逸,永远保证头发的茂密。

因为植发手术是将毛囊移植到需要的地方,达到覆盖脱发区域的目的。毛发移植并不能阻止其原有头发继续脱落,而经常熬夜、饮食不规律等不良生活习惯,仍然可能导致脱发。与此同时,植发也对患者本身情况有一定要求,有传染病的病人、处于大量脱发期的脱发病人、斑秃患者、烧烫伤刚刚愈合的人群,都不适合在短期内进行植发。

中国医学科学院整形外科医院毛发移植中心主任蒋文杰曾表示,“后枕部的毛囊是有限的,不可能用有限的毛囊去满足没完没了的发际线后移。比如斑秃早期就不可能考虑植发,因为如果再次发作,就全掉了。”

02 价格战悄然而来

植发手术的费用动辄几万块,且因使用技术和医务人员资历的不同,价格差异也较大。

21新健康记者走访了广州天河区的两家连锁植发机构,其中一家植发机构的咨询医师向记者展示了一张植发的收费标准。植发收取费用从每单位10元到60元不等,若要选择专家的话,需额外多收50%的手术费;若要选择资历较高的专业技术团队,费用为10万还要加上手术费。

“植发一个单位就是一个毛囊,一个毛囊里有1至4根头发。手术操作步骤主要是从头的后枕部取毛囊,然后移植到前额或者头顶脱发部位。之所以一般从后枕部取发,是因为这个区域的头发比较健康,移植之后可以长久生存,而且人体后枕部的毛囊密度比其他部位要密。”医师向记者介绍到。

如何知道自己植发手术需要多少个单位呢?这主要是由植发面积和植发密度决定的,植发面积就是客户需要植发部位的面积,而根据脱发情况不同,需要不同的植发密度。如果头顶部位已经完全裸露,没有毛发了,需要植发的密度就比较大,可能一个平方厘米需要55个单位的毛囊。而一些边缘部位还是有少量稀疏头发存在的话,需要植发的密度就比较小。

植发的最低价格为每单位十元,看起来挺便宜的,但是倘若以一般植发手术提取毛囊单位数量——1000到5000单位的中位数3000个单位来算的话,一场手术需要3万元。

目前在植发行业中,一般有FUT和FUE两种技术。他们的最关键区别在于“取”毛囊的方式,FUT需要开刀,而FUE不需要。

FUT技术采用切取头皮皮瓣的方式提取毛囊,而提取毛囊后,需在提取部位用针缝合伤口,术后会留下一条线行的疤痕。而这种技术尤为适合自来卷的人,一般自来卷的头发毛囊与发干不是垂直的,使用FUE技术会很容易伤害毛囊,因此FUT技术在欧美国家更为普遍。而FUE技术则是通过精微器械从脱发患者供体区提取毛囊,由“取发”“打孔”“种植”三步骤组成,更适合头发比较直的亚洲人群。

目前,由于当代青年对外表美观越来越看重,植发手术也从功能型逐渐转向美观型。各大植发私立机构还提供“艺术植发”,即客户虽然没有明显脱发,但是为了美观,也可以对美人尖、眉毛、鬓角、体毛、胡须等区域进行种植,价格从15000元至36000元不等。

03 赛道拥挤

艾瑞咨询《2018年中国植发行业研究报告》显示,我国35岁以下脱发人群占比63.1%,植发开始成为80后、90后的普遍需求。

而目前随着现在生活条件越来越好,人们对自身形象也关注更多,愿意去花钱植发的人陡增,植发市场正在快速发展。

根据MarketResearch Future今年发布的《全球植发市场报告》,预计2023年全球植发市场规模将达到238.8亿美元(约合1709亿人民币),未来5年的年复合增速将达到24%。 

国内市场也是日趋火热。根据艾媒咨询发布的《2019-2021年中国脱发保健行业趋势与消费行为数据研究报告》,2016年,中国植发行业开始蓬勃发展,当年市场规模为57.0亿元。而近几年中国植发行业的用户保持60%-80%的增长幅度,预计2019年中国植发行业市场规模将达到162.7亿元。

在植发行业发展的这一过程中,雍禾植发、碧莲盛、科发源等全国植发连锁机构等渐渐形成规模,成为行业领先者,市场份额占比约35%。而各省市当地的植发机构占有30%的市场。同时综合类医美机构也纷纷入局,市场份额占比为25%。公立医院的市场份额只有约10%。

可以说,现在的植发市场是民营机构的天下,而这是因为植发相对技术含量较低造成的,公立医院开办的毛发科室的数量不够,不足以满足庞大的市场需求。

植发行业的快速发展也吸引了资本的注意。2017年开始,资本已经全面进入植发行业,目前植发行业的两个头部玩家都拿到了几亿的融资。比如说2017年下半年,雍禾植发宣布获得中信产业基金投资约3亿元;碧莲盛2018年1月宣布获得华盖医疗基金牵头组成的投资联合体约5亿元投资。

但热潮之后,赛道竞争持续升级。如今植发行业已经失去了资本的热捧,想投又怕成“陪葬”,成为投资机构的顾虑。

市场火热的背后,却是暗礁密布,乱象丛生。

目前,植发行业的营销手段较为传统,竞价广告仍为最主要的手段之一。在浏览器上搜索“脱发”或者“掉发”等关键词,搜索排行榜前几位分别为“雍禾”“科发源”“新生医疗”“碧莲盛”等植发机构。 

植发机构营销费用中,搜索类广告占比60%,信息类5%,其他如健康网等占5%。这其中自然也存在许多虚假宣传案例,比如对毛发存活率、刀针直径等进行夸张宣传。而高昂的广告费用又会使机构更加看重盈利,从而形成恶性循环,消费者不得不为其买单。

近几年来,植发医师也是鱼龙混杂。由于植发手术操作门槛较低,大量非专业人员涌进植发行业,很多所谓医师根本没有行医执照。前段时间新京报曝光的“植发医生三天速成班”,更是将行业入门门槛低、收费标准不透明等问题公之于众。

拥挤的赛道、快速扩张的市场、鱼龙混杂的机构、乱象丛生的从业环境、监管的空白……都在考问着植发市场的发展之路。路漫漫其修远兮,植发行业如何回归正途,还有待观望。

加载中...