新浪新闻 社会

苏州限售新增背后:涨幅超燕郊 百亿土地拍卖频现

新浪新闻

关注

原标题:百亿土拍频现、买房还需托关系?房价连涨11个月后,这个城市终于出手了

来源:每日经济新闻

5月11日晚间,苏州市政府出台了关于进一步促进全市房地产市场持续稳定健康发展的补充意见。根据意见,即日起,苏州工业园区全域、苏州高新区部分重点区域,新房限售3年;苏州工业园区全域二手房,限售5年。

此次“限售”新政的出台,是苏州自2016年10月发布“限购”、“限贷”、“限价”措施之后,当地房地产调控政策的进一步加码。

新政出台的背后,是苏州楼市近段时间以来的明显“过热”。

楼市“量增价升”二手房均价已连续11个月上涨

《55城冰山指数涨幅排名(第106期)》数据显示,苏州已超越燕郊连续5期位居55城冰山指数涨幅榜榜首,也就是说,苏州房价已经连续五周月环比上涨幅度居55城首位。

安居客数据显示,苏州二手房均价自去年6月以来已连续11个月环比出现上涨,特别是5月以来环比涨幅明显扩大,达到18680元/平米,环比上涨4.74%,同比涨幅已达到19%。

而在房价不断攀升的同时,苏州楼市的成交也在放量。《每日经济新闻》此前曾报道,苏州4月前3周新房成交套数分别为796套、1790套、1508套。当地购买新房甚至出现了“全款都要托关系”、“销售忙到不想理人”等情况。克而瑞数据也显示,苏州4月份商品住宅成交量环比上涨33%,同比上涨57%,较2019年月均上涨37%。

二手房成交量也同样出现激增。数据显示,苏州在2018年二手房成交量已处于历史高位的情况下,今年一季度二手房的成交量仍然同比增长了25.7%。

土地市场:“百亿级”土拍频现

苏州楼市的过热,不仅仅体现在楼市,土地市场也有表现。

今年4月24日,苏州主城区出让5宗地块,共吸引了34家房企竞拍。最终,5宗宅地成功出让并吸金135.7亿元,溢价率超过35%,并诞生吴中区太湖新城板块和尹山湖板块两幅新“地王”。

此外,今年2月22日,苏州成功出让6宗涉宅地块与1宗商服用地,总成交价为98.25亿元,接近100亿元;1月4日,苏州2019年的土拍首秀共出让10宗地块,揽金129.19亿元。

新政出台五一前已有传言

值得注意的是,此次“限售”新政的出台早有传言。在五一劳动节房价之前,不少苏州当地房产机构就曾曝出网传的“苏州楼市调控升级版本”,而多家媒体也相继报道,称“苏州楼市调控政策正在酝酿中”。

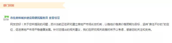
据国际金融报报道,苏州市住房和城乡建设局近日在官方平台针对房价上涨等问题回复网友称,苏州当前正在研究房地产市场长效机制,以稳地价稳房价稳预期为目标,坚持“房住不炒”的定位,促进房地产市场平稳健康发展,针对提出的相关建议,在研究相关政策时将予以考虑。

而对于“新政将出”的传闻,苏州市相关部门当时也给予了及时回应:苏州目前执行“苏府〔2016〕150号《市政府印发关于进一步加强全市房地产市场调控的意见的通知》”,相关限购政策在各区严格执行中。目前新建设商品房价格由价格主管部门核准备案、销售价平稳。关于楼市新政出台,应该以市政府的信息发布为准确。

加载中...