新浪新闻 社会

便利蜂的数学题难不难?3位211大学毕业生来答题

新浪新闻

关注

原标题:便利蜂的数学题难不难?我们找了3位211大学毕业生答题

来源:红星新闻 

今天(2月11日)是春节后的第一个工作日。 

文艺公司开动员大会,土豪公司发新年红包,“2B公司”第一天就加班,还有很多人在年后第一天就准备辞职……上班第一天,你的公司会有什么样的安排? 

红星新闻记者了解到,对于“便利蜂”这家公司的员工来说,等待他们的则是担忧了一整个春节的“奇葩”问题:我的数学到底考了多少分? 

其实,过年前后,便利蜂通过安排数学考试变相裁员的消息就引起热议。此前,便利蜂的数学考卷也在网络疯传。 

今天,我们(红星新闻)邀请了几位不同学历、不同专业的人士对这份试卷进行了实测。 

如果是你的话,能考几分?

资料图 图据视觉中国

考卷内容曝光 

考不过这些题就要被辞退 

不管是在小学、中学,还是大学,数学都是一个“虐人千百遍”的“初恋”科目。

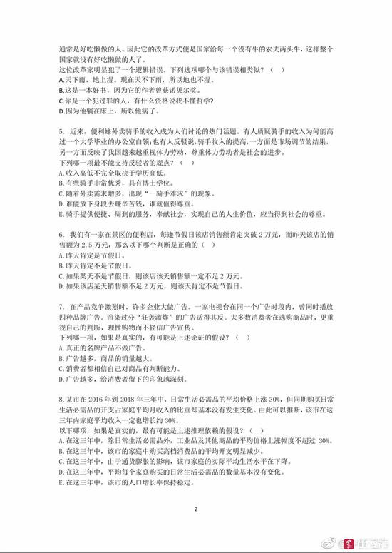
近日,有自称“便利蜂”员工的网友在职场社交平台脉脉上提到,从年前开始,便利蜂让员工参加数学考试,不合格者将被开除,考试内容包括三角函数、空间向量、立体几何、直线与圆的方程、圆锥曲线方程等。

有媒体(中新经纬)拿到了这份考试的考卷。便利蜂的这份考卷显示,此次考试的内容分为逻辑题和数学题两种类型,共计30题,考试时长为2小时。其实,这份考卷的内容并不是此前所传出的“高难度高数题”,更像是考公务员和事业单位所做的行测试题。 

让我们一起来实测一下这些试题,感受一下如果是自己,会不会被辞退…… 

先以逻辑题举例。 

逻辑题例题: 

“我们公司对于炸品的品质要求太严苛,这次的新品测试又没能通过内部评审标准。”由这句话我们不可能得出的结论是() 

A。这款炸品过去试验过,次数可能不止一次。

B。这款炸品过去未能通过内部严苛的评审标准,这次仍然如此。

C。便利蜂对炸品的品质要求非常严苛,讲这话的人深信这款炸品如能通过评审并面市,将会是一款品质极高的产品。

D。讲这话的人确信下次炸品试验一定会成功。 

记者与同事都认为,这样的逻辑题都还算简单,审题后很快都能得到答案。更有网友认为,公务员考试2个小时需要做完130道题,便利蜂的考试2小时考30道,还是非常轻松。

我们迅速翻到数学题。 

数学题例题: 

某商品涨了两次价,第一次涨价在原价的基础上涨了15%,第二次涨价在第一次涨完之后的价格上又上涨了15%,第二次涨完价之后的价格,比首次涨价前的原价增加了多少?()

A.32.25%   B.31%   C30.25%   D.30%   E.22.5% 

我们发现,其实这些数学题几乎都与价格、利润、营销等业务类的话题相关,难度不算很高。 

实测试卷内容

3位答题者都不超过80分 

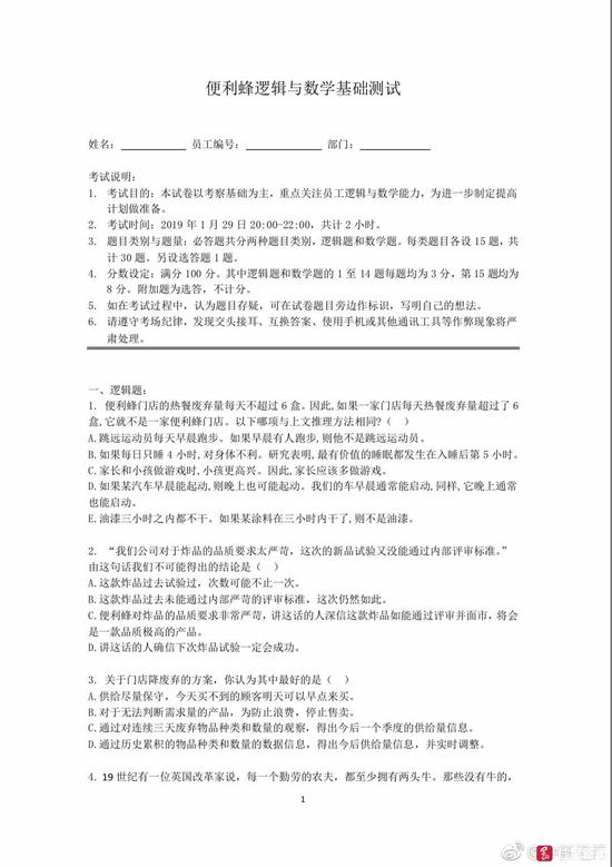
单单是看例题,可能不足以切身感受这些题目的难易程度。2月11日,我们(红星新闻记者)邀请了三位都毕业于“211工程”大学的“爱心人士”来具体操作了一下这些题目,并且找了一位进行公务员培训的专业老师,给出了标准答案。 

在答题者中间,有对数字非常头痛的新闻专业毕业生张先生,也有对外经贸大学会计学毕业的高材生吴女士。 

让我们来看一下他们对这些题目的感受。(以下为记者整理的受访者自述) 

A。杨女士  得分:79分 

北京第二外国语大学  国际政治学 本科 

因为我大学没有学数学,所以做完整套题后,感觉用到的都是高中及以下的数学知识。 

前面的逻辑题14题我错了5题……像是第2题,我觉得应该是多选题,C和D都可以。 

后面的数学题计算量我觉得挺大的(当然比不过高考的那种计算量),稍微硬一点的知识点就是排列组合,但掌握了的话应该做起来没问题。 

逻辑题的第11题和数学题的14题想了蛮久的,但都没有做出来,我还挺好奇最后解题思路是什么。我做题的时间应该在40分钟左右,我看这套题的考试时间是2个小时,相对来说还算充裕。 

B。吴女士 得分:79分 

对外经济贸易大学  会计学  本科 

40分钟做完了便利蜂的测试卷,发现自己能基本能HOLD住,感觉松了一口气。 

完成这套测试卷需要高中毕业水平的知识,尤其是数学的排列组合。30道题有一道图形逻辑题,直到现在我还是没明白。另外有两道题的提法感觉挺别扭的,比如数学题第5题,夏季入职的领6件夏季功夫。 

虽然我不是便利店的从业者,但感觉很大一部分题目没什么意义,对便利店工作人员的日常工作没有帮助。虽然一些逻辑题里有将便利蜂的行为准则嵌入选项,但给人的印象并不深刻,反而有点尴尬。 

一部分时间花在计算上面了,如果能允许使用计算器就更好了。 

C。张先生 得分:73分 

广西大学  新闻与传播  硕士 

虽然我一直最讨厌的科目就是数学,但是总体来说,我感觉这套题的难度还是一般。 

不过有一个问题,我个人感觉很多题目不是很严谨。严格来说,选ABCD都有不同的理由。在这种情况下,标准答案怎么确定? 

题量还是比较大的,本来准备30分钟内做完,但是有点困难,但2个小时是足够了。

不过如果是作为便利店基层员工的测试题,我觉得这套题的综合难度还是有点过分,可能很多人擅长的并不是做这些题。但如果作为中层管理层人员的测试题,又不够科学严谨,不知道是否能够达到水平考核应有的效果。 

专业老师给出标准答案

认为部分题目有歧义 

为了批改出上述三位答题者的分数,红星新闻记者在诚仕教育找到了两位进行专业公务员考试培训的老师,给出了一份标准答案。 

附录:便利蜂考题解析

逻辑题答案:

1-5 EDDAB   6-10 DCDDD    11-14 ABAD

15。小美-卡布奇诺;小拿-美式咖啡;小卡-拿铁

诚仕教育李光辉老师点评:

这15道逻辑题所考查知识大多属于大学本科教材《逻辑学》范畴,其中第1,4,6,13,14五道题目考查形式逻辑演绎推理的相关知识,比如三段论的格等,对于有一定逻辑学基础的人来讲不算太难,但对于平常不接触逻辑学知识的人来讲,这几道题目就有点“强人所难”了。

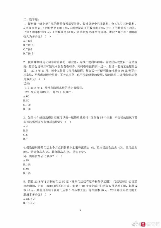
数学题答案:

1-5 BBBAA  6-10 ECCDB 11-13DDA

14。答案不唯一,行列、上下、左右均可对换。只需5在正中,每行每列每斜线3个数字和均为15即可。

4

9

2

7

5

3

8

1

6

15。① 消费3000送3000卡,此时消费3000元,实际支付3000元;

② 3000的卡扣完需要消费3000÷10%=30000元,需支付30000-3000=27000元,同时返还3000元现金,此时顾客消费30000元,实际支付27000-3000=24000元。

因此,总消费3000+30000=33000元,实际支付3000+24000=27000元,享有的折扣为27000÷33000≈82%,即八二折。

诚仕教育王保国老师点评:

这15道数学题所考查数学知识范围较广,涉及基本的数学计算、方程与方程组、一元二次方程、比例相关计算、日期星期推算、排列组合、经济利润、折扣等多个知识点。甚至第14题考察了古典数学中的“九宫数”,即:戴九履一,左三右七,二四为肩,六八为足,五居中央。了解九宫数的话,这道题就很简单,若不了解就需要通过数学推算结合一点运气成分,将答案“凑”出来。

另外,部分数学题存有歧义,如第10题,最后支付38.45元,应该有两种可能:① 打完折后是48.45元,满了40元减10元,实际支付38.45元,此时原价为48.45÷85%÷95%=60元;② 打完折后就是38.45元,没有满40元,所以不能减10元,实际支付还是38.45元,此时原价为38.45÷85%÷95%≈48元。

整体难度只能说:会者不难,不会者难!

红星新闻记者 俞瑶

编辑 官莉

附便利蜂考题

注:考题图片来源中新经纬

加载中...