新浪新闻 社会

46人春节港澳游遇假冒旅行社:吃榨菜 险被扔街头

新浪新闻

关注

原标题:46人港澳游遇野马旅行社,吃榨菜险被扔街头,深圳相关部门介入

来源:南方都市报

春节期间报团出游香港,却遭遇野马旅行社假扮为国旅(深圳)旅行社被骗。余女士(化名)和40余名团友在2月7日遇到了这样的烦心事,精品团变为强制购物团,酒店餐饮全部降级,还面临被扔香港没地住的风险。目前,国旅(深圳)已确认该机构为冒牌国旅,将与受害消费者一起报警,深圳市文体旅游局及深圳市消费者委员会目前业已介入调查,认定该旅行社为假冒,同时也呼吁消费者报团旅游擦亮眼睛。

通过网上搜索找到旅行社

抵港后发现酒店餐食全部降级

余女士告诉记者,她在1月31日决定和家人一起到香港旅游,就在网上找到一位号称是深圳国旅的旅行社业务员贺珊,“我是直接网上搜索关键词找到的,现在已经找不到当时的链接了,还有几位团友也和我是一样的操作方法找到的”。余女士称,联系上贺珊后,双方即在微信上确认了此次行程,并通过微信缴纳了200元定金给贺珊。因不放心对方身份的真实性,余先生向贺珊要了其公司地址与工作证,贺珊都提供了,并告诉他旅行社地点在福田区北方大厦七楼。

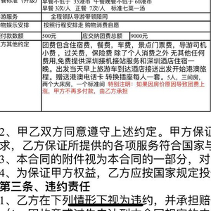
2月6日,余女士一家从北京飞抵深圳,入住了贺珊安排的酒店,并被要求次日在入关前缴纳8800元团费,记者在余女士与贺珊的聊天记录中看到,余女士通过微信转到贺珊微信8800元,至此,一家人的9000元团费全部缴齐。在余女士签订的电子合同中,记者看到,旅游线路写明为“港澳五天四日游(海洋公园+自由行+港珠澳大桥),住宿标准为四星,并备注购物消费自愿。

余女士告诉记者,到达香港后,发现一切都变了样。原本说好为25~30人的精品团,却变成了46人的强制购物团,旅行的安排只有一天,次日全部安排购物。酒店餐饮的标准也被降低,合约明确约定入住香港君逸酒店,实际到港后却被安排入住了三星青逸酒店,并且被当地导游告知只承担一天酒店安排,之后的酒店要自行解决。余女士再三与贺珊沟通,但对方只提退当日房费差价,丝毫没有提及接下来的酒店安排。此外,原本沟通的三星升级餐饮,也变成了一桌子的榨菜、白菜等廉价食物。

精品团变购物团、餐食降级、还面临没有酒店住的风险,一怒之下,余女士便脱团了。“其他团友也觉得很生气,我们家在香港有朋友,所以就脱团自己出来玩了,行程结束后预备回深圳报警”。记者了解到,余女士在感觉不对后,即向深圳消费者委员会进行了投诉,事件中的相关几方迅速展开调查后,确认该旅行社为假冒深圳国旅。

深圳国旅:

已确认为假冒国旅将与受骗游客联合报警

就此事,记者联系了国旅(深圳)旅行社有关负责人成杨,其告诉记者,事件发生后,相关几方就迅速进行了核实,确认余女士遭遇的是野马旅行社,与国旅无关。“首先贺珊不是我们的员工,此外我们也看了合同和公司用章,确认属于假冒,而北方大厦七楼也没有我们的营业部”。

成杨表示,目前已经和受骗游客取得联系,待其完成行程后,会联合前往公安部门报案。但他也告诉记者,此前类似的案例也时有发生,按以往经验,公安受理的可能性不是很大。“主要是证据不够,光有一个假的合同,公安部门难以立案。我们已经建议客人保存好合同、收据、导游联系方式等,回程后一起报警”。成杨称,在此类事件里,国旅也是受害者,作为国旅负责人,其既同情消费者的遭遇,又为公司品牌名誉受到侵害而不忿。

文体旅游局、消费者委员会介入

走访实体店发现无人上班

公安部门难以立案,旅游主管部门又是否能有所作为?深圳市文体旅游局相关工作人员告诉记者,此类情况不仅在深圳,在全国的旅游业中都属常见,“想维权还是很难的,我们(旅游局)手上无法掌握太多证据,光靠假合同、导游工作证是很难取证的”。相关人员称,8日上午,文体旅游局已派工作人员到对方号称的办公地点转了一圈,发现没有人上班,取证困难。同时其认为,除了取证难之外,目前旅游法主要是针对有牌照的正规旅行社,对野马旅行社的处罚力度更轻,在执法上也确实缺乏威慑性。

记者了解到,目前深圳市文体旅游局相关人员也已与受害游客取得联系,跟进此事后续进展。同时相关人员也提醒广大游客,在选择旅行社时,应提高警惕,谨慎选择。

全程介入此事的深圳市消费者委员会相关人员告诉记者,消费者所住的酒店是这个假旅行社指定的酒店,签合同也是在酒店签的,消费者没有去过对方公司、也没有见过导游。这是此类野马旅行社网上招客的常见套路,“这样一来,要找到他的实体就很困难”。

深圳市消费者委员会提醒广大游客,在网上选择旅行社时,一定要认准是旅行社的官网,并且要通过电话确认,最好查询一下旅行社在当地工商注册的相关资料,签合同时,要到实体店签署,并要和导游见面沟通。

市人大代表:

此类现象涉及危害深圳城市形象

必须严厉打击

深圳市人大代表杨勤对此事也表现出高度关注,他告诉记者,野马旅行社其实是一种套路,虽然有关部门三番五次打击,但仍然是屡禁不止。他认为,这类事件伤害的不仅仅是消费者,更伤害了正当企业的形象、伤害了深圳的城市形象。“这类事件必须严厉打击、零容忍,这不是一般的治安事件,而涉及到深圳的信誉度和对外形象,更涉及到深圳法制城市的建设”。

杨勤称,这种现象仅靠老百姓提高警惕是远远不够的,有关部门必须形成合力打击,人大代表也会对此事持续跟进。“在涉及深圳声誉与形象的问题上,所有与之相关的部门都不能袖手旁观。”

观察

“野马”当道黄金旅游高峰,已成常态。春节作为旅游出行高峰,历来是野马这种黑灰产业眼中的“香饽饽”。案例背后,到底藏了哪些旅游行业的潜规则?野马缘何屡禁不止?消费者又该如何识别“连环套”?

常规骗术一:冒牌正轨旅行社,流动低价线上揽客

防骗对策:核实营业地址,亲临线下签合同

在余女士的案例里,野马旅行社的工作证、合同、盖章全部为假。实际上,野马旅行社假冒正轨军,技法纯熟,合同、条款、项目线路文书,一应具备。

南都记者注意到,在这个“香港囧”的旅途中,游客并非没有签署合同。详细订明的合同条款、清晰可见的公章、有工作证的“员工”贺珊,这些细节全部可以以假乱真,游客很难从这些文件和日常线上的沟通里找出什么疏漏。

而可以让这个套路早日现形的,实则是线下营业地址。只要通过网上查询、或者到深圳旅游局开发的扫码查询系统,就可以知道该门店并不存在。其实,消费者自行确认地址无误后,再上门约见业务员,签署合同便可以杜绝很多麻烦事情。

而现实生活中更为常见的情景是,很多游客图方便、省事,根本没有去过线下门店,只是简单看过对方发来的信息便敲定行程,合同的签署也不在门店,而是酒店、咖啡厅或者直接在旅行巴士上签署完成。而前述案例合同的签署便是在酒店里,实际上野马旅行社正是利用了消费者图方便、不核实的心理,钻了空子。

深圳业内人士告诉南都记者,由于野马旅行社多是流动作案,运营建设实体经营场所无疑增加经济成本,“即便有真有伪造线下运营点的,在网络上或者政府开发的系统上稍加查询,就可以识别真伪,线下签署合同更利于保障消费者的权益。”

而途牛、携程、同程艺龙等OTA(线上旅行社)早就在线下布局门店,不少旅游业务代表也会建议消费者前往线下门店做了解并签署合同。相关负责人表示,OTA布局线下门店背后的一大考虑,也是为了消费者有更好的体验,权益也可以更好维护。

常规骗术二:熟人做托,朋友圈揽客

防骗对策:越是旅行一族,越要有合同意识

深圳旅游协会提醒,春节出游消费者要有效保护自己的合法权益,切记保留三样东西:游客与旅行社签的旅行合同、旅行社给到的行程单、旅行社给到的发票联。文体旅游局相关负责人告诉南都记者,过往经常遇到许多游客因未开具合同发票,导致最后维权时权益无法保障。该位负责人表示,春节等黄金假期出游不要轻信火车站、旅游景点、机场等附近的派单人员。

而另一个路径,则是线上熟人揽客。打开朋友圈,恰好看到熟人在线上分享旅行线路的图片,扫取图片的二维码了解详情后,找到该朋友圈的发布者,完成报名缴费,这成为当下最常见的一种报名方式。“一般一条线路发布后,会有多个分发渠道,消费者可以通过不同渠道报名参团。而旅游同行收客,多会在朋友圈里进行发布”,旅游从业者郑先华表示,越是常常出行的旅行一族,合同意识越不强。

关系越熟,越不可以掉以轻心。许多经常出行的游客,为了方便省事,或者想着拿到更优惠的“私人价”,有的时候并不会及时签署合同。如果后期一旦发生纠纷事件,那么没有合同则意味着难以维权。

野鸡旅行社难杜绝在于三个原因

在业内,野鸡旅行社有以下特点。旅游产品超低价吸引你参加;购物成低价团的必然选项,不购物就给脸色看,等到旅游回来想投诉却发现找不到人。这才知道是无营业执照、无办公地点以及查无此单位的“三无旅行社”。

问题是, 野鸡旅行社为何屡禁不止?南都记者走访业内市场,不少资深从业人给出了自己的看法。从业十余年的深圳某知名旅行社相关负责人郑先华表示,野鸡旅行社难杜绝在于三个原因:市场存在需求、取证难违法成本低、消费者缺乏相关意识。

郑先华指出,野鸡旅行社往往可以靠远低于市面的低价招徕消费者。“消费者有物美价廉的需求,这是人之常情。但消费者并不知道在物美的前提下,价廉可以“廉”到什么程度。”而这,恰恰是相关部门可以介入的空间。

比如在业内,泰国常规行程多在六天五夜,成本价在三千元以上,“如果低于成本三千元,就有低价团的嫌疑,强制附加购物的体验就极有可能发生”,深圳一位不愿具名的旅游从业者透露。另外,野鸡旅行社存在流动作战的特点,因而取证困难。再者,成本报价缺乏相关核定,界定野鸡旅行社的标准便有缺口,唯有等消费者举报投诉再追溯,这无异增加了处罚难度、降低了违法成本。

采写:南都·深圳大件事记者 吴灵珊 陈盈珊

加载中...