新浪新闻 社会

官方通报张扣扣杀人案:嫌犯对母亲被杀怀恨在心

政府网站

关注

来源: 天天汉中

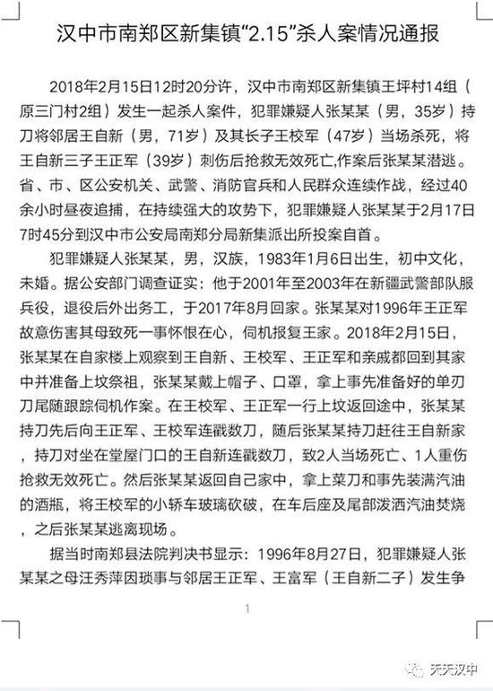
原标题:汉中市南郑区新集镇“2.15“杀人案情况通报

2018年2月15日12时20分许,汉中市南郑区新集镇王坪村14组(原三门村2组)发生一起杀人案件,犯罪嫌疑人张某某(男,35岁)持刀将邻居王自新(男,71岁)及其长子王校军(47岁)当场杀死,将王自新三子王正军(39岁)刺伤后抢救无效死亡,作案后张某某潜逃。省、市、区公安机关、武警、消防官兵和人民群众连续作战,经过40余小时昼夜追捕,在持续强大的攻势下,犯罪嫌疑人张某某于2月17日7时45分到汉中市公安局南郑分局新集派出所投案自首。

犯罪嫌疑人张某某,男,汉族,1983年1月6日出生,初中文化,未婚。据公安部门调查证实:他于2001年至2003年在新疆武警部队服兵役,退役后外出务工,于2017年8月回家。张某某对1996年王正军故意伤害其母致死一事怀恨在心,伺机报复王家。2018年2月15日,张某某在自家楼上观察到王自新、王校军、王正军和亲戚都回到其家中并准备上坟祭祖,张某某戴上帽子、口罩,拿上事先准备好的单刃刀尾随跟踪伺机作案。在王校军、王正军一行上坟返回途中,张某某持刀先后向王正军、王校军连戳数刀,随后张某某持刀赶往王自新家,持刀对坐在堂屋门口的王自新连戳数刀,致2人当场死亡、1人重伤抢救无效死亡。然后张某某返回自己家中,拿上菜刀和事先装满汽油的酒瓶,将王校军的小轿车玻璃砍破,在车后座及尾部泼洒汽油焚烧,之后张某某逃离现场。

据当时南郑县法院判决书显示:1996年8月27日,犯罪嫌疑人张某某之母汪秀萍因琐事与邻居王正军、王富军(王自新二子)发生争吵并撕打,汪秀萍遂拿一节扁铁在王正军左额部及左脸部各打一下,王正军即捡起一根木棒朝汪秀萍头部猛击一下,致其重伤后死亡。因王正军未满18周岁,且能坦白认罪,其父已代为支付死者丧葬费用,加之被害人汪秀萍对引发本案起因上有一定的过错行为,应当对被告人王正军从轻处罚。法院以故意伤害(致人死亡)罪,判处王正军有期徒刑7年。关于民事赔偿部分,被告人王正军的犯罪行为给附带民事诉讼原告人张福如造成的经济损失应予赔偿,但鉴于被告人王正军系在校学生,又未成年,且家庭经济困难,确实无力全额赔偿,故酌情予以赔偿。被告人王正军的监护人王自新一次性偿付附带民事诉讼原告人张福如经济损失9639.3元。宣判后,检察机关在法定期限内未提起抗诉,被告人王正军及附带民事诉讼原告人张福如均未提起上诉,该判决即发生法律效力。

案发后,当地党委、政府和公安部门立即组织公安民警、武警消防官兵和相关干部参战,广大群众积极配合,整体协同作战,全力开展案件侦破工作。2月16日21时许,犯罪嫌疑人张某某欲潜回家中取钱,被巡逻民警、武警发现后翻墙趁夜逃脱,随即警方再次组织地毯式大搜捕行动。2月17日7时45分,自感逃跑无望的犯罪嫌疑人张某某到新集派出所投案自首。目前,公安机关对“2.15”杀人案正在进一步调查,相关善后工作正抓紧开展中。

汉中市南郑区政府新闻办公室

2018年2月20日

事件进展:

陕西汉中除夕杀人案死者之一曾致嫌疑人母亲死亡

男子替母报仇杀人案细节:1996年判决原文曝光

周围人说:

知情人:张扣扣作案后高喊“22年终于把仇报了”

村民谈张扣扣被称英雄:杀人是英雄?简直胡说八道

张扣扣姐姐:杀母凶手哥哥是乡长 行凶后让弟顶罪

张扣扣案发前曾给父亲4万元 一直拒绝“找媳妇”

张扣扣除夕涉嫌杀一家3人 父亲称未想到他会杀人

媒体热评:

长安剑评张扣扣杀人案:这只有违法犯罪没侠义恩仇

新京报斥自媒体“点赞”杀人嫌犯张扣扣:混淆是非

加载中...