7岁双胞胎姐妹被学校保安性侵 嫌犯被拘留
中国网
原标题:学校保安性侵留守女童 家长称妹妹室外呼救无应答
来源:未来网
未来网 北京1月19日电 “1月9日我们选择报警,随后警察带着姐姐到当地的医院做了检查。”小新叔叔告诉未来网记者。
1月17日记者从微博网友@甜豆小猫的微博中了解到,广东省阳江市阳西县儒洞镇驹龙小学,学校50岁保安强奸7岁双胞胎幼女事件。
经多方寻找,记者在1月19日联系到了7岁双胞胎幼女的亲叔叔陈先生。
陈先生介绍,小新小艺(被性侵的双胞胎女童,化名)一直跟着奶奶生活,父母长期在外地务工,属于留守儿童。
7岁双胞胎姐妹被学校保安性侵
陈先生说,最初只有姐姐小新告诉了奶奶,妹妹小艺因为害怕没有告诉家里人。
“小新和小艺被性侵这件事是在1月8日发生的,当天中午,姐姐小新放学后回家告诉我妈(孩子的奶奶)在学校被保安脱掉了裤子的经过,并在小便后出现腹部疼痛难忍的情况。”陈先生一家当即带孩子到学校向老师反映此事,但是学校没有做出任何答复,并怀疑事情真实性,告知家长回家等候通知。
陈先生说,“2018年1月8日至2018年1月9日期间学校方面和老师都没有对此事件进行调查了解,学生家长也没有接到学校‘等候通知’的电话。”随后陈先生一家选择报警。
1月9日警方带着小新到当地医院做了检查,陈先生说检查结果显示小新没有任何问题。因为对检查结果心存疑虑,家人带着小新又到高州市妇女儿童医院做了二次检查,第二次的检查结果和第一次差别很大,“第二次检查结果是外阴道发炎,红肿充血。”
姐姐小新在妇幼保健医院的检查结果。被采访者供图
陈先生讲述,1月14日妹妹小艺向家人说出实情,在1月8日当天看到姐姐被保安拉进了屋子后,曾找过老师,但老师并未帮助小艺,无奈小艺只能在保安室外呼救,而后保安将姐姐小新放了出来,将小艺拉进了保安室内。
小新和小艺的家人第二次报警,警方带着小艺到医院做了检查。据陈先生提供了医院检查出具的结果,妹妹小艺处女膜有一处0.2厘米的裂痕。
妹妹小艺的检查结果。被采访者供图
事情发生后,陈先生说曾找过学校,“学校方面老师不承认当时妹妹去找过她,同时校方表示校内监控是坏的没有办法照到。”事情发生到现在,小陈先生说并未接到来自学校的电话。
未来网记者多次电话联系了阳江市阳西县儒洞镇驹前村驹龙小学,截止记者发稿时,学校电话一直无人接听
“目前两个孩子已经放了寒假,孩子父母也已经回来了。”陈先生说。
教育局官方回应:犯罪嫌疑人以强奸罪被依法拘留
1月17日,阳西县教育局在其官方微信,发布《关于儒洞镇驹龙教学点保安涉嫌性侵学生的情况说明》。
教育局官方回应。图片来自阳西教育局的官方截图
说明如下:
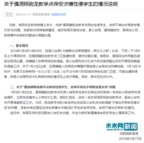
2018年1月9日14时09分,我县公安局110接群众刘某报警称:其女儿小新(化名,下同)于1月8日上午课间时间,在儒洞镇驹龙教学点门卫室遭性侵,请求出警处理。接报后,儒洞派出所民警迅速赶往现场处置,将嫌疑人陈某带回协助调查。县公安局刑侦大队技术和侦查民警也及时开展现场勘查和调查工作,并于1月10日立案,犯罪嫌疑人陈某因涉嫌强奸罪被县公安局依法刑事拘留。1月14日10时许,刘某又反映其另一女儿小艺(化名)也于2018年1月8日被该保安拉进门卫室,可能也遭到侵害,我县公安局刑侦大队就其反映的情况马上进行调查。目前,案件还在侦办中。
二、关于“儒洞镇驹龙教学点保安性侵学生,老师不肯出手帮助受害女孩”问题
1月9日13时左右,儒洞镇驹龙教学点负责人接到学生家长反映在该校就读一年级的小新被学校保安强奸,立即向该镇中心小学校长汇报。接到汇报后,该校一名校领导即到驹龙教学点,配合公安机关开展调查取证工作。10日,驹龙教学点的3名老师也先后到公安机关协助调查“不肯出手帮助受害女孩”的问题,目前未有证据证实存在微博文中描述的“学生向老师求助,老师不肯出手帮助”的情况。
连日来,我局及学校密切配合公安机关侦查,并全力做好家属情绪安抚和学生心理疏导工作。
7岁双胞胎女童被性侵背后的疑问
问题一:门卫身份
据陈先生介绍,“保安在学校的时间,大概有1年左右。警方透露,保安是学校从保安公司聘请来的,但是据了解保安并没有受过什么培训,就是在隔壁村,靠近学校。”
陈先生说,事情发生后,曾有自称保安亲戚的人出面提出希望和陈先生一家私下和解,但是被家人拒绝了。陈先生打听到的保安有可能是通过托关系才来到小新和小艺所在的学校的。
问题二:出现性侵事件是否是第一次
性侵小新和小艺的保安究竟是否是第一次作案?是否还有其他孩子被侵犯?
陈先生认为,这样的事情有可能不是首次,小新和小艺的事情发生后,同校的小孩子说之前见过保安也给其他人零食。
陈先生说,保安最初就是通过一直给小新和小艺糖果和饼干,来吸引小新和小艺的。
问题三:小新和小艺性侵案背后难点
陈先生告诉记者,“现在警方取证是有一定困难的,事情发生的时候妹妹小艺有去找过老师,但是现在老师不承认。
同时由于校方表示校内监控已经损坏,所以发生在小新和小艺的身上的事情很难被证明是保安所为。