新浪新闻 社会

女子花45万代孕得病婴 机构称患病或为偷渡时所致

成都商报

关注

原标题:赴外非法代孕得子被疑拐卖儿童 偷渡回国孩子却被查患脑萎缩

在过去半年时间里,贵州31岁的林怡(化名)的生活像“过山车”一样,历经希望与失望,如今依然噩梦缠身。

林怡婚后一直不孕,而为了要小孩,她先后到国内外多地医院问诊,折腾了几年后,无奈之下,她想到了地下代孕。

最终,神州中泰代孕公司与她联系上,并推荐了一款代孕套餐:柬埔寨代孕,45万、包成功、包孩子健康出生、包DNA、包回国……

让她没想到的是,这只是噩梦的开始。

2016年10月,柬埔寨发布条文禁止商业代孕,她被滞留了3个月,甚至被认为参与拐卖人口。

2017年7月26日,孩子通过代孕在柬埔寨出生了,4天后,她带走孩子,回国后,孩子随即被查出患有脑萎缩、脑积水……至今各种花费已达200万。

“吃了这么多苦,孩子还这样。”林怡告诉红星新闻,她实在想不过,就向代孕机构讨说法,得到的回复却是:“如果孩子有问题,你把孩子交给我,我们再免费给你做一个。”

她不敢想象这种可怕的事,孩子都这么大了,如何放弃?

求子心切

不孕夫妇赴柬埔寨代孕产子

林怡说,她婚后一直没能怀孕,便和老公商量,准备做试管婴儿。但在2013年,她去医院检查,医生告诉她单角子宫,做试管婴儿成功率很低。她一开始不相信医院的检查结果,又先后去了国内外多地,得到的都是相同回复。

无奈之下,她通过朋友介绍进了一个代孕QQ群。随后,一位神州中泰代孕公司的工作人员主动联系她,并推荐了几款代孕套餐,还向她介绍公司是国内很好的代孕机构,创始人被称为“代孕神父”。

林怡称,正在她犹豫不决时,群里一个自称与她有相似情形的群友也联系到她,主动讲述自己的遭遇,并与她约定,一起去柬埔寨做代孕。

一来二去,林怡相信了这个机构,她选择了45万元的“大包套餐”,对方承诺,包孩子健康出生、包DNA、包回国。

林怡说,之前也有朋友提醒她,柬埔寨代孕机构不靠谱,但求子心切的她心想着,选择最好的套餐应该没什么问题,所以并未在意朋友的提醒。

但事实上,在后来,她回忆道,当初之所以选择这家机构,是被公司“套路”了:先热心和你沟通、你若犹豫就再找一个托劝说……而签完合同后,“除了收钱积极,其它很多事都不按照规定操作” 。

据林怡讲述,之前机构向他承诺,代孕妈妈每天有水果,有营养餐,每人住单间。而当她到了柬埔寨那边才发现,情况并非如此。

为了孩子发育得好,她自掏腰包给代孕妈妈买营养品,买衣服,买生活用品。“不仅生活方面没按照规定,体检他们也省了很多”,林怡说,每次都要督促,机构才会把相应的体检报告给她看,而且对方承诺的体检标准也根本没达到。

2017年7月26日,林怡梦寐以求的小孩终于出生。但就在出生前的几个小时,小孩还差点遇到危险。林怡说,代孕妈妈临产时,突然就找不到机构的工作人员了,代孕妈妈只好自己从住处到酒店找到她。随后,她将代孕妈妈送进医院,因为不是机构的“合作医院”,后来在机构工作人员赶到时,又进行了转院。

好不容易,孩子才生了下来。

波折反复

偷渡回国后婴儿被查患脑萎缩

林怡原以为孩子出生,她和机构方的矛盾就结束了。没想到,她的噩梦这才刚刚开始。

2016年10月,柬埔寨发布条文禁止商业代孕,对当地的一些代孕机构产生了不小的影响。2017年7月小孩出生时,该政策正在收紧,林怡用“兵荒马乱”来形容当时情形,“很多机构都被查封了”。

她说,按合同,机构应给她们办理回国手续,而在当时,机构没有做到。加上孩子被查出有黄疸,为了尽快让孩子得到治疗,她和丈夫就私自去办理了回国手续。

因为代孕产子和语言不通,她们还和移民局产生了很多误会,甚至被怀疑拐卖儿童。她们上交了护照和材料,一次又一次地被传唤问话……就这样,她们在柬埔寨滞留了3个月。最后,在即将面临起诉时,她们不得已,选择了偷渡回国。

回国后,林怡立即带孩子检查。在贵阳妇幼保健院,小孩被诊断为发育障碍,患有脑萎缩、脑积水。她表示,为了这个孩子,前前后后已花了200多万。

因为孩子的病以及其它一些原因,她和老公离了婚。

林怡知道,代孕在国内是违法的,她不知该将自己的这些遭遇找谁说理去。她向机构打电话找说法,对方回复“如果孩子有问题,你把孩子交给我,我们免费再给你做一个。”

她不敢想象这种可怕的事,孩子都这么大了,如何放弃?

机构回应

林女士为逃避付款违反协议

患病或为偷渡环境所致

对于林怡的说法,神州中泰代孕公司负责人梁涛并不认同。他告诉红星新闻,孩子刚出生4天,林怡就以跳楼相威胁带走了孩子。

“她是为了躲避10万元尾款,才自己去办的回国手续”,梁涛说,他们是禁令发布之前签的合同,按照正规程序肯定能回国,“但林女士不听”。他认为孩子的病有可能是在偷渡的恶劣情况下引发的。

对于“收回孩子,免费再做一个”的说法,梁涛则回复称,“孩子出生如果有不可逆转的问题,我们愿意把孩子收回来,收回来可能就要成立一个福利机构。但到目前为止,我们还没有出现过这种问题。如果出现问题,我们肯定会承担相应责任,好好地妥善处理这个问题。”

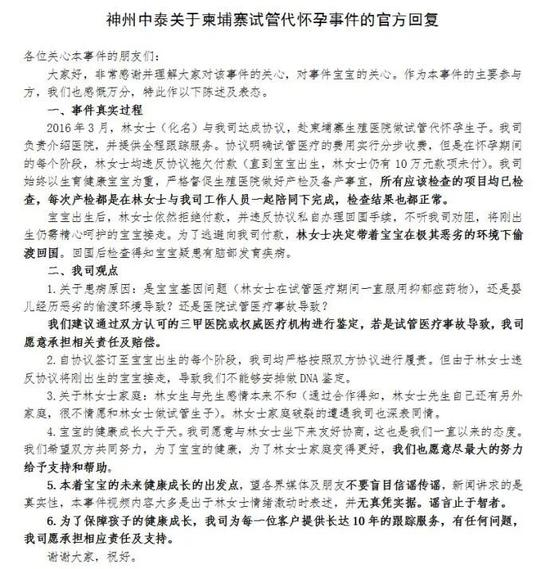
2017年12月29日,神州中泰代孕公司在官方微博上就此事发表声明,声明中称:

2016年3月,林女士和公司达成协议,赴柬埔寨生殖医院做试管代怀孕生子。公司负责介绍医院,并提供全程跟踪服务。协议明确试管医疗的费用实行分步收费,但在代孕妈妈怀孕期间的每个阶段,林女士均违反协议拖欠付款,直到宝宝出生,仍有10万元款项未付。

该声明还称:公司始终以生育健康宝宝为重,严格督促生殖医院做好产检及备产事宜,所有应该检查的项目均已检查。关于小孩患病的原因,公司不清楚是否与林女士服用药物有关或在回国途中所致。

林怡看到这个声明后很生气,她称自己带孩子到贵阳市妇幼保健院做过基因检测,遗传代谢病氨基酸和酰基肉碱谱分析报告显示,一切都正常。他认为小孩患病不是基因遗传问题,而和代孕机构有很大关系。

梁涛告诉红星新闻,目前他们还在和林怡沟通,他希望通过双方都认可的权威医疗机构进行鉴定,若是公司的责任,公司愿意承担相关责任及赔偿。“如果不是我们的责任,我们也愿意提供援助性的帮助,目的就是让她的家庭圆满。”

梁涛介绍,他们公司有相关规定,如果小孩的疾病是因为公司的失误,“比如检查没做,代孕母体传染病造成的”,公司会负责任。他认为,林怡这个情况牵扯了很多问题,不是很好说清楚。

律师说法

可投诉按民事侵权处理

成都泰和泰律师事务所廖华律师表示,国内严禁任何机构和个人实施代孕。目前所谓的代孕机构都是中介平台,并且一直属于“地下”状态,机构一般在国内寻找客户,然后将他们带到国外,签合同进行代孕服务。

廖华说,像此事中林怡与机构签订的服务合同,违反国家规定,是无效的。所以,当遇到纠纷时,客户无法根据合同向代孕机构讨要损害赔偿,但可以到相关机构进行投诉,按照一般的民事侵权来处理。

加载中...