新浪新闻 社会

保姆纵火案被告律师:审判的意义不是杀个人就完了

新浪综合

关注

来源:深一度

原标题:保姆纵火案律师党琳山:审判的意义不是杀一个人就完了

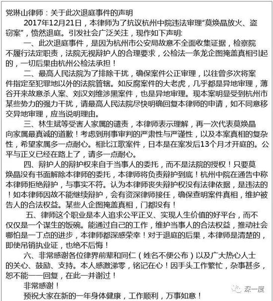
12月21日,蓝色钱江纵火案在杭州中院开庭,不到半小时之后,莫焕晶的律师党琳山就管辖权和取证过程提出异议,并在四次提出抗议后宣布退庭,该案延迟审理。

12月23日,广东省司法厅对“杭州保姆纵火案”律师党琳山作出行政处罚立案决定。

早在开庭的前一天,党琳山在接受深一度的采访时便表示,自从自己接受这个案子后,就一直有压力,但他决定接下来,是因为“这个案子应该有更为深远的社会意义”。但21日,为了保住这“深远的意义”,他选择了退庭。

这是没办法的办法

深一度:你是什么时候知道行政处罚立案?

党琳山:23日我还在杭州,24日才回广州。这个行政处罚立案,还没有正式处罚,我也是从网上看到的。22日下午我就看到了律协的公告,说有人来调查了,我以为他们找我或者跟我联系一下,但广东律协和广州律协一直都没有找我。23日上午我看到了立案决定。

这个立案的程序还是比较严谨的,他们会先搜集证据,然后给我发立案通知书。给我答辩时间,就这些事情作出解释,我还可以申请听证会。

深一度:你当时接受采访时就表达很有压力,但是出于更重要的考虑而接案,是不是当时就考虑到这个策略了?

党琳山:当时我说的压力是案件复杂,我这边只有我一个人,对方有六个律师的。我自己一个人,觉得从业务上压力有点大,工作量大。在公检法方面,我一直保持礼貌的沟通。

这不是策略,是没办法的办法,我可能因为这个,连律师都做不成了,不叫策略。有人说我是舍身炸碉堡,还有人说我会火,我说我这不是火,这是自焚啦。真的是没办法的办法。

开庭前夜决定退庭

深一度:之前你给最高法寄出要求异地审理的申请,当时是觉得可能这个案子不会这么快就开庭吗?有想到可能采用用这种激烈的方式吗?

党琳山:之前有过这个念头,但真的要下决心去做,内心斗争也是很多的。19号的时候我去见莫焕晶,见了有5个小时。为什么会这么久,是因为她自己就是个保姆,没有经历过庭审,心里也很害怕,我一是给她介绍法庭的布局、庭审的流程、注意事项啊什么的。

我说这个案子这样搞的确没什么希望,也的确对你很不公平,有可能会采取退庭的方式。所以我就写了那个声明,那个声明只是备用,没决定一定要用。

但随着庭审的时间一步步逼近,我越来越感觉到这样审下去的话,检方证据就两部分,一部分是莫焕晶的口供,另一部分就是死亡鉴定报告。其他问题全部回避了,这样对我的当事人实在太不公平了,案子也就没什么意义了。

深一度:你认为这个案件的意义是什么?

党琳山:之前我就说过,刑事案件的审判意义不只追求要让嫌疑人受到相应的惩罚,更重要的是通过公开公正的审判,挖掘导致案件背后所有的因素,然后能给社会提出改进的意见。推动社会发展,不仅仅是只是杀一个人就完了。

作为律师第一层任务就是维护当事人的合法权益,还有更重要的就是律师要通过自己的工作,通过自己承办的案件,能够推动社会进步,我认为这个也很重要。如果按照这样审理,就是把莫焕晶杀了,让大家出一口恶气,这个事情就算完了。我自己的工作的价值就被降低了,案件本身的社会价值就被降低了。

深一度:什么时候决定要退庭了?

党琳山:我最后下定决心的时候是在20号晚上,我把发言稿写好,输到电脑里都晚上两点多了。也做了其他准备,估计庭上会遇到什么情况。早上我起来晚了点,到了法庭都8点50了,也没打印出来,开庭的时候我就对着电脑念。

我估计到我会被打断。我在法庭上说,我已经向最高院提出申请,请不要急着开庭,听取最高院的答复,我跟法官说,我知道法庭审理时想要公平公正不受干扰,但现在的情况是,之前的部分已经受到干扰了,其实这对你们的职业生涯也是一种损害。我专门写了一封信,我当时已经表明了一定要把这个案子办好,哪怕是我最后一个案子也得把它办好。

一般在开庭前,法院都会跟律师沟通一些诸如“你最近忙不忙,什么时候准备开庭”之类的问题,因为有时候时间排不开。结果12月17日通知我开庭的时候,就是很正式的官方语言,一点商量的余地也没有,那我只能说好的我知道了,所以最后出现这种情况。

深一度:你在庭审过程中提出,对取证过程有异议,认为只取证了第二批进火场的两个消防员而没有之前的38个,为什么?

党琳山:这个在后来媒体发布时有点误解。这38人不全是消防员,只有五六名消防员,还有十几名保安,还有邻居、医生加起来38人。我当时是说,消防员一共出动了84人,但录笔录的只有两人,还是第二批进火场的。

火灾救援不比其他救援,几分钟就要人命的。所以《消防法》里规定,1分钟之内第一台车要出动,而且早上五点,没什么车,应该很快就能到的。消防队这次过程中就是出警迟,到达现场迟,现场也比较混乱。前前后后一共出动了14台消防车,但只有一台喷水的,还有好多台泡沫车。我不知道他们是根据什么判断这个火灾只需要一两喷水车几台泡沫车,我不知道他们打算怎么把泡沫弄到18楼。

包括从电梯上去以后怎么侦查火情的,这些都不知道。第二批进入火场的,是五点半以后,从五点到五点半,过了半个小时,当然是第一批最重要了。而且朱小贞两次打电话报警,说的很清楚,“我们在最北边的房间,我们出不去,你们赶快来。说的很清楚。”消防队到了现场为什么没有及时搜救人?过了差不多两个小时才把他们搜出来。

我当然相信现场救火队员的职业精神,他们肯定是想救人的,但朱小贞说的很清楚,为什么会出现这种情况?是不是信息传达出现了问题,只有把这些证人证言都采集了才知道。这些只有在法院上申请相关人员出庭作证才可以做到了。

哪怕是最后一个案子,我也得办好

深一度:如果你被吊销律师执照,那法院可能会强制给莫焕晶换律师吗?

党琳山:现在只是行政处罚立案,从立案到最后做出正式吊销律师证,得两三个月都是有可能的。只要一天没吊销,我的律师证都是有效的。根据法律规定,当事人有委托律师,法院不能强行给她指定。律师的辩护权来自当事人的授权,我愿意继续给她当辩护律师,莫焕晶愿意继续聘请我当辩护律师,根本就没有法院所说的那种“视作拒绝辩护”的说法的,这是没有法律依据的。

21日下午我要见莫焕晶,但看守所不让我见,说是法院通知他们的,我已经不是辩护人了。这是在滥用职权,因为按规定律师只要出具所函、律师证、委托书,看守所就应当安排会见。

深一度:莫焕晶家人知道你退庭的事吗?

党琳山:他们也在网上看到了,非常感谢我,他们还是支持我的。

深一度:你所说的抗争其实是对公众的意义更大,但对莫焕晶是有利的吗?对她是什么意义?

党琳山:对她肯定是有利的,我在争取相对公平的审理。她在杭州,林生斌希望她判死刑,我们可以理解,因为人家确实很惨,但还想让她死的还有其他方面啊,想让她死的势力比林生斌大得多,她是完全没有机会的。用这种方式抗争,我觉得或许还有5%、10%的机会,如果我不抗争,那她百分之二百死刑。

深一度:你为什么觉得她还有一线生机呢?

党琳山:我为什么说她有一线生机呢,因为定罪量刑有多种考虑因素。主观状态是故意的还是过失的;你的目的是什么手段是什么、作案地点和时间是什么;你认罪态度、补救措施;能不能得到家属谅解、能不能积极赔偿。

所有的因素里,莫焕晶的动机就是借钱,这个动机检察院也是认定的,这个动机明显比故意要烧死人要轻啊。再一个时间点,她选择4点55放火,因为朱小贞5点就起来了,她这时候放火,朱小贞很快就能起来带着孩子出去。她放火点还在客厅角落里,她就没想放大火,本身放火的时候是用书点的,比起用汽油点火,从手段上讲相对没有那么恶劣;而且她认罪态度非常好。

对她不利的,一个是她没有能力赔偿,第二是林生斌是不可能谅解,也确实没法谅解;再一个就是性质的确比较严重。这是不利的,但这种不利,从另一方面来讲,后果是非常重要的定罪因素,但不是唯一的因素。

有人说我损害了当事人的合法权益,她就是要被判死刑的,只是走个过场,她还有什么权益可被我损害?

深一度:退庭之后社会舆论也比较分化,对你来说压力是不是更大了?

党琳山:无所谓了,即使它是我最后一个案子,我也要给它办好。律师这个职业对我来说是追求公平正义实现个人价值的平台,它不仅仅是谋生的饭碗,我要做个什么其他的生意可能赚的钱更多一些,所以我知道有处罚,但我不怕处罚。

深一度:为什么删掉了微博?

党琳山:当天中午,我们律所主任就给我打电话了,让我删除微博。我就没删,第二天我们主任又给我打电话,让我删掉,我不想给律所添麻烦,删就删了。

相关阅读:

广东司法厅立案调查“保姆纵火案”被告辩护律师

纵火案退庭律师:若指派其他律师 保姆死路一条

杭州保姆纵火案莫焕晶律师:我退庭不是故意捣乱

杭州保姆纵火案因管辖权异议中止审理

杭州保姆纵火案今开庭 林爸爸表情平静进法庭(图)

杭州保姆纵火案:消防人员23分钟处置行动仍是谜

杭州保姆纵火案将开庭 莫焕晶曾开奔驰车去买菜

杭州保姆纵火案今日开庭 雇主为何放弃民事赔偿

杭州纵火案保姆的赌博人生:案发前晚赌博输6万

杭州纵火案保姆被以放火罪和盗窃罪提起公诉

杭州保姆纵火案事发七日 男主人请求严惩凶手

杭州保姆纵火案:家属还在痛哭 开发商销声匿迹

杭州纵火案遇难女主人曾表示:这次保姆是找对了

杭州纵火案保姆旧友:她曾“炫耀”雇主对她很好

加载中...