北京明年起将启用空气质量新标准 规定更严
人民网
人民网北京12月28日电 (记者 刘兰) 据北京市环保局消息,北京将于2013年1月1日开始,按照空气质量新标准开展监测并向公众提供空气质量信息。目前,各项准备工作已经就绪。
据悉,相对于老标准,新标准不仅增加了污染物的种类,同时规定也更为严格。变化主要在两个方面:一是增加了臭氧(O3)和细颗粒物(PM2.5)两项污染物控制标准;二是加严了可吸入颗粒物(PM10)、二氧化氮(NO2)等污染物的限值要求。随之相应的,对于自动监测系统的运转要求也提高了。目前,北京市已建成了由35个监测子站组成的空气质量自动监测网络,具备了按新标准开展监测的条件。
空气质量标准中污染物基本项目浓度限值
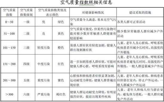
为了便于公众易懂,新标准规定了专门用于向公众发布的空气质量评价方法——空气质量指数(AQI),来代替目前一直发布的空气污染指数(API),届时,公众可以通过AQI来判断空气质量等级。AQI将空气质量分为优、良、轻度污染、中度污染、重度污染、严重污染六个级别,而老标准的API只有五个级别。AQI可衡量小时空气质量和日空气质量,而API只做每天12时至次时12时的空气质量评价。如一天的二氧化氮(NO2)浓度如果是100微克/立方米,用AQI评价为3级,为超标;但用API评价是2级、达标的。这主要是因为AQI依据新标准计算,而API依据老标准计算,新标准更严。
空气质量指数级相关信息
市环保局相关负责人表示,与老标准相比,新标准AQI评价空气质量超标情况会有所增加。但这并不表示空气质量变差了,而是衡量空气质量的“尺子”更严了。这表明我们大家对环境空气质量有了新要求、新期待,同时也需要减排更多的污染物。
与此同时,北京市环保局对原来的空气质量信息发布系统进行了升级改造,增加了发布渠道。35个监测子站的二氧化硫(SO2)、二氧化氮(NO2)、一氧化碳(CO)、臭氧(O3)、可吸入颗粒物(PM10)、细颗粒物(PM2.5)等6项污染物的预报信息、监测数据、空气质量评价以及健康提示等,都可以在北京市环保监测中心网站(www.bjmemc.com.cn)上查询到。为满足广大手机上网用户的需要,还将新增手机版空气质量发布渠道,用户可以选定一个最关注的监测子站,获取该站的空气质量信息。广大网友还可进入市环保局微博——“环保北京”、市环保监测中心微博——“北京环境监测”查询空气质量信息;每天傍晚6点半,北京电视台《北京新闻》中的“空气质量播报”节目也进行了改版,更侧重空气质量预报信息。在发布的空气质量信息中,既包括监测数据,也有空气质量评价信息,以及空气质量超标时的健康影响或防护提示信息。
(原标题:明年起北京将启用空气质量新标准 规定更严)