告别昆明南窑站
生活新报
淡淡伤感 告别南窑
南窑客运站,这个在很多昆明人回忆里留下印记的名字,即将退出历史舞台。和这个名字关联的影像,除了那些南来北往的赶路人、争抢生意的吆喝者之外,也有票贩子和皮条客,一度还有臭名昭著的“南窑老蒋”。如今,这一切都将消失。
![]() |
南窑站渐渐退出历史舞台 本报记者 金林 摄
“国营”司机:
黄金岁月献给了南窑
和昆明火车站附近的向阳旅社一样,南窑客运站,承载了这个城市的历史。曾经许多南来北往的人抵达南窑客运站后,在向阳旅社落脚歇息。昆明人对它记忆最深的,是它的钟楼,不知道有多少旅客曾看着它赶时间。上世纪80年代,南窑客运站和西部客运站都属于昆明汽车运输总站,直到去年12月18日正式挂牌之前,昆明汽车运输总站的属性一直是“国营”。
1984年,南窑客运站成立后,和上世纪50年代就成立的西部客运站一样,成为昆明仅有的两个客运站。1981年,19岁的年轻小伙子聂江林还是这家公司的一名货车司机,1994年,聂江林开始涉足客运,从那时开始,他就一直在南窑客运站工作。聂江林是土生土长的昆明人。“上世纪80年代的时候,南窑客运站周围都是农田,房子也很少,人流、车辆都很少,大概只相当于现在的1/10。”
聂江林感觉这个城市发生巨大变迁是最近10年的事情,城市在不断扩张的同时,城区的道路则显得越来越窄,拥堵问题变得越来越严重。“对这个城市来说,这是必然的阶段。”
今天,聂江林已经是云南交通运输集团有限公司南窑客运分公司的办公室主任,他生命中最为黄金的岁月,都献给了这个领域。本月13日,是南窑客运站彻底关停的日子,这里将失去昔日的繁华。“对企业来讲,它能迎来更好的发展机遇,对我个人而言,我心里不好受,毕竟我们在这里工作了这么多年,对这里很熟悉。”
即使班线将被新建的客运站分流,聂江林的办公地点仍在老地方,他目前最担心的是,南窑客运站原来在同一个客运站就能完成转车的旅客,会增加更多的时间成本,甚至一下子找不到方向。
副食店老板:
下月可能要关门回老家了
[1]
随着客流量的消失,南窑客运站日益冷清,一些商铺已经悄悄地关闭了。雪娇副食品商店是5号门口的一家便利店,这个名字在这里存在了5年。“现在坐长途客车的比较少,店里一天也就两百多元的营业额,在门口晃来晃去的,都是那些喊客的。”在店里打工的江西上饶姑娘李清说,也许过了下月的13日,老板就要回老家了。
昆明-老挝万象线路的司机景玉龙无法描述自己的心情:“这里就我一辆车,竞争也小,生意还过得去。”他那辆38个座位的客车,每天下午6点发车,凌晨2-3点之间返昆,所以他认为自己的车辆“不会增加城市的负荷”。“现在基本都是坐28个人左右,乘客60%都是湖南人。”现在,只要有人上车,景玉龙都要提醒客人,下次去老挝,要去南部客运站了。
追随者:
“车到哪个站我们就去哪”
南窑站退出历史舞台,有人伤感,有人无奈,一批依赖客运站人气的生意人得另谋出路,而另一批依赖乘客的工作者只需要更换工作地点。
在南窑站5号门口争抢客源的田平(化名),似乎对南窑站没有也不需要有什么感情,他们是唯一一个心怀“无所谓”态度的群体。“我们随车走,车到哪,就去哪个客运站吆喝。”专门拉前往贵阳方向的旅客的田平说,最近半年,南窑火车站显得十分萧条,过去两年,他一直在这里专门寻找坐车者,中饭都是随便对付的。“比如说去大理的客人,也可能被去瑞丽的车拉走,这就需要我们来拉客了。”他说,他们有一千多元的工资,不论刮风下雨,他们的工作就是不停寻找。“我对南窑客运站并没有多少感情,只是担心,以后,那些半夜三更下火车的人怎么办?”
生活新报本报记者 刘木木
客运站外迁一年运力提高2.63%
![]() |
昆明市公路运输管理局副局长龚波昨日在昆明汽车客运站、昆明市汽车客运南站搬迁调整工作新闻发布会透露,过去一年,随着昆明主城区汽车客运站的调整,昆明的客运能力较去年同期(周年)提高了2.63%。
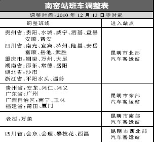
2009年年底,除南窑站、新南站的省际、国际客运班车外,其他各客运站的班线按城市出口方向顺向发车的原则,分别调整进入新建的五个客运站经营。除南窑站、新南站外,其他客运站同步关闭,第一阶段,3797辆客运班车被调整。
![]() |
新南站班车调整表
即将进行的班线搬迁为第二阶段,牵涉到的班线包括从昆明开往贵州、四川、重庆、湖南、湖北、江西、浙江、河南、上海、广东、广西、福建、湖南、江苏等14个省、市(自治区)的298辆省际班车和开往老挝万象的6辆国际班车,共304辆(相关班线的新入驻站点请参考附表)。昆明汽车站的联网售票点仍将无限期售卖各客运站的汽车票。
据悉,客运站搬迁以来,昆明市五大客运站共疏散乘客1600多万人次,截至2010年10月31日,昆明的客运能力较去年同期(周年)提高了2.63%。


