专家称汉字调整只针对印刷宋体字
国际在线
![]() |
汉字调整
调查:你是否支持调整44个汉字写法?
本报讯 (记者郭少峰)《通用规范汉字表》专家委员会副主任委员、北京师范大学教授王宁昨天解释说,《通用规范汉字表》中对44个字的字形进行微调只是针对印刷宋体字,视频:专家回应44个汉字整形质疑来源:北京电视台《新闻晚高峰》这些只是供人们阅读的字体,或者供电脑和机器使用的字形,而不是针对教学用字描写对象楷体字的。
笔形细微变化不影响阅读
昨天做客新华网时,王宁解释说,社会上有人认为“专家拟定一些规则随便改了一些字形”,这是对汉字字形微调的误解。
王宁说,这次调整的只是印刷宋体字,是针对电脑用字,而在教小学生写字时用的模仿对象是楷体字。电脑用字四大主用字体分别是宋体、仿宋、黑体和楷体,其中楷体多用于手写,其余三种一般用于印刷。王宁还表示,楷体字要跟书法家和小学教师们商量后才能决定要不要调整。
她认为,细微的笔形变化不会影响阅读。而且这次微调所占的数量不到《印刷通用汉字字形表》中汉字的千分之六,因此大家没必要重新学习汉字。
王宁表示,这次字形微调的原则考虑到中国传统书法习惯,以及已形成的一些字的笔画变异情况。因为电脑用字本身是供阅读的,因此电脑用字在各方面需要一致。
字形调整借鉴繁体字
王宁称,一个字改还是不改,恐怕不是以多数投票为主的,而要看它合理不合理。但她也表示,这次是真诚地征求意见,不是说坚决不改或说和大家顶着干。
王宁还介绍说,这次微调字形在一些方面也参考了台湾的繁体字形,比如你看繁体字“琴”字上面就是“提”,再比如“条”下面的是用“大木”还是“小木”,倒不在乎是点还是捺,因为老师教字的时候都说这批字不带钩,那个要带钩,这样会造成很多学生去死记硬背。
观点
小学老师
课本用楷体 学字无影响
广西柳州驾鹤路小学语文老师王佳瑜昨晚在电话里说,在教学上,一年级练字仍根据课本来练习,而课本上的字体都是楷体字,所以按照这个教学生不会有太多的问题,考核孩子们练字也是按照这个标准去做。比如“琴”中上方左侧的“王”最后一笔仍按“横”而不是按“提”写。
比如“条”字比较常用,课本上的印刷体(楷体字)最后一笔是“捺”,而其他印刷体则是“点”,可能会有一些细心的小朋友拿着其他的印刷体跟课本上对照,会发现二者不一致。“这还是会有一点点困惑的”,王佳瑜担心这跟小朋友解释起来会比较麻烦。她希望无论是楷体字还是其他印刷体,“像‘条’字,不管最后一笔是‘点’还是‘捺’,”但在字体书写上都能统一。
44个汉字如何变
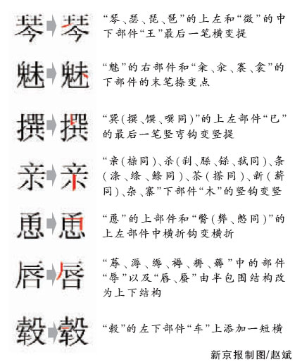
“琴、瑟、琵、琶”的上左和“徵”的中下部件“王”最后一笔横变提
“魅”的右部件和“籴、汆、褰、衾”的下部件的末笔捺变点
“巽(撰、馔、噀同)”的上左部件“巳”的最后一笔竖弯钩变竖提
“亲(榇同)、杀(刹、脎、铩、弑同)、条(涤、绦、鲦同)、茶(搽同)、新(薪同)、杂、寨”下部件“木”的竖钩变竖
“恿”的上部件和“瞥(弊、憋同)”的上左部件中横折钩变横折
“蓐、溽、缛、褥、耨、薅”中的部件“辱”以及“唇、蜃”由半包围结构改为上下结构
“毂”的左下部件“车”上添加一短横
新京报制图/赵斌
