新浪新闻

京津冀旅游一卡通即将在我省发售

纵览新闻

关注

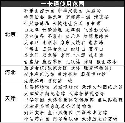
一卡通使用范围。

本报记者 宗苗淼

来自省旅游局的消息表明,筹备已久的“京津冀旅游一卡通”已于3月21日在天津首发,近期即将在我省正式发售。京津冀三地市民花130元购买一张一卡通,即可在一年之内不限次数游览京津冀三省市的58家景区。

■130元玩遍京津冀58个景区

据介绍,“京津冀旅游一卡通”共吸纳了京津冀三省市的58个旅游景区和文化景区,京津冀各城市市民购买年票可在一年内不限次数免门票进入景区旅游休闲,同时享受各种优惠旅游消费。58个景区的零售门票单次总价为1000多元,而“京津冀旅游一卡通”的售价为在校学生和老人100元,普通市民130元。消费者购买后一年内,可不限次数游览规定中的三地景区。

据介绍,“京津冀旅游一卡通”为磁卡式,正面以一段长城城墙为背景。一卡通采取记名式,市民购买时需持个人身份证件及1寸彩色照片一张。

■旅游先行,同城效应加快促进内需

业内人士在接受记者采访时指出,“京津冀旅游一卡通”的推出,是三地旅游合作的标志性事件。据介绍,为了发挥旅游业在扩大内需方面的作用,以市场化的方式整合三省市旅游景区资源,就是为京津冀三地市民提供更加丰富、优惠的旅游产品和服务,以同城效应带动旅游市场的繁荣。今年1月,三省市共同签署了《京津冀休闲年卡合作协议》,此次推出的“京津冀旅游一卡通”正是基于这一协议的约定而进行的。

■延伸阅读:京廊两地游客互访渐成风气

3月21日,廊坊市旅游局启动“万人乘坐旅游年票直通车活动”。凡购得“北京廊坊名胜风景文化休闲年票”的廊坊游客,可以以优惠价格乘直通车去北京景点游玩。

今年1月,廊坊市旅游局与国家旅游局直属的中国旅游出版社联合发行了“北京廊坊名胜风景文化休闲年票”,迈出了京津冀三地旅游合作的第一步。据介绍,凡持廊坊、北京身份证的居民,只花130元钱就能通过当地邮局购买到京、廊两地43个景区、景点的门票(60岁以上老人和在校学生,凭证件100元/张),而这些门票的单次原票价共计1204元钱。

“年票在廊坊的售卖情况一直很好,一个月大概有300多廊坊人持年票到北京景区游玩,两地游客互访渐成风气。”具体策划管理此活动的廊坊市旅游局咨询中心人士表示,预计踏春市场启动之后,两地游客将会更多。

“北京来河北的游客很多都是自驾车者,而很多廊坊人想去北京游览,因为没有私家车很不方便。”咨询中心人士表示,根据市场需求廊坊市旅游局就启动了“万人乘坐旅游年票直通车”活动,以成本价格加保险费用的收费标准,惠及廊坊前往北京景区的游客。

加载中...