新浪新闻 评论

复旦博士抄袭再追问:撤销学位难道就够了吗?

新浪新闻

关注

原标题:复旦博士抄袭再追问:撤销学位难道就够了吗? | 冰川时评

作者:陶力行 来源:公号“冰川思想库”

抄袭事件所暴露出来的问题绝非个案,无论是复旦大学,还是其他大学,各方要做的除了表个态或及时地处理某些个案,还应致力于整个论文评审机制的改革。

1月3日新语丝曝料,复旦大学社会发展与公共政策学院社会管理与社会政策专业博士仇思隽于2013年完成的博士论文《政策执行研究——以我国职业教育领域为例》涉嫌抄袭天津大学教育学院博士亓俊国2010年的论文《利益博弈:对我国职业教育政策执行的研究》。

澎湃新闻记者跟进,于1月17日晚6点23分,刊登文章《我们比对过了,这两篇相隔三年的博士论文几乎一模一样》,指出仇思隽确实大面积抄袭亓俊国。当天晚间9点52分,复旦大学通过新浪官方微博声明,表示“学校学术规范委员会此前已接到相关举报并启动了调查程序”。

复旦大学在新浪微博上的公开声明

1月21日晚8点57分,复旦大学再次通过新浪官方微博声明,确认仇思隽抄袭事实,宣布“撤销仇思隽的博士学位,停止其导师梁鸿的招收研究生资格”,同时还表示“将继续深入调查,以作出后续处理”。

从1月3日新语丝爆料开始算起,历经12个工作日,复旦大学就做出了结论。相比于过往发生的抄袭事件,复旦大学在处理此次仇思隽抄袭事件时,反应迅速且回应得体,不仅处理了学生,还处理了导师,向公众表示出了诚意。

但是,事情还没完。仅仅完成这点还不够。

复旦大学是一所公立教育兼研究机构,在不涉及国家机密的前提下,应向公众公开相关信息。既然复旦大学表示要“继续深入调查”,那么我们也有必要告诉复旦大学,还有什么东西是我们必须知道以及我们必须看到的。

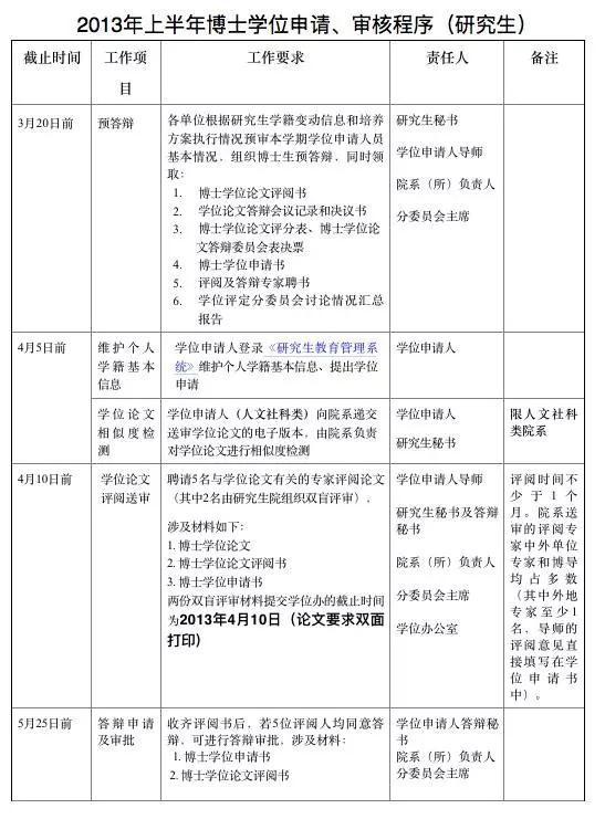
第一,复旦大学现在处理的是一起具体的博士生抄袭事件,但正如我在1月19日发表的网文《复旦大学博士评审机制是筛子吗?99.9%抄袭的论文也能过!》一文中所指出的那样,这起事件之所以在当时没有被发现,而且是在事隔三年之后才被曝光,乃是因为整个博士论文的评审机制形同虚设。

▲有关复旦大学博士学位申请、审核程序的文件

复旦大学博士论文评审机制总共四道核心环节:预答辩、相似度检测、送审评阅、答辩。只有当四道环节层层失守的情况下,才会使得抄袭的文章获通过。就像我上篇文章所言,四道环节如果有效启动,那么抄袭成功的概率是极小的。

但事实是,抄袭成功是如此的容易,所以我们不得不追问整个机制。换句话说,如果只是处理一起事件,而不改革整个评审机制,那么有理由相信,今后仍旧有很大的可能性发生类似的大面积抄袭事件。因此,我们希望复旦大学能够重新改革整个博士评审机制。

第二,在这起事件的处理上,复旦大学并没有包庇导师,这是值得称赞的地方,但需处理的涉事人员不止导师。

仇思隽博士论文详情页

根据论文详情页可知,仇思隽博士论文的指导小组成员共有三人:梁鸿、赵德余、郭有德。三人均任教于复旦大学社会发展与公共政策学院。梁鸿是复旦大学社会发展与公共政策学院院长;赵德余是复旦大学社会管理与社会政策系系主任、复旦大学中国乡村发展研究中心主任、复旦大学发展与政策研究中心主任,以及《复旦发展与政策评论》主编;郭有徳是复旦大学社会发展与公共政策学院教授。既然是联合指导论文,那么三人都应该承担抄袭的责任。

另外,我们还要追问:论文在送审评阅以及答辩的过程中所涉及的评审教授是否应该承担相应责任?

如我在前一篇文章中所说,送审评阅以及答辩人选都来自学校院系的专家库,那么这些人员的身份是否需要在完成相应的程序后立即被公开?参与评阅以及答辩的专家都是有偿服务,他们是否应承担相关责任?

第三,根据新语丝的爆料,这名博士是国家某部门官员。到目前为止,还不确定该消息是否属实,但是必须确认,因为公共部门有义务向公众公开信息,这需要有关部门出来确认或澄清。

如果仇思隽在获得博士学位之前就已任职政府部门,应调查仇思隽是否因动用公权力才使得自己的论文通过整个评审。如果仇思隽是在获得博士学位后才就职于该部门,那么其所在部门就必须向公众证实,仇思隽的职务取得是否得利于其所获的博士学位。

第四,中国知网应该承担何种责任?中国知网,是国家知识基础设施(National Knowledge Infrastructure,NKI),在政府的支持下,由清华大学、清华同方发起,其依然有着承担公共责任的义务。其所设计的功能是否也有利于抄袭?

中国知网的自我介绍

现行的中国知网体系,允许任何人以不记名的方式使用其“学术不端文献检测系统”。理论上,任何人都可以利用这套系统来降低自己文章的相似度,以此来逃避抄袭审查。复旦大学或许也是有意无意地在纵容这种行为,否则不会在相关文件中将“相似度检测”作为一个送审前的必要环节。

我以为,这套系统的使用应采取实名制且具备搜索记忆的长期保存功能,使其具备提供司法证据的功能。

建立一个公正、透明的机制并非易事。抄袭事件所暴露出来的问题绝非个案,无论是复旦大学,还是其他大学,亦或是中国知网,如果有意推动整个学术界的规范化,各方要做的除了表个态或及时地处理某些个案,还应致力于整个论文评审机制的改革。

加载中...