新浪新闻

俱乐部官员辱骂裁判,中国足协再开罚单!

中国新闻网

关注

俱乐部官员辱骂裁判,中国足协再开罚单!

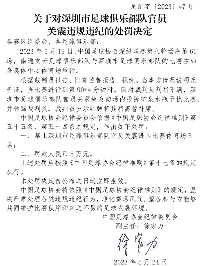
中新网北京5月24日电 24日,中国足协再开罚单:中超联赛深圳队官员关震被禁止进入比赛体育场5场、罚款人民币5万元;武汉江城队官员艾志波被禁止进入比赛体育场5场,罚款人民币2.5万元。二人都曾在比赛中辱骂裁判员。

根据处罚公告,5月19日中超第8轮南通支云与深圳队比赛第90+4分钟,因对裁判员判罚不满,深圳市足球俱乐部队官员关震故意向场内投掷矿泉水瓶干扰比赛,并辱骂裁判员,裁判员出示红牌将其罚离替补席。

中国足协对关震处以禁止进入比赛体育场5场,罚款人民币5万元。

5月20日中国足协杯第一轮,常州蓝之翼与武汉江城队比赛第50分钟,因对裁判员判罚不满,武汉江城足球俱乐部队官员艾志波在技术区域内辱骂裁判员,随后进入场内指责裁判员,裁判员出示红牌将其罚离替补席。

中国足协对艾志波处以禁止进入比赛体育场5场,罚款人民币2.5万元。

山东泰山外援贾德松(左)与武汉三镇外援阿齐兹。中新社记者 王刚 摄

近期中国足协可谓“火力全开”。5月16日以来,9天时间里已经开出9张罚单。

就在23日,中国足协连开两张重磅罚单:山东泰山俱乐部外援贾德松被停赛5场、罚款5万元;卫冕冠军武汉三镇俱乐部外援阿齐兹被停赛4场、罚款4万元。(完)

加载中...