山西一司机开车多次撞击凶徒 官方正为其申报嘉奖 律师解读正当防卫界限律师解读司机开车多次撞击凶徒
正观新闻
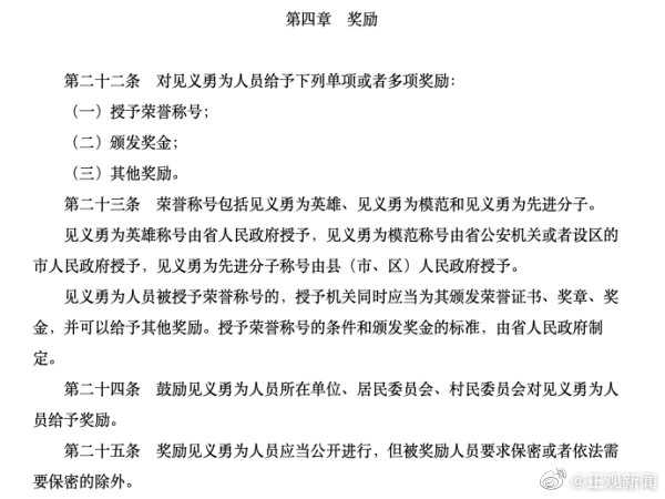
#司机多次撞击凶徒警方为其申报嘉奖# 【山西一司机开车多次撞击凶徒 官方正为其申报嘉奖 律师解读正当防卫界限#律师解读司机开车多次撞击凶徒 # 】据山西河津警方通报,11月4日清晨,山西省河津市一男子持菜刀伤人,致3名群众受伤。当天民警和现场群众迅速将犯罪嫌疑人控制。 事发时,车主澹台先生及同行者驾驶两辆车正准备去办事,经过路口时发现有人持刀行凶,而路人没有反抗。为阻止该男子继续行凶,澹台先生驾车进行了第一次撞击,嫌犯被撞到后试图离开,澹台先生调转车头进行第二次撞击,嫌犯倒地后再次起身,汽车又对嫌疑人进行了两次撞击。 随后嫌犯被多名路人控制,澹台先生还曾提醒群众不要殴打嫌犯,要直接交给警察,并拨打了110和120。 律师解读:司机不应承担责任 对于车主澹台先生开车撞击制止嫌犯的行为,网友为司机点赞的同时,也掀起了关于澹台先生的行为是否会承担相应责任的讨论。有网友表示自己如果在场不一定会撞上去,怕因此导致嫌犯死亡;也有网友疑问,嫌犯第一次被撞后已经要离开了,司机再次驾车撞击是否应当承担责任? 澹台先生的行为是否合理?类似情况下市民是否可以放心的该出手时就出手?见义勇为又该如何界定? 因见义勇为产生纠纷的问题近年来屡见报端 多名律师回应正观新闻记者表示,从整件事情的过程来看,澹台先生的行为,民事上应属于见义勇为;刑事上,应属于正当防卫,不应承担刑事责任,在一定程度上还属于立功。 北京市一法律师事务所周兆成律师表示,本案中,嫌疑人赵某手持凶器,对他人进行砍杀,已经涉嫌严重危及人身安全的暴力犯罪,司机看到该情形,为保护他人的人身权利免受侵害,对嫌疑人进行撞击,应当属于典型的正当防卫。 “我国刑法规定,为了使国家、公共利益、本人或者他人的人身、财产和其他权利免受正在进行的不法侵害,而采取的制止不法侵害的行为,对不法侵害人造成损害的,属于正当防卫,不负刑事责任。对正在进行行凶、杀人、抢劫、强奸、绑架以及其他严重危及人身安全的暴力犯罪,采取防卫行为,造成不法侵害人伤亡的,不属于防卫过当,不负刑事责任。” 针对本案中,嫌犯似乎想要离开而司机第二次撞击的行为是否能构成正当防卫,周兆成律师告诉记者,两高一部作出的《关于依法适用正当防卫制度的指导意见》第6条明确规定:对于不法侵害虽然暂时中断或者被暂时制止,但不法侵害人仍有继续实施侵害的现实可能性的,应当认定为不法侵害仍在进行。对于不法侵害人确已失去侵害能力或者确已放弃侵害的,应当认定为不法侵害已经结束。 “本案中,嫌犯第一次被撞击后虽然似乎有要离开的意向,但是其手中依然有刀,而且根据当时现场情况,依然存在继续实施侵害的现实可能性,故司机第二次撞击的行为依然应当认定正当防卫。” 河南中砥律师事务所王辉律师也同样表示,“该事件中,司机的行为应属于正当防卫。是为了他人的人身安全而对正在行凶者实施制止行为,不应当负任何的责任。” “保障公民正当防卫的权利,是公民践行社会主义核心价值观、见义勇为、弘扬社会正气的底气所在,对于符合正当防卫成立条件的,应当坚决依法认定,捍卫‘守法不向不法让步’的法治精神。”周兆成律师称。 律师强调:正当防卫需要有度 采访之中律师也认为,即使是正当防卫,也需要有限度。 河南文中律师事务所李强律师表示,“正当防卫是有益于社会的合法行为,但是应受一定限度的制约。遇到类似情况,实施正当防卫应以足以制止不法侵害为限,到达对方不能继续侵害的程度就可以了,否则可能会产生防卫过当的问题”。 “这个‘度’确实很难把握,正当防卫其实是近几年才引起相关司法部门重视的。”王辉律师告诉记者,正当防卫必须针对正在进行的不法侵害,一旦制止对方的行为就不能对行凶者继续实施伤害行为。 她表示,正当防卫明显超过必要限度造成重大损害的,应当负刑事责任,但应当减轻或者免除处罚。 “明显超过必要限度”如何认定?周兆成律师告诉记者,这应当综合不法侵害的性质、手段、强度、危害程度和防卫的时机、手段、强度、损害后果等情节,考虑双方力量对比,立足防卫人防卫时所处情境,结合社会公众的一般认知作出判断。 “比如本案,嫌疑人使用刀具随机砍人,在这种危险情形下用车撞击或使用棍棒等工具使其丧失行凶的能力应当属正当防卫。但如果一方只是偷了钱在逃跑,另一方就用车辆高速撞击;或一方只是轻微推搡,另一方就激烈使用棍棒、砖石对其头部猛击,这些行为一般就可能会被认定明显超过必要限度。” 而对于见义勇为如何认定的问题,李强律师称,常见的情况有比如制止正在进行的危害国家安全、妨害公共安全或者扰乱社会公共秩序的违法犯罪行为;制止正在进行的侵犯国家、公共利益或者他人的人身、财产和其他权利的违法犯罪行为;在抢险救灾中,保护国家、公共利益或他人人身、财产安全,事迹突出、影响重大;在他人遇险时,救死扶伤,表现突出等等。 “该事件中司机是否能定性为见义勇为,需要提请相关部门去认定 ”,王辉律师表示。 官方正为司机申报表彰 事发后,澹台先生配合当地警方进行了调查。他当时驾驶的小卡车,刚买了两个多月,车子前面已被撞坏。 11月4日,山西河津市公安局回应多家媒体称,澹台先生驾车撞到疑犯组织行凶属于见义勇为行为,目前河津公安局以见义勇为模范报运城市公安局审批。 而河津市文明办一工作人员在接受武汉晨报采访时表示,他对于澹台先生的行为表示肯定,“属于见义勇为,可以走程序申请,他人也可以帮忙申请”。 正观新闻记者查询后发现,在《山西省见义勇为人员保护和奖励条例》之中,对于见义勇为情况的适用范围、如何申请、涉及哪些部门等问题都有详细规定。 据河津市公安局通报,经查,案件嫌疑人赵某在河津务工中与他人发生口角后持菜刀伤人,致现场三名劝阻群众不同程度受伤。受害人已到附近医院包扎治疗处置,伤势和情绪平稳。 目前,案件正在进一步侦查中。(正观记者古晨茜 韩玉)#洞见计划#


