这些行业严把准入门槛!多地出台行动方案遏制“两高”项目
第一财经
原标题:这些行业严把准入门槛!多地出台行动方案遏制“两高”项目
生态环境部今年上半年的调查发现,进入“十四五”,一些地方在盲目上马“两高”项目方面冲动很强烈,特别是面对“碳达峰、碳中和”刚性要求,呈现大上、快上、抢上、乱上“两高”项目的势头。
在能耗总量和强度“双控”的大背景下,近期多地陆续出台遏制“两高”项目盲目发展行动方案或相关文件,明确对钢铁、水泥、平板玻璃、电解铝等“两高”项目提高准入门槛或禁止进入。
遏制“两高”项目盲目发展,一方面是政策明确要求,另一方面则是经济发展和环境保护到了十分关键的时期。第一财经记者了解到,从生态环境监管的角度,环境部门也将全面排查在建“两高”项目生态环境管理情况。
严把“两高”项目准入关
11月11日,河南省政府办公厅印发《河南省坚决遏制“两高”项目盲目发展行动方案》(下称《河南行动方案》),明确要求在2021年年底,各地建立“两高”项目清单,依法依规处置不符合要求的“两高”项目,“两高”项目盲目发展的势头得到初步遏制。
也就是说,留给省内各地的操作时间只有50天。
《河南行动方案》明确,“两高”项目暂以煤电、石化、化工、煤化工、钢铁、焦化、建材、有色等行业年综合能源消费量1万吨标准煤及以上的项目为重点,项目范围根据国家规定和河南省实际适时调整;严格“两高”项目准入条件,各地“要甄别‘两高’项目,符合要求的‘两高’项目正常推进建设”。
《河南行动方案》列明有6种情形之一的为不符合要求,主要包括大气环境质量未达标地区新建、改扩建项目未达到污染物排放总量控制要求的;钢铁、焦化、水泥熟料、平板玻璃、电解铝、炼化行业新增产能项目未落实产能置换要求或不符合行业产业发展规划的;未严格实施节能审查和环评审批,不符合产业政策、国家和省产业规划、“三线一单”、规划环评、产能置换、煤炭消费减量替代和污染物排放区域削减等要求的等。
河南省要求,上项目“必须符合本地能耗‘双控’、环境质量改善、国家产业规划和产业政策等要求”。坚决叫停不符合要求的在建“两高”项目,严肃查处违规审批和建设的存量“两高”项目。各地、各有关部门要严把“两高”项目准入关,严格“两高”项目投融资管理。
《河南行动方案》还明确,对遏制“两高”项目盲目发展不力的地方进行通报批评,提出问责建议,并报送纪检监察和组织部门。金融机构对违规实施“两高”项目给予资金支持的,金融监管部门要依法依规进行查处,严肃追究有关机构和人员责任。
河南省要求在2021年底“两高”项目盲目发展的势头得到初步遏制。图为第一财经记者此前在河南省安阳市拍摄的企业生产景象。摄影/章轲
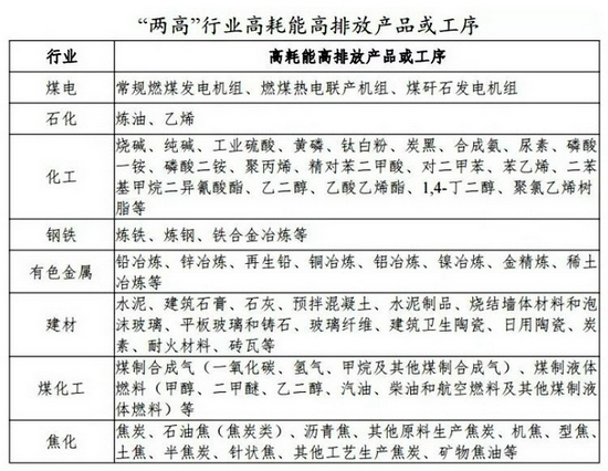
“两高”行业高耗能高排放产品或工序。资料来源:《广东省坚决遏制“两高”项目盲目发展的实施方案》
《广东省坚决遏制“两高”项目盲目发展的实施方案》(下称《广东实施方案》)出台的时间比河南省的早一个多月,同样划出了“两高”项目范围,暂定为年综合能源消费量1万吨标准煤以上的煤电、石化、化工、钢铁、有色金属、建材、煤化工、焦化等8个行业的项目。并要求建立“两高”项目管理台账、全面排查在建“两高”项目、严把项目节能审查和环评审批关。
《广东实施方案》明确,严禁在经规划环评审查的产业园区以外区域,新建及扩建石化、化工、有色金属冶炼、平板玻璃项目。珠三角核心区域禁止新建、扩建水泥、平板玻璃、化学制浆、生皮制革以及国家规划外的钢铁、原油加工等项目;禁止新建、扩建燃煤火电机组和企业自备电站,推进现有服役期满燃煤火电机组有序退出。
同时,对未完成上年度能耗强度下降目标,或能耗强度下降目标形势严峻、用能空间不足的地区,实行“两高”项目缓批限批或能耗减量替代。对超过重点污染物排放总量控制指标或未完成环境质量改善目标的区域,执行更严格的排放总量控制要求。
此外,江西省政府11月3日出台的《关于严格高耗能高排放项目准入管理的实施意见》也明确,“两高”项目涉及行业多、覆盖面大,暂定石化、化工、煤化工、钢铁、焦化、建材、有色、煤电8个行业年综合能源消费量5000吨标准煤(等价值)及以上的项目。将加强“两高”项目审查论证,落实“两高”项目等量、减量替代,将遏制“两高”项目盲目发展情况列入各地能耗“双控”考核。
据不完全统计,截至目前,内蒙古、海南、陕西、宁夏、山西等多地也已明文要求严把“两高”项目准入关,一些地区还取消了“两高”项目电价优惠政策,严格控制“两高”项目信贷规模,切断违规“两高”项目的建设运行资金来源。
一些地方能耗“双控”压力加大
各地纷纷出手“控高”的背后,是近一两年来盲目扩张的“两高”项目发展势头。
9月,中央第四生态环境保护督察组督察广东发现,云浮市“两高”项目管控不力,企业未批先建、违规用能等问题突出,能耗双控形势严峻。
云浮市位于广东省中西部,产业结构偏重,经济增长对能源消费依赖性较强。2020年全市能源消费总量为560万吨标准煤,规模以上工业能源消费量为296万吨标准煤,高耗能行业占规模以上工业能源消费总量的86.3%。2021年云浮市能耗强度控制目标为下降3.2%,但上半年不降反升2.3%,被广东省一级预警。
督察发现,云浮市2021年在建和拟建能耗1万吨标准煤以上“两高”项目达16个,预计投产后新增能耗310万吨标准煤。
摄影/章轲
乐山市是四川重要的老工业基地,“十三五”期间,全市高耗能产业总体呈增长趋势,2020年全社会能耗总量1600.3万吨标准煤,万元GDP能耗为0.876吨标准煤,高于全国、全省平均水平,产业结构偏重,能耗强度偏高。
乐山市“十四五”能源消费增量控制目标为381万吨标准煤。中央第五生态环境保护督察组督察四川发现,乐山市已计划实施的32个重点用能工业项目共计新增能耗已经达到892.2万吨标准煤,超过设定目标1.34倍。
中央第一生态环境保护督察组督察吉林发现,辽源市“十三五”能耗双控两项指标均未完成目标任务,“两高”项目违法建设、违法生产问题突出,全市减污降碳形势极为严峻。
督察组通报称,按照《吉林省“十三五”控制温室气体排放工作方案》,2020年辽源市碳排放强度应较2015年下降18.3%,但该市“十三五”前四年碳排放强度不降反升(2020年数据目前尚未公布),升幅达8.57%。辽源市是吉林省唯一一个“十三五”能耗双控两项指标任务均未完成的城市,也是唯一一个“十三五”前四年碳排放强度不降反升的城市。
今年1~8月,辽源市经省、市两级发展改革部门节能审查通过的项目12个,能耗总量48.4万吨标准煤,已超过吉林省拟向该市下达的“十四五”新增用能控制指标,能耗“双控”压力进一步加大。
多措施遏制“两高”项目
遏制“两高”项目盲目发展,一方面是政策明确要求,另一方面则是经济发展和环境保护到了十分关键的时期,对“两高”项目该刹刹车了。
生态环境部今年上半年的调查发现,进入“十四五”,一些地方在盲目上马“两高”项目方面冲动很强烈,特别是面对“碳达峰、碳中和”刚性要求,呈现大上、快上、抢上、乱上“两高”项目的势头。另外,由于“十三五”期间污染防治攻坚战阶段性目标圆满完成,一些地方和部门出现了松松劲、歇歇脚的念头。
国家发展改革委产业司有关负责人表示,我国经济已由高速增长阶段转向高质量发展阶段,内外环境、要素条件、供需结构以及人民对美好生活的向往等新变化,对重点领域用能都提出了新要求。必须深刻认识推动重点领域合理用能的重要意义,抓好重点领域节能降碳,实现经济社会绿色转型。
有关专家对第一财经记者表示,近期,有两份文件值得关注。一是国家发展改革委、工业和信息化部、生态环境部、市场监管总局、国家能源局联合印发的《关于严格能效约束推动重点领域节能降碳的若干意见》,该意见明确要求,推动产业集中集约集聚发展,加快推进行业兼并重组,引导符合环境准入要求的行业企业向产业园区转移;产能已经饱和的行业按照“减量置换”原则压减产能,同时要求加大闲置产能、僵尸产能处置力度,坚决淘汰落后产能、工艺、产品。
摄影/章轲
另一份文件是国家发展改革委等部门发布的《高耗能行业重点领域能效标杆水平和基准水平(2021年版)》。专家表示,该文件对标国内外生产企业先进能效水平,确定了高耗能行业能效标杆水平,要求对拟建、在建项目,应对照能效标杆水平建设实施,推动能效水平应提尽提。同时,还将依据能效标杆水平和基准水平,坚决遏制高耗能项目不合理用能,对于能效低于本行业基准水平且未能按期改造升级的项目,限制用能。
第一财经记者从一些地方生态环境部门了解到,从生态环境监管的角度,环境部门也将全面排查在建“两高”项目生态环境管理情况,严格拟建“两高”项目生态环境准入。
广东省生态环境厅近期出台的《关于进一步加强“两高”项目生态环境监督管理工作的通知》要求,对未完成上年度能耗强度下降目标,或能耗强度下降目标形势严峻、用能空间不足的地区内实行节能审查缓批限批的“两高”项目,同步实施环评缓批限批;对超过重点污染物排放总量控制指标或未完成环境质量改善目标的区域,执行更严格的排放总量控制要求。
江西省上述《实施意见》也提出,“两高”项目选址应符合生态环境保护法律、法规、规章以及强制性标准要求。对于行业产能已经饱和的新建“两高”项目,主要产品设计能效水平应对标行业能耗限额先进值或国际先进水平;对于行业产能尚未饱和的“两高”项目,在能耗限额准入值、污染物排放标准等基础上,对标国际先进水平提高准入门槛。
生态环境部环境与经济政策研究中心主任钱勇日前在解读《中共中央 国务院关于深入打好污染防治攻坚战的意见》时表示,深入打好污染防治攻坚战,需要拓展攻坚领域。其中之一就是要深入推进碳达峰行动,推动能源清洁低碳转型,坚决遏制“两高”项目盲目发展,推进清洁生产和能源资源节约利用。(作者:章轲)
责任编辑:王树淼 SN242