运营港口被强行接管,李嘉诚旗下长和最新发声:巴拿马政府没有回应国际仲裁
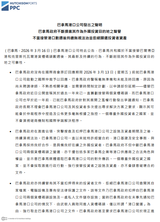
近日,李嘉诚家族控制的长江和记实业(00001.HK,下称“长和”)官网发布声明,称巴拿马政府不断损害其作为外国投资目的地之声誉,不当接管港口数周后持续无视法治并拒绝归还投资者资产。
公告称,巴拿马共和国于不当接管巴尔博亚港和克里斯托瓦尔港货柜码头数周后,其最新及持续的行为,不断削弱其作为外国投资目的地之可靠性。
巴拿马政府没有在国际商会原订回应期限2026年3月13日(星期五)前就巴拿马港口公司启动之国际仲裁予以回应。巴拿马政府声称毫无准备和未能及时回应,原因为尚未聘请律师、不熟悉相关争议,并需要时间制定计划,以申请部分延期——尽管巴拿马政府近日公开宣称其于过去⼀年来已⼀直筹划接管两个货柜码头,而巴拿马港口公司也早于近⼀年前,已就巴拿马政府针对其展开之滥权行动发出争议通知。
巴拿马政府在激进占领、突击搜查及扣押巴拿马港口公司之设施及资产期间及之后,持续漠视法治。巴拿马港口公司⼀直以来就特许经营合约、港口基建及安全事务,与巴拿马保持良好合作,是具备良好往绩之外国投资者。巴拿马政府不但中断巴拿马港口公司两个货柜码头之营运,亦干扰包括多家巴拿马企业等港口供应商之合法角色与权益,并示意巴拿马媒体遏阻巴拿马港口公司的对外传讯。
巴拿马政府亦持续管有其不当扣押得来的投资者文件,拒绝巴拿马港口公司查阅其自家档案、电脑设备及专有受法律保护之文件。该等文件乃巴拿马政府扣押自巴拿马港口公司两个货柜码头设施及⼀处私⼈文件储存设施;当时巴拿马政府在未事先通知巴拿马港口公司的情况下,由武装人员陪同进入货柜码头,仅以所谓“港口营运”为由,强行取走巴拿马港口公司之文件。巴拿马政府甚至要求巴拿马港口公司于现正进行之国际仲裁程序中,自行要求归还原属于巴拿马港口公司之文件,同时企图拖慢仲裁程序的进度。
3月9日,长和官网声明称,旗下巴拿马港口公司(PPC)此前运营的两个巴拿马港口因遭巴拿马政府强制接管,已根据国际商会仲裁规则,对巴拿马政府启动国际仲裁,索偿至少20亿美元(约合人民币138.43亿元)。
这份巴拿马当地时间2026年3月6日发布的声明还强调,PPC与长和将寸步不让,亦非仅寻求象征性补偿,而是就巴拿马政府严重违约及反投资者行为,全数追索其应得的一切权益。巴拿马港口公司与长江和记并永久保留对巴拿马政府、其代理人及任何第三方行使所有法律权利及追索权。
截至发稿,长和股价涨1.58%,每股报60.90港元,总市值2332亿港元。