新浪新闻 国内

二十届中央第五轮巡视完成进驻

央视

关注

根据党中央关于巡视工作的统一部署,截至4月16日,二十届中央第五轮巡视完成进驻工作。

本轮巡视对象有哪些?

经党中央批准,二十届中央第五轮巡视将对河北省、山西省、内蒙古自治区、吉林省、浙江省、安徽省、江西省、河南省、湖北省、湖南省、海南省、四川省、云南省、甘肃省、宁夏回族自治区、新疆生产建设兵团开展常规巡视,对云南省昆明市开展提级巡视,并会同有关省委巡视机构对长春市、杭州市、宁波市、武汉市、成都市等5个副省级城市开展联动巡视。

本轮巡视重点是什么?

进驻现场,各中央巡视组组长要求,要准确把握政治巡视监督重点,围绕党中央关于被巡视地区的功能定位和战略部署,深入了解贯彻落实习近平总书记和党中央决策部署,落实进一步全面深化改革部署,统筹发展和安全,纵深推进全面从严治党,加强领导班子、干部人才队伍和基层党组织建设以及巡视整改情况,紧盯权力和责任,紧盯“一把手”和领导班子,紧盯群众反映强烈的问题,着力查找政治偏差,推动解决突出问题。要坚持稳中求进,注重同题共答,严明纪律作风,坚决完成好巡视任务。

哪些问题可以向中央巡视组反映?

根据巡视工作条例规定,中央巡视组主要受理反映被巡视地区领导班子及其成员、下一级党组织领导班子主要负责人和重点岗位领导干部问题的来信来电来访,重点是关于违反政治纪律、组织纪律、廉洁纪律、群众纪律、工作纪律、生活纪律等方面的举报和反映。其他不属于巡视受理范围的信访问题,将按规定由有关部门认真处理。

哪些途径可以向中央巡视组反映问题?

巡视期间,各中央巡视组均设立专门值班电话、专门邮政信箱,受理群众来信来电来访。

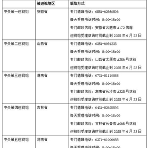
已进驻中央巡视组联络方式:

(总台央视记者 宋琎)