新浪新闻 国内

北京门头沟卫健委发布洪涝灾害后卫生防疫指引

界面新闻

关注

8月1日,北京市门头沟区卫健委发布洪涝灾害后卫生防疫指引,具体包括传染病控制技术指引、饮水卫生技术指南、饮用水消毒技术指引、环境卫生技术指引、预防性消毒技术指引、病媒生物监测与控制技术指引、食品卫生技术指引、灾后健康宣教核心信息等八个部分。

洪涝灾害后卫生防疫指引

一、传染病控制技术指引

(一)洪涝灾害发生后应重点关注霍乱、痢疾、伤寒副伤寒、其他感染性腹泻、病毒性肝炎(甲肝、戊肝)、流行性出血热、流感、流行性出血性结膜炎(红眼病)等传染病。

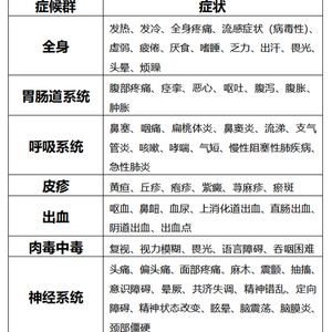
(二)所有临时医疗急救点和临时安置点均应根据需要设置监测点。指定责任监测人员。至少做到每天巡查和报告一次,监测人员每天均需与各监测点人员沟通是否存在相同症候群聚集性病例的情况。一旦有异常上升,及时上报并按需要采取进一步核查工作(详见表1)。

(三)出现单例病例或者2例具备流行病学关联的病例就应当进行报告和调查处置。

(四)各类传染病防控措施

1。肠道传染病。采取以隔离治疗病人及病原携带者、“三管一灭一宣传”(即管理食品、水、粪便,灭蝇、健康教育)、消杀、预防服药和应急接种为主的综合性防控措施,防止疫情扩散和蔓延。

(1)隔离治疗病人和病原携带者。

(2)确定疫点和疫区,确定暴发的影响范围和波及人群。

(3)加强环境消杀。开展灭蝇和对疫区水井、自来水、池塘等进行严格消毒。

(4)加强人畜粪便管理与消毒。对厕所粪便进行消毒或进行无害化处理,严格管理疫区家禽、家畜,实行圈养。 

(5)食品安全监管。加强食品卫生知识宣传,禁止大型聚餐活动。

(6)开展动物检疫和管理。

2。呼吸道传染病。呼吸道传染病患者多分布在传染源周围,呈聚集性,易在临时安置点暴发。

(1)隔离治疗病人。

(2)追踪密切接触者。根据监测、调查信息,对密切接触者进行有效观察,及时发现新病例。

(3)病原携带者服药。对于细菌性呼吸道传染病病原携带者,可考虑服用敏感的抗生素。

(4)保护易感人群。在暴发时对重点人群,特别是少年儿童和老人开展应急接种和预防性服药。

(5)做好环境的清洁和消毒。结合可能污染来源和范围的流行病学调查结果,对环境进行必要的消毒。

3。自然疫源性疾病。重点为发现和救治病人,自然疫源性疾病往往是以宿主动物作为传染源,节肢动物为传播媒介,因此媒介生物和宿主动物的控制是现场处置中的关键性环节。

(1)加强病媒生物控制。采取防蚊灭蚊、防鼠灭鼠、清理蚊蝇孳生地,可采用杀灭、防止侵袭、驱避、改造生态环境等策略。

(2)加强家畜的管理。

(3)减少疫水接触机会。

二、饮水卫生技术指南

洪涝灾害导致的饮用水卫生问题主要表现在致病微生物污染、水质感官性状恶化和有毒化学物质污染三个方面。

(一)运转正常的自来水厂的水质处理及消毒

在洪涝灾害期间,水厂应根据源水水质变化情况,及时使用或加大混凝剂和消毒剂的使用量,保证出水水质符合GB 5749《生活饮用水卫生标准》的要求。

(二)被淹没的水源和供水设施的水质处理及消毒

被淹期间的供水设施不能供水,在水退后先清出构筑物内的淤泥后清洗并排空污水,对管道进行彻底的清洗和消毒,对于覆盖范围较大的配水系统,可以采用逐段消毒、冲洗的方式。

(三)被淹没的水井的水质处理及消毒

经水淹的水井必须进行清淘、冲洗与消毒。先将水井掏干,清除淤泥,用清水冲洗井壁、井底,再掏尽污水。待水井自然渗水到正常水位后,进行超量氯消毒。

(四)分散式供水的水质处理及消毒

若水源水较清澈,可直接消毒处理后使用;若很混浊,可经自然澄清后或使用明矾进行混凝沉淀后再进行消毒。常用的消毒剂为漂白精片或泡腾片。

(五)消毒

1。煮沸是最简单有效的消毒方式,所有饮用水提倡煮沸后饮用。

2。根据水源水状况,选择适宜的化学消毒剂。参阅消毒剂使用说明书,控制消毒剂用量和接触时间。

(六)加强居民的饮用水安全健康教育

1。不喝生水,尽量喝烧开的水、瓶装水或经救灾指挥部认可的饮用水(净化设备现场制备或送来的桶装水)。

2。不喝来源不明或被污染的水,不用来源不明或被污染的水漱口、洗菜等。

3。缸、桶、盆等盛水器具要经常消毒,消毒后用干净的水冲洗。

4。自觉保护生活饮用水水源及环境,在指定地点堆放生活垃圾、倾倒生活污水、大小便。

三、饮用水消毒技术指引

(一)自然灾害恢复期的供水设施消毒

1。被水淹没过的水源或供水设施重新启用前必须清理消毒,检查细菌学指标合格后方能启用。

2。经水淹的井必须进行清淘,冲洗与消毒。先将水井掏干,清除淤泥,用清水冲洗井壁、井底,再掏尽污水。待水井自然渗水到正常水位后,进行超氯消毒。漂白粉投加量按井水量以25~50 mg/L有效氯计算。浸泡12~24h后,抽出井水,在待自然渗水到正常水位后,按正常消毒方法消毒,即可投入正常使用。

(二)安全卫生水的运送

1。瓶装水运输方便,水质安全,可用来解决应急饮水问题。

2。用于送水的设备,无论是水车、消防车、洒水车、水箱或聚乙烯塑料水桶,在运水前,都必须对盛水容器进行彻底的清洗和消毒,用有效氯浓度400mg/L溶液冲洗,作用30mim后再用清水冲洗干净。待运水的余氯含量应保持在0.5 mg/L以上,以确保运送水的卫生质量,防止运送的水受到二次污染。

(三)预防性消毒工作程序

1。消毒前应穿戴好工作衣、帽、口罩、手套,备好防护用具。

2。消毒准备。室内消毒前,应先关闭门窗,保护好水源,取出食物、厨具等,并将不需消毒食品、食饮具及衣被等物储藏好。喷雾有刺激性或腐蚀性消毒剂时,消毒人员应戴防护口罩和防护眼镜。

3。实施消毒。消毒时应主要对被洪水污染的门、地面、墙壁、家具等物体表面进行喷洒消毒。以表面湿润为度。室内消毒完毕后,对室外其他可能污染处,如走廊、楼梯、厕所表面、下水道口等进行消毒。对室外大环境进行消毒时,应注意让消毒液覆盖需要消毒的部位,以达到润湿为度。

4。消毒工作完毕后,应将所有的消毒工具进行清洗,然后依次脱下工作衣、帽、口罩(或其他防护用具),衣服打叠好,将工作服外层表面卷在里面,放入消毒专用袋中以备清洗。最后,消毒员应彻底清洗双手,并可用速干型手消毒剂揉搓双手。填写好工作记录表。

(四)注意事项

1。选用恰当的消毒剂和合适的消毒方法,消毒剂应现配现用。

2。消毒人员在消毒时不宜吸烟、饮水、吃食物,并劝阻其他无关人员进入工作场所。

3。消毒人员应谨慎细心,不得损坏居民物品,凡需消毒的物品切勿遗漏。

4。用气体熏蒸消毒时,应使房间密闭,要充分暴露需消毒的物品,物品要分散开,相互间要有空隙,以利药物扩散、接触;要控制消毒要求的温度、湿度及时间;食物及不耐腐蚀或怕沾染气味的物品要取出或盖严;用火加热时,应严防火灾。

5。煮沸消毒时,水面应淹没消毒物品,应在水沸腾后开始计时。保持沸腾15min以上。

6。在需要进行媒介生物(蝇、蚊)控制的地方,应先进行杀虫处理再消毒。

四、环境卫生技术指引

洪灾后环境卫生风险主要是过水后存留的大量淤泥、生活垃圾,厕所停用造成粪便的存留和溢流。

自然灾害后期,应大力开展群众性的爱国卫生运动,对室内外进行彻底的环境清理,对遭受灾害的室内外环境进行彻底的清理消毒,做到先清理、后消毒、再回迁。

(一)自然灾害结束后,居民搬回原居住地时,应首先对原住房的质量进行安全性检查,确认其牢固性。然后打开门窗,通风换气,清洗家具,清理室内物品,整修家庭厕所,修缮禽畜棚圈,全面清扫室内和院落,清除垃圾污物。必要时将房间的墙壁和地面进行消毒。对室内和临时居住点带回的日常生活用品可进行煮沸消毒或在日光下曝晒。在有条件时,可用2%~5%的洁灭净洗消液将衣被浸泡15~20分钟后再进行洗涤。待室内通风干燥、空气清新后万可搬入居住。

(二)组织群众清理室外环境,整修道路,排除积水,填平坑洼,清除垃圾杂物,铲除杂草,疏通沟渠,掏除水井内污泥,修复厕所和其他卫生基础设施,掩埋禽畜尸体,进行环境消毒,控制疫病发生的危险因素,使灾区的环境卫生面貌在短期内恢复到灾前水平。

五、预防性消毒技术指引

(一)工作原则

1。应根据传染病预防的需要,有针对性地及时开展清洁卫生与预防性消毒工作,以消除洪涝灾害对人类健康的不良影响。

2。消毒工作应在消毒专业人员指导下由有关单位和人员进行。一般不必对无消毒指征的外环境、交通道路、路面、交通工具、帐篷等进行喷洒消毒,防止过度消毒现象的发生。

3。从事现场清污、消毒人员注意个人防护,进行现场消毒时应阻止无关人员进入消毒区。

4。外环境以清污为主,重点区域清污后再行消毒处理。清污所产生的大量垃圾应及时清运,严禁倾倒河中。

5。加强重点区域消毒工作, 临时安置点、医院、学校、幼儿园、集贸市场等与人们生活工作密切相关的场所是卫生处理重点区域。重点场所室内环境和物体表面清污后消毒,空气以通风为主,人员密集场所室内环境和物体表面可定期消毒。对受淹水源、厕所、牲畜养殖场所等也应全面进行消毒。

6。保护水源,注意饮水安全,加强饮用水消毒与水质监测工作;做好餐饮具、瓜果、蔬菜消毒与清洗保洁工作。

7。做好动物尸体的处理。

8。及时清除和处理日常生活垃圾、粪便。对设置的临时厕所、垃圾堆集点,必须有专人负责,做好粪便、垃圾的消毒、清运等卫生管理,必要时采用药物杀虫,控制蚊蝇孳生。

9。加强腹泻和发热症状监测,如发现疫情应及时做好疫点消毒工作。

(二)消毒对象与方法

1。环境。

(1)对室内外进行彻底的环境清污,做到先清理、后消毒、再回迁。

(2)居家、街道、社区、安置点等场所物体表面、墙壁、地面可采用500mg/L有效氯消毒液,或200mg/L二氧化氯,或200mg/L过氧乙酸进行喷洒、擦拭消毒,作用30min;临时安置点启用期间每天定期消毒1~2次;在无疫情情况下,不用对室内空气进行消毒剂喷雾消毒,应保持室内空气流通,以自然通风为主,通风不良的场所可采用机械通风。

2。饮用水。

(1)集中式供水,未被破坏的自来水厂,按照GB5749《生活饮用水卫生标准》执行,并加强水源水和末梢水的监测。

(2)集中供水点有条件的首选净水消毒设备进行生活饮用水消毒,对临时集中供水设施、设备,应添加饮用水消毒剂。使用含氯消毒剂处理时,作用30min后,出水口余氯量不应低于0.3mg/L,使用二氧化氯处理时出水口余氯不应低于0.1mg/L。

(3)使用槽车(如消防车、绿化工程用水车、洒水车等)临时供水的,应灌装符合GB5749要求的水,槽车在每天使用前应进行清洗消毒。

(4)分散式供水,如直接从江、河、渠、溪、塘、井、涌泉等水源取用水者,可采用含氯消毒剂消毒。

3。餐、饮具。

餐、饮具清洗后首选煮沸消毒,煮沸时间应在15min以上。也可使用消毒剂进行浸泡消毒,如用250mg/L~500mg/L有效氯消毒液浸泡30min,消毒剂浸泡后应以清洁水冲洗干净。临时避难所、临时安置点公共使用的餐饮具每次使用前均应消毒并保洁。

4。生活用品。

家具、卫生洁具、办公用品等清污后,用浓度为500mg/L的有效氯溶液采用冲洗、擦拭、浸泡方式,作用30min,或采用200mg/L二氧化氯、200mg/L过氧乙酸、1000mg/L季铵盐类消毒剂进行消毒处理,消毒时间15min~30min。消毒后再用清水擦拭干净。

5。瓜果、蔬菜。

受淹新鲜的瓜果、蔬菜清洗后可用含氯消毒剂100mg/L~200mg/L作用30min,50mg/L~100mg/L过氧乙酸或酸性氧化电位水作用10min,5mg/L~10mg/L臭氧水作用10min,消毒后均应再用清水冲洗干净。

6。手和皮肤。

(1)参与环境清污、动物尸体处理等工作后均应进行手卫生消毒,可选用碘伏1000mg/L或含醇复合消毒剂原液滴于手掌3mL,两手搓擦1min~3min。

(2)因长时间洪水浸泡造成皮肤红肿、损伤者应及时就医,也可用碘伏1000mg/L或其它皮肤消毒剂进行涂抹消毒。

7。尸体。

(1)对环境清理中清出的新鲜动物尸体应尽快深埋或火化,对已经发臭的动物尸体,可用5000mg/L~10000mg/L有效氯消毒剂或2000mg/L二氧化氯喷洒尸体及周围环境,去除臭味并消毒,然后再深埋处理。

(2)尸体埋葬的场所应由当地政府指定,不得随意乱埋。地点应选择地势高,地下水位低,远离水源及居民点的地方,选择人口密集区的下风向。挖土坑深2m以上,在坑底撒漂白粉或生石灰,把动物尸体投入坑内,再用干漂白粉按20~40g/m²洒盖于尸体上,然后覆土掩埋压实。

(3)遇难者的尸体一般不会引起传染病的流行,或对公共卫生构成威胁,但对于已腐烂发臭的尸体,在裹尸袋内要适当喷洒漂白粉或其他消毒除臭剂,尸体的包裹要尽量严紧结实,在移运和处理过程中应遵循既要防止传播传染病、又要防止污染环境的卫生原则。要求对尸体用塑料尸袋包裹严密,不漏异味,不渗出腐败液体,及时送往火化场处理。

(4)尸体清理后需要对其场所进行消毒处理,可选用1000mg/L~2000mg/L含氯消毒剂喷洒消毒,作用30min~60min。

(5)运送尸体的交通工具可采用1000mg/L~2000mg/L有效氯消毒液,或其他有效的消毒剂溶液喷洒,作用30min~60min。如遇较大量体液等污染的情况,应先采用5000mg/L~10000mg/L有效氯消毒剂去污染后再用前法处理。车辆、工具每次使用后应消毒。

8。垃圾点、公厕。

(1)对于一般生活垃圾无需进行消毒处理,要求做好卫生管理工作,日产日清。含有腐败物品的垃圾喷洒含有效氯5000mg/L~10000mg/L消毒剂溶液,作用60min后收集并进行无害化处理。

(2)对于选择合适地点挖建的简易厕所,厕所应建有围栏和顶盖,避免雨水漫溢粪便污染环境,厕所内可定时泼洒20%漂白粉乳液以除臭并消毒。当粪便达便池容积2/3时,应及时使用漂白粉覆盖,表面厚度达2cm,再加土覆盖,另建厕所。遇有较为分散、野外随地排便情况,可按粪便量的1:10加入漂白粉,作用24h后再清除。

(三)注意事项

1。使用的消毒产品应在产品有效期内。

2。消毒剂应有专人管理,做好消毒剂的集中储存、供应、分发和记录工作。

3。消毒剂的配制、使用均应按产品使用说明书要求进行,并做好消毒剂的配制、消毒工作及消毒效果检测相关记录。

六、病媒生物监测与控制技术指引

病媒生物密度较低或未发生媒介生物相关疾病时,以环境治理为主,辅以药物杀灭,加强个人防护;媒介生物密度达到或超过启动参考指标或在发生媒介生物性疾病流行时,应以化学防治为主,辅以个人防护和环境治理措施。

(一)蚊蝇控制措施

1。孳生地控制。

(1)要定期清除有蚊幼虫孳生的小型和中型水体。

(2)要定期清除暴露的人畜粪便。

(3)各种生活垃圾和厨余垃圾需要日产日清。

2。成虫的化学控制。

(1)在临时居住帐篷或住所内与周围5 m~10m范围外环境,喷洒杀虫剂。

(2)集中供餐点、厨房及其周围环境,使用拟除虫菊酯类杀虫剂进行滞留喷洒,每2周一次,若蚊蝇密度仍较高,可采用含氯菊酯和S-生物烯丙菊酯的杀虫水乳剂超低容量空间喷雾快速杀灭蚊蝇,每1~2天一次。

3。幼虫的控制措施。

(1)对垃圾点、简易厕所粪坑等蝇类孳生地,可使用0.5%吡丙醚颗粒剂进行孳生地处理,厕所内墙壁及其周围可用0.025%溴氰菊酯或0.05%顺式氯氰菊酯滞留喷洒。

(2)对蚊幼虫的孳生场所,要及时清除生活区周围的小型积水,可喷洒可控制蚊幼虫的化学杀虫剂。

4。个人防护。

(1)在居所内装置纱门、纱窗等防蚊、蝇设施,可使用蚊香防蚊,使用蚊帐、药物浸泡蚊帐或长效药物蚊帐防蚊。

(2)在蚊密度高的地方,可穿长褂长裤或使用驱避剂防蚊驱蚊。

(二)鼠类防制措施

1。要管理好粮食,防止鼠类取食;及时清理垃圾;地面尽量硬化。

2。使用高效、安全的抗凝血杀鼠剂,在潮湿环境中应使用蜡块毒饵。禁止使用国家明令禁止的急性鼠药。

3。灭鼠前做好宣传、告知。

4。投饵工作由受过培训的灭鼠员承担,诱饵放置在儿童不易接触到的位置,投饵点应有醒目标记和警示标示,以防误食。

5。投放毒饵后及时搜寻死鼠,集中深埋或焚烧。

6。投饵结束应收集剩余毒饵,医疗部门要做好抗凝血剂中毒急救的准备。

7。灭鼠时,应在居民安置点喷洒杀虫剂,消灭离开鼠体的游离蚤。

七、食品卫生技术指引

(一)大力开展营养与食品卫生宣传工作

1。不吃霉烂变质的食品,不吃来路不明的食品,不吃死亡的家禽家畜。

2。不吃生冷食品,加工食品要烧熟煮透。

3。不喝生水,生水应烧开后饮用。

4。饭前便后要洗手,加工食品前要洗手。

5。生、熟食品要分开放置和加工。

6。食品容器、餐具要彻底清洗和消毒。

7。剩菜剩饭要确保没有变质,经彻底加热后再食用。

8。足量饮水,每天至少1000ml饮用水。天气炎热或活动量大时,应增加饮水量。

9。吃好三餐,摄入充足的食物,做到食物多样化。

10。优先选择营养强化食品。在食物种类单一的情况下,可选择复合营养素补充剂。

(二)确保食品安全,预防食源性疾病发生

食源性疾病是灾害期间常见的食品卫生问题,预防食源性疾病发生,应做以下几点:

1。保持清洁。(1)饭前便后以及操作食品前后要认真洗手,不用脏手和不洁工具接触食品。

(2)生吃的瓜果蔬菜一定要洗净、消毒后再食用。

(3)餐具和切配、盛装熟食的刀、板和容器,在使用前要清洗干净后消毒;消毒方法用物理方法蒸煮法最好。

(4)不使用污水清洗瓜果、碗筷餐具。

(5)掌握和应用各种简易设施和方法做到食品原料、半成品和成品以及炊具、餐饮具防尘、防蝇虫、防鼠、防水和防潮。

(6)其它接触食品的工具、容器、包装材料、工作台面以及货架、橱、柜也应当清洁、无毒无害。

2。生熟分开。(1)生熟食品要分开盛放。

(2)刀、砧板、容器、餐饮具等要做到生熟分开。

(3)避免交叉污染,特别注意避免手、抹布等的交叉污染。

3。烧熟煮透。(1)提倡尽量使用蒸、煮、炖等长时间加热的烹调方式。

(2)制作肉、蛋、奶、鱼或其他易腐食品时,特别要注意烧熟煮透。

(3)尽量不加工和食用冷荤类食品。

(4)不生食动物性食品。

(5)生水一定要喝烧开后再喝,不直接喝生水。

4。安全存放。(1)建议只加工简单的饭菜,即做即食,不存放,尽量不吃剩饭剩菜。

(2)必要时,剩饭菜、隔夜熟食在确定没有变质的情况下,经彻底加热后再食用。

5。材料安全。(1)喝清洁饮用水和/或达标瓶(桶)装水,不喝不清洁的水。

(2)食品原料与辅料必须新鲜、清洁,无毒无害,色、香、味正常,符合相应的卫生要求。

(3)不吃病死、毒死或死因不明的家畜、家禽、鱼虾,不自行采食不认识的野生蘑菇和其它野菜、野果,不吃严重污染、腐败变质和可疑有毒的一切食品。

6。发现食源性疾病后,应及时向市场监管、卫生健康等部门报告发生的时间、地点、人数及原因等,同时采取紧急救治措施。相关人员应立即赴现场开展流行病学调查、卫生学处理、病人救治等工作,查明原因、采取相应措施、控制事态发展。

八、灾后健康宣教核心信息

洪涝灾害发生后,为减少疾病发生,灾区群众应做到以下几点:

(一)饮用水卫生

不喝生水,只喝开水或符合卫生标准的瓶装水、桶装水;装水器具必须干净,并经常倒空清洗;对临时的饮用井水、河水、湖水、塘水等,一定要进行消毒;混浊度大、污染严重的水,必须先加明矾澄清后再消毒;饮用水消毒剂(漂精片、消毒泡腾片)必须放在避光、干燥、凉爽处存放(如用棕色瓶拧紧瓶盖)。自来水水管或水龙头如被污染,退水后应充分清洗管路,水龙头表面使用含氯消毒剂擦拭消毒。

(二)食品卫生

食物要煮熟煮透,生熟分开,餐具须清洁并消毒后使用,进食前要洗手;不吃腐败变质或被洪水浸泡过的食物;不吃淹死、病死的禽畜、水产品;不吃剩饭剩菜,不吃生冷食物;不到无食品经营许可证的摊档购买食品。

(三)环境卫生

对室内外环境进行彻底的清理,做到先清理、后消毒、再回迁。排除积水,清除污泥和垃圾杂物;打开门窗,通风换气,清洗家具,清理室内物品,必要时对房间墙壁和地面进行消毒;整修厕所,清刷卫生间,修补禽畜圈。不要随地大小便,粪便、排泄物和垃圾要排放在指定区域。

(四)病媒生物控制

在居所内安装纱门、纱窗、蚊帐等防蚊、蝇设施;推荐使用蚊香、气雾罐、苍蝇拍等家庭灭蚊蝇措施;抗洪值守人员应配备防蚊帽、穿长袖衣裤,裸露部位可喷涂驱避剂。应使用高效、安全的抗凝血杀鼠剂灭鼠;灭鼠后及时搜寻死鼠,集中深埋或焚烧;水灾鼠类死亡或迁徙时,体表寄生虫脱离或逃逸,灭鼠时,应在居民安置点喷洒杀虫剂,消灭离开鼠体的游离蚤等寄生虫,做好鼠虫并灭。蚊蝇鼠等病媒生物异常增多时需及时报告当地政府部门。

(五)手部清洁

不用手,尤其是脏手揉眼睛。各人的毛巾与脸盆应单用。如果不得不与急性出血性结膜炎(俗称红眼病)病人共用脸盆,则应让健康人先用,病人后用,用完以肥皂将脸盆洗净,并常用消毒剂浸泡消毒。

(六)预防皮肤溃烂

应保持皮肤清洁干燥,随身用毛巾等擦汗。可在皮肤皱褶部位扑些痱子粉。下水劳动时,每隔1~2小时休息一次,擦干脚,在阳光下曝晒片刻。每次劳动离水后,一定要洗净脚,穿干鞋。当发现脚部皮肤破溃并有加重趋势时,如情况许可应暂时不下水。要设法穿长统靴。有足部皮肤病的应少下水。

(七)预防血吸虫病

在血吸虫病流行区,不接触疫水是预防血吸虫病最好的方法。接触疫水前,在可能接触疫水的部位涂抹防护油膏。在防范高温中暑的前提下,可穿戴防护用品,如胶靴、胶手套、胶裤等。接触疫水后应主动去血防部门检查,发现感染应早期治疗。

(八)及时就医

如果感觉身体不适时,要及时找医生诊治。特别是发热、腹泻病人,要尽快寻求医生帮助。其次是遵听医嘱,配合传染病隔离,注意药物使用方法。

(九)心理健康 

灾后易出现急性应激反应,多数在30天内明显缓解。保持积极的心理状态和良好的生活规律,如超过一个月仍未恢复,应向精神科医生求助或到心理危机干预机构咨询。

(十)特殊人群护理

为老、弱、幼以及病人尽量营造较好的环境,减少伤残和死亡。

责任编辑:陈琰 SN225

加载中...