上海:61天,61人
澎湃新闻
61,是个神奇的数字。
6月1日,上海重回常态,而从4月1日浦西封控时算起,上海全市层面的封控管理恰好持续了61天。
在重启自由的欢呼声中,那些曾经铭刻于心的人和事,此刻,或许正从我们的脑海中渐渐淡去。
为了减缓记忆的流速,IP SHANGHAI随机梳理了61位“小人物”在这61天里和时代的落灰奋力搏斗的故事——与所有的“大事件”一样,这些微末而光辉的片段,也是城市珍贵的历史。
愿上海记得住,所有的付出,所有的爱与痛。
01。黄健才 60岁
带着骨灰回家的男人
黄建才在上海虹桥火车站外 参考资料:澎湃新闻
箱子里装的是亡妻殷桃香的骨灰,黄健才走在上海空荡荡的街头,想起32年前带着未婚妻子来上海的场景,东西买完就回家结了婚。
而现在一切都结束了——两个月前妻子从常州来上海化疗,5月6日病逝于沪。
第二天黄健才徒步7个多小时,20多公里,走到火车站,他紧紧抓着行李箱的把手一路没停,只有在碰到过桥的时候,会放慢一点脚步。
故乡有一种说法,亡灵自己过不了桥,要喊名字带着过桥。“不然她不认识路,要跑丢掉。”
02。叶鸣 108岁
03。王漫如 93岁
高龄患者和他的战友
王漫如(左)、莫韵竹(中)和叶鸣(右)在抗美援朝战场上的合影 参考资料:澎湃新闻
穿越70多年的风霜岁月,两位战友又一次取得了胜利。
5月14日,108岁的叶鸣老先生出院。这也是此次上海疫情以来出院的最高龄患者。
巧合的是,叶老先生的一位战友,正是此前广受关注的93岁新冠重症患者王漫如。年轻时,他们曾在同一家医院工作过,也同为医院派出的第一批抗美援朝医疗队队员。
当时的王漫如20岁出头,是一名儿科护士,叶鸣30多岁,是一名麻醉师。
04。周良铁 72岁
马路魔术师
周良铁表演马路魔术 参考资料:劳动观察
空荡的马路是他的舞台,葱郁的梧桐是他的观众。
年过古稀的周良铁在疫情中的复兴中路举行的个人魔术秀,成为封控中上海人优雅气质的特写。
保安、邻居、快递小哥,感受着他带来的快乐与治愈。他说上海的抗疫并不是死气沉沉的,要把市民的心火点燃。
05。 王开心 95后
病倒的“团长
王开心的朋友圈 参考资料:益美传媒
成为“团长”后,新疆姑娘王开心成了整个小区最期盼的人。
整合资源、盘活物资、联络人员、处理矛盾……王开心天天要与这些问题打交道。
东西丢了,货品损坏了,一般都是自己垫赔。她还写了一份详细的word版群公告,争取解决大家99%的疑问。
终于,为2万人送菜,管理20个群,倒赔几千块后,她病倒了。她在朋友圈写下:“放弃很容易,但是坚持一定很酷。”
06。何军
生命“摆渡人”
参考资料:澎湃新闻
疫情最艰难的时候,何军报名了转运司机,每天驾驶一两百公里接送社区重疾患者,连续多天没有好好休息,瘦了十几斤。
母亲劝他歇歇,老何只说“既然做了就要坚持到底”,带着保心丸又上路了。
4月25日,何军驶入高速公路时突发不适,凭着最后一点意识,他把车开到应急车道停下,守护了一车病人。一起工作的伙伴谁都不敢再提起他,害怕想起他的笑容,想起他说,“歇会吧,我来”。
疫情让一个自由职业者变成了生命摆渡人。
07。于夫
脱口秀演员当上外卖骑手
参考资料:上观新闻
为了写段子,注册了外卖骑手,却没想到疫情期间送了几百单药。
脱口秀演员于夫,开始只想寻找喜剧冲突的效果,却看到上海人不改原先的“分寸感”,待人接物很“适怡”。
期待他再次走上舞台,带给大家更精彩的段子。
08。刘强
方舱里的跑者
参考资料:冰点周刊
刘强做了一件不少马拉松跑者不敢想像的事——在方舱里跑出了四个马拉松的距离。
刘强把进方舱当成一种“特殊时期的特殊体验”。他跑步,听播客,侃大山,给压抑着情绪的舱友做“心理按摩”。
他跑步的走廊也是一名15岁姑娘的“琴房”。她从温州赶来上海参加音乐学院的小提琴考试,被疫情困住了。在方舱,她每天坚持练琴5小时以上。
09。漪安 89岁
10。涂小鹿 90后
上海奶奶和武汉姑娘
漪安奶奶写给涂小鹿的信 参考资料:澎湃新闻
漪安今年虚岁90,涂小鹿是一个“90后”。一个住10楼,一个住25楼。楼上楼下,五年十年没说上几句话。
直到疫情来了,志愿者小鹿敲开了独居老人漪安的家,两个人成了彼此的依靠。奶奶喜欢喝点咖啡,小鹿就为她众筹了咖啡。母亲节,小鹿给漪安送了一束风铃花;漪安给小鹿回了一封信:“拥抱你,我的姑娘”。
11。“电话亭女士” 52岁
电话亭女士和她的小狗 参考资料:中国青年报
从浦西封控开始,她牵了一只狗,走进了小区对面的红色电话亭。整一个月,她都住在里面。
小区封闭,没人能接近那个电话亭。有居民飞了一架无人机,这是和电话亭女士第一次正式打招呼,还做成视频:“电话亭的日常——邻居们关注的马路邻居。”
她告诉记者,自己是山东人,来上海20年了。常去上海图书馆,或者福州路的书城,“福州路的书城在全国都是数一数二的。”
“人活得简单才能活得自由”。她说,要慢慢感受城市的底蕴,分得清“上只角”“下只角”。
12。杨页 29岁
13。米周 33岁
在天台结婚的新人
参考资料:澎湃新闻
封控楼里新婚的食物需求是那么简单,有一点情趣就满足了。米周和杨页要结婚了,他们的新婚愿望是吃上薯片。
婚礼当天,这对楼长夫妻上午依旧穿着大白服装,组织核酸检测。下午在楼顶天台合了影,跳了舞。
晚上,全楼的人开始送上祝福和礼物。他们收到的礼物都很独特,比如自热米饭、挂耳咖啡、酒、水果、薯片和巧克力。
14。朱峰
药品互助群群主
“我们不是药神”志愿者团队整理的表格 参考资料:剥洋葱people
朱峰和一群朋友拉起了一个上海药品互助微信群,群名就叫“我们不是药神”。
白天,朱峰要到处拉资源,找关系。晚上,“我们不是药神”团队需要开会、整理、复盘、分配任务。
他戏称,自己仿佛在经营一个初创公司。志愿者们说,以前创业的时候,最怕被问到商业模式,这次没有商业模式,就是服务他人。
15。李建明
视障人士
李建明收到的大米、腊肉、鸡蛋、青菜铺满了宿舍的地板 参考资料:剥洋葱people
视障人士的生活可能成为封控时期的一个盲点,但盲人技师李建明却感受到了向他投来的注视和关心。
封控后他和几十位同事被困在狭小的宿舍里。
他们搞不定抢菜软件,面包、泡面一天天减少,4月5日后,他们只在清晨喝一碗白粥。
李建明开始求助,随后他们一天就接了近100个援助电话,收到了一堆快递。
李建明不知道是谁帮助了他,“食物已经够吃了,您把东西送给需要的人吧。”
16。别瑞 90后
母婴店店长
别瑞在店内查找货物、核对订单 参考资料:澎湃新闻
封控时期不能让婴儿断奶,母婴商店店长别瑞成了宝妈们的生命线,甚至可能是不少人唯一的“解决方案”。
从凌晨开始,别瑞便被一通通电话轰炸,一天都像在打仗。“以前希望顾客多买一点,现在希望他们少买一点”,这样,更多人才能买到。
遇到想要高价倒卖奶粉的人,他要求对方提供相应证明,具体到社区、门牌号,证明这批奶粉是他们口中的“团购”。
17。李中州
驻店药师
李中州在货架前根据订单拿药 参考资料:新京报
李中州3月底就开始睡在药店里了,店里外卖自动接单的提示语音就从没停过,5分钟能蹦出来几百个单子,他一个人只是在店里来回拿药就能走上两万多步。
他说,有时候患者电话打来却帮不上忙,也会有种无力感,患者的问题解决了,无力感也能减轻一些。
18。Echo夫妻 90后
阳台上种菜的小夫妻
echo家的阳台 参考资料:文汇教育
吃剩的白菜根、香菜根,存在瓶瓶罐罐里,装上自来水,就成了高大上的“无土栽培”。
90后Echo夫妻,就这样在阳台搭起了小菜园。
盆栽蔬菜方面,他们喜欢选种生长周期20多天的小香葱、韭菜和鸡毛菜,还有一种樱桃小萝卜只需28天就能采收,收割后在厨房调配成沙拉。
5.9平方的阳台实现了蔬菜自足,他们很有成就感。
19。李娜
便利店店长
参考资料:外滩The Bund
为了周边居民买到物资,罗森店长李娜在没有床、没有淋浴的店里独自坚守了23天,每天至少营业20小时。
有女孩一再邀请她去家里洗澡,有顾客给她送去暖宝宝,还有执法人员因为看见很多居民在囤货而多给了她一点时间才封店……
随着街道封控,李娜在贴封条的店里睡了两夜,顾客群里炸了锅,李娜被“求着”回了家。
20。Clarisse Le Guernic 26岁
志愿者
参考资料:中新网
来自法国的26岁姑娘Clarisse Le Guernic,在上海黄浦区瑞金二路街道的一个小区里当志愿者。法语、英语、中文都说得很流利的她,成了弄堂里的“翻译”,为外国居民化解一些日常交流困惑。
“慢慢我发现,我说中文比说法语更自信,我想我可能属于这里。”
21。苏然
理发师
22。刘丽洁 60岁
上海交响乐团行政人员
参考资料:澎湃新闻
理发师苏然为小区居民免费理发,一旁的刘丽洁用小提琴演奏着《孤勇者》。
两人同住一栋楼,正在各展所长。
小区一共7栋楼,每栋都有28层高。在高声伴奏带的伴奏下,一腔热血的《孤勇者》在小区回响,居民纷纷探出头,掏出手机,将这一幕记录了下来。
23。崔丽丽
上海财经大学讲席副教授
崔丽丽团队的蔬菜大米预定表格 参考资料:新民晚报
专注于电子商务与数字化创新研究的崔丽丽,组建了“疫情互助买菜”微信群,成为800个“团长”的“总团长”,成功帮助95个社区进行团购。
她每天都要开两场线上会议,白天布置工作,晚上复盘,把不合适的货源全部下架,“绝不能让团长背锅。”
24。纪荣明 71岁
原第二军医大学临床解剖学教授
纪荣明一家子为小区分猪 参考资料:侬好上海
“教书育人少人问,著作半身两袖风。一朝做得屠宰匠,猪肉几分天下知。”
小区团购到一头85公斤的整猪,71岁的解剖学教授纪荣明自告奋勇将它分成了17份。
因为家里没有磅秤,只有体重秤,所以称重的时候是儿媳站在秤上,先量个体重,然后再抱起分好的猪肉,称出总重,减去体重。儿子在一旁打下手,先用榔头敲刀背,把脊椎骨、肩胛骨等大骨头切断,然后用卷尺一寸一寸地量了猪肉的宽度。
纪荣明切肉花了一个多小时,有点累,手有点酸,腓肠肌有点疼,但是邻居们终于平分了一头整猪。
25。秦战
上海市城市规划设计院高级工程师
参考资料:上观新闻
小区核酸怎么做、垃圾怎么丢、食品怎么买、快递怎么送、急事怎么办让城市规划师秦战头痛不已。
身为社区志愿者和40栋居民楼核酸检测的“总调度”,秦战运用规划知识,考量如何在每项具体工作中阻断病毒传播风险。
每一次集中核酸检测前后,他都会根据当下小区“阳性楼”的实际情况,优化新一轮采样的方案。秦战感叹:“搞城市规划的我,现在要规划小区5000人的核酸路线,还真不容易。”
26。李光辉
网购平台司机
李光辉与大爷相遇的旧工厂 参考资料:极昼工作室
保供司机李光辉在上海漂泊了两三个月,唯一的居所是他的小货车。
在泊车的废旧工厂,他与一位七旬门卫大爷打上了交道。同处孤岛,他们交换热水和食物,有时还会拉拉家常,保持着紧密的联结。在不见面的日子里,两人通话问候,互成寄托。
27。冯云
云南省地方病防治所病毒科科长
28。小慧
冯云女儿
6岁的小慧在家门前种了一颗“平安树” 参考资料:文汇教育
4月初, 从昆明启程驰援上海,是冯云的第七次“逆行”。2020年底至今,她鲜有机会与家人团聚,一家人常常通过网络“云端聚会”。
冯云生日那天,6岁的女儿小慧在家门前种了一颗“平安树”,祝“爸爸妈妈早日打败病毒‘大怪兽’,平安回家”。
29。杨冬平
30。陈小虎
公厕保洁员
一客一洁一消杀”,是他们生活的主旋律 参考资料:上海静安
疫情下的中华新路,唯一繁忙的场所是一间公共厕所,这是保洁员杨冬平、陈小虎昼夜“驻守”两个月的地方。
白天守着公厕,晚上睡在公厕楼上的道班房,“一客一洁一消杀”,是他们生活的主旋律。他们为忙碌的外卖小哥、核酸采样医护人员和疫情防控志愿者撑起一间暖心的“便利之所”。
杨冬平和陈小虎说,只要公厕开着,他们就会继续守好这个“阵地”。
31。阿森 19岁
外卖骑手
阿森(左三)与群里的骑手们 参考资料:每日人物
19岁外卖骑手阿森开始免费送离沪的人“回家”,把他们送往火车站。最长的一次,他骑了70公里。
他聚集了50多位愿意免费接送人们的骑手,拉起一个微信群。
一路上,阿森看到很多人拖着箱子往虹桥赶,有人四个轮子都拖坏了还在拖。
阿森收到了无数水、香烟和面包,乘客们说,是他守护了他们在上海最后的温暖。在上海度过这三个月,阿森说,除了年龄,他好像哪里都变了。
32。孙时奇 00后
保育员
孙时奇照顾动物宝宝 参考资料:中国青年报
封控初期,孙时奇实在放不下出生不到1周的非洲狮宝宝,主动请缨返回工作岗位,选择与动物宝宝们共度这段特殊的日子。
她还开了直播带着千万网友“云养娃”,看着软萌的小动物成长,许多人焦虑的情绪得以缓解。她期待上海野生动物园早日重新开园,一直“云养娃”的粉丝们可以亲自来看看喜欢的小动物。
33。佳英(化名) 95后
江苏援沪医疗队护士
佳英在方舱工作中 参考资料:央视新闻
她是南京医科大学第二附属医院的护士,也是此次江苏援沪医疗队的一员。
4月1日至4月15日,佳英每天都给父母打电话,告诉自己在南京工作的情况。为了增加“可信度”,她还提前查询南京的天气预报。
佳英的父母,每次通话都会告诉她,一切都好,不要担心。但其实二人已感染新冠,就隔离在女儿支援的上海浦东临港方舱医院。
34。陈龙
“明星志愿者”
参考资料:IP SHANGHAI
作为小区志愿者,他说:平时大家关起门,隔壁邻居都不一定知道是谁。但现在,邻里之间都有一份默契,就像小时候在弄堂里一样。
他是上海封控以来较早被发现的加入志愿者行列的“明星”之一,他是演员陈龙。
35。张芝华
演员
张芝华做志愿者时先生为她画的像 参考资料:新民周刊
张芝华是《爱情神话》里的上海姆妈,是《心居》里的苏望娣,是多部戏里令人印象深刻的配角。小区封控之后,她发现邻里间无接触式的物资互助“像演谍战戏”。
除了做志愿者,她足不出户,但有一次破例了。
“家里的狗年纪大,得过心脏病,平时必须吃药,那种药有利尿的作用,吃了就要撒尿。”
她把家里地上铺满了尿不湿,但狗狗太乖了,一直憋着,硬憋了16个小时。
“妈妈养了十几年的狗,不能死在我手里呀”,于是,一个月黑风高的夜里,她戴上帽子和手套,把狗抱到外面,看它撒完尿,又赶紧抱回了家。
丈夫看到说:“张芝华,你这是在犯罪,要抓去的……”
36。刘文辉 (化名)
上海某精神卫生中心医生
参考资料:澎湃新闻
4月1日起,刘文辉所在的上海某精神卫生中心进入“封闭管理”,大部分医护都住在医院,睡沙发、打地铺,或者睡走廊。
精神科病房里的90个病人,不少是60岁以上的老人,大多患有精神分裂症,长期住院,最久的住了四五十年。
4月中旬,病房实行“气泡”式管理,所有人都非常听话,戴好口罩,“像小朋友一样配合,不跨过门口那条线。”
病房里,有个很会画画的老爷爷。每次刘文辉去查房,老爷爷都拉着要把画册送给他。
一些病人还会给医生写信。“虽然从精神科的角度来说,写信是疾病的表现,说明他的症状还没完全好,但信里那些话,真的很暖心。”
37。孙武 22岁
热恋中的沪漂小伙
孙武的帐篷和自行车 参考资料:谷雨实验室-腾讯新闻
为照顾女友,孙武辞去了志愿者工作,到医院陪护。等到恋人出院,顺利回家,他却无家可归,骑着自行车在街头流浪了七天。
他睡过草丛,睡过商场过道,睡过停放电动车的车棚。某一个醒来的早晨,他甚至感到有人在往帐篷顶喷消毒液。直到5月14日凌晨,他住进了为流浪人士准备的安置点。
这期间,他每天都去见女友,他们隔着院墙一起吃饭,风雨无阻。
“你一直给我做饭,只有你一个人管我。”他对女友说。
“之前住院,也只有你一个人管我。”女友回答说。
38。丁硕徵
厚天应急救援总队副总队长
厚天救援队在社区消杀 参考资料:澎湃新闻
丁硕徵时常会感到挫败,这个小区明明刚消杀过,第二天又出现病例了。
消杀的药箱灌满消毒水,有三四十斤,相当于部队里单兵装备的重量。消杀队员要背着它,弯腰作鞠躬状,作业全程。防护服和N95口罩不透气,整个人很快就会湿透,消杀结束,脱下防护服的第一件事就是,大口大口呼吸新鲜空气。
丁硕徵所在的组织是上海唯一的民营市级社会化应急救援队伍,3月11日起,他就带着队员在地铁站、超市、公司、小区做消杀。
在老旧社区消杀时,他遇到一位老人,牙掉了,耳朵又聋,说的本地话也难听懂。
“我能做的就是耐心听他讲话,把听懂的反馈给居委会,看他口罩都没了,给他一包口罩。”
4月12日下午2时,队友曹进胜在执行消杀和防疫物资搬运任务时突然倒地不起,没能救过来。
丁硕徵和众人商议,只能通过微信公众号发布讣告,纪念亡者——他们保障了队员零感染,却没能防住他们倒在一线。
39。鲁阳阳 95后
保供司机
参考资料:最人物
4月9日凌晨四点,睡梦中的鲁阳阳接到一通电话,“有批奶粉的货要立刻送到上海去。”
凌晨五点半,他驱车60公里带着两千多箱奶粉,从苏州进入上海青浦区。
接着,经过五道关口,车子进入了物流仓库所在的松江区。
货到了,卸车却没能如期完成——疫情期间,仓储人员到岗困难。
为了上海宝宝的口粮,初为人父的他留在了上海过夜,在车里和衣而眠。
40。张昕
宠物医生
张昕和同事在工作 参考资料:澎湃新闻
有次从噩梦中醒来,张昕一阵恍惚,梦见自己感染了,有人来医院打狗。
他是一家宠物医院的院长,因为放不下30多只需要照料的住院动物,和三个同事住进了医院。
三月底,一位猫主人来电,家里出现了阳性病例,害怕自己会被带走隔离,小猫刚刚从猫传染性腹膜炎康复,受不住消杀,通过朋友的介绍,联系到张昕。“她已经非常崩溃,连续打了十几个电话,每个电话都在哭。”
最开始,居委会态度强硬,不让送猫出去。协商了两天,才同意医院去接猫。
封控后,医院的车子不能出去了。有天半夜一点多,一位狗主人来电,叫闪送到医院拿了一个大航空箱,再送过来一只挺大的柴犬。
随着封控时间延长,药物和氧气渐渐短缺。时常还有宠物主打来电话,希望买药,或想把宠物寄养在医院。
张昕感到特别内疚,“毕竟只是一家宠物医院,主要以治疗患病的动物为主,已经饱和,没有余力养更多了。”
41。卢小波
42。郑计
外地人和上海人
卢小波一家与郑计的合影,右一为郑计 参考资料:澎湃新闻
4月27日,署名“卢小波”的作者在澎湃新闻发表《寻找上海人郑计》一文,感动了无数上海市民。
文中,卢小波这样写道:
1973年夏天,爸妈带我去上海求医,就住在郑计家。对我爸妈来说,他代表着一个值得感激的上海。
分别之后,我爸与郑计还保持着书信往来。后来,我们连着搬了几次家,把地址给弄丢了。就这样,郑计遗憾地消失在时间与人海之中。
爸爸今年93岁了,眼底黄斑变性,听力丧失大半,还换了人工关节。这个状况,让他更易陷于往事之中。一提到上海,总是满脸感激:还是应该找到郑计啊,再说一声谢谢。
这段时间,一直关注上海的疫情,愿郑计一家,一切都安好。如果我们能隔着遥远的岁月,亲口对郑计说一声谢谢,那该有多高兴啊。
43。张琇文
上海长航医院肿瘤医生
疫情期间,张琇文查看病人情况 参考资料:澎湃新闻
张琇文与另一名医生,10个护士,7个护工和20多位住院的中晚期病人,共同经历了他们的封控时期。
张琇文记得,一个生命进入倒计时的老人,与前来探望的妻子紧紧拥抱在一起。
老人只有一侧耳朵略有听力,肺部和食道的肿瘤让他呼吸和吞咽都变得十分困难。因为疫情,他和几十年没有分开过的妻子分开了。
见不到家人,他焦虑,不吃不喝,甚至有自残倾向。经过各方努力,妻子得以入院,穿着防护服来到了病床前。
“我看着他们坐在一起,没说什么话,就是流着眼泪,紧紧地抱在一起。”
那是老人生命的最后一周,那一周老人一直很安详。
张琇文见过太多的生死别离。而疫情之下,一切都更为强烈:病人比任何时候都更依恋亲情,对医生也更加依赖。
44。小施
“教科书式”的家庭防护者
参考资料:上观新闻
丈夫发生喉咙不舒服的轻微异常,她马上让丈夫戴上N95口罩,单独住一间房,与家人保持距离,家人也全时段戴上口罩,除了吃饭和洗漱,即使是睡觉时也不摘下。
第二天,小施开始想办法采购连花清瘟胶囊、西瓜霜含片、泡腾片、酒精片等。一方面帮助丈夫缓解症状,一方面提高家人的免疫力。
丈夫抗原自测异常后,家里的防范措施随之升级:一日三餐全送到门口,送餐后必须更换口罩;用完厕所,自行对卫生间进行喷洒消毒并快速回屋,半小时内其他家人不能使用;家庭内所有空间每天都要进行消毒……
在小施“教科书式”的家庭防护下,直到丈夫核酸转阴从方舱再回到家中,包括宝宝在内的所有家人,抗原与核酸检测一直正常。
45。王燕
在方舱里上课的老师
王燕写下的方舱建模案例 参考资料:原点original
4月10日,徐汇区向阳小学数学教师王燕,被转运至青浦区国展中心方舱。
一周的隔离生活中,她在不到一米宽的床铺上抱着电脑,为孩子们远程上课。
她还绕着数万平方米的场馆走了三四遍,用步幅丈量面积,试图从生活中寻找灵感,为学生们编写案例。
方舱人很多,喧闹声不断,她尽可能大声说话,用耳朵贴紧电脑的传声孔,来捕捉学生的回答。
上午给学生布置任务,中午给学生讲评,其他时间修改作业、备课。因为方舱内网络不稳定,朋友立即给她手机充了500元话费。
一周后的4月17日,王燕拿到了出院证明,激动地晒在朋友圈,学生、家长和同事才知道她一直在方舱。
46。林明杰
葱摄影展发起人
葱摄影展征稿启事 参考资料:澎湃新闻
“有葱真富贵,无病即神仙”。封控的日子里,一把小葱成了稀罕物,也成为人们自嘲、自娱的创作物。
有些郁闷的林明杰,突发奇想,在朋友圈发了一个“葱荣岁月·云摄影展”的征稿启事,成就了一颗葱的高光时刻。
林明杰说:此时此刻,我要策个正经展,一定不如策个不正经展响应的人踊跃。谁不想有件快乐的事情可以一起换个心情?
果然,“男人们首次如此痴情地去拍一株不会对他抛媚眼的植物。而美女们给别的东西拍照的激情也短暂地但历史性地超过了自拍。”
葱花美,葱花香。这两个月,上海人真实感受到了小葱为生活带来的美好。
47。周馨
窗口摄影师
参考资料:极昼工作室
窗前张望的人多了,就互为了风景。
隔离在静安某小区的拍摄工作者周馨,住在27楼,具有极佳的摄影地理优势。
她的作品里,有一对临楼的夫妻:男人是老外,女人是中国人,他们把桌椅放在阳台,常出来晒太阳、喝茶。
周馨把照片发到网上后,这对夫妻的朋友认出了他们,而这个朋友又正好是周馨朋友的朋友。
再后来,这对夫妻在阳台拍的作品也传了过来,周馨从中找到了自家的照片。
48。“瓶子菜园顾问”
一眼望去,菜园里几百个瓶子都种着蔬菜 参考资料:澎湃新闻
宝山区杨行镇海尚明城小区居委会院子里的“瓶子菜园”,原本是2019年小区推行垃圾分类的成果。那时,废旧轮胎、饮水桶统统被捡来种菜。
这两个月,“瓶子菜园”立了大功:茄子、辣椒、黄瓜、丝瓜、番茄、洋葱、生菜、莴笋,都生长正当时。长到能采摘时,志愿者就会送去给独居、高龄老人吃,一茬摘完,再去种一茬。
封控后,菜园的松土、种苗、施肥、浇水、除草……都交给了专人来做。
这人,正是横沙岛种菜经验丰富的农人,被小区居民尊称为“菜园顾问”。他会把自家种好的秧苗拿到“瓶子菜园”来,再对居民志愿者进行种植指导。
49。CATI2、P.J、Keyso寿君超
说唱歌手
参考资料:澎湃新闻
《先抢菜,再做核酸》,这首沪语rap一度“传疯了”。
三位上海说唱歌手本着“闲着也是闲着”的创作心态,唱响了沪上居民封控生活的主旋律。
有评论说:三位说唱歌手塑造出的艺术人格,就是从小到大常见款的上海男同学形象——路道粗、浪头大、有点不羁、脑筋活络、舌灿莲花。
“男同学A段登场时还带牢骚,最近伙食老是玉米过咸鸡,蔬菜水果不知道够不够。一天过去,循环重启。B段把春天识别野菜和奢侈品店的段子一起抛出,大家会心一笑。刚好在歌曲一半的地方,段子手正正衣襟,露出刻在骨子里的城市底色。”
50。金秋燕 00后
上海对外经贸大学学生
金秋燕(图左)在给每一份团购商品标注房号 参考资料:中青在线
凭借在金融管理学院的背景,大三学生金秋燕很快成为小区“团长”中的“旅长”。
仅团购信息统计模式,她就前后改进了三次。引来周边很多小区的“团长”学习。
金秋燕所在的小区一共有700多户家庭,每个团购群几乎都有约200户参与。在不断改良团购模式的同时,她招募并培训了12名“团长”,一手组建了小区的“团长”团队。
51。武林帕克
城市探索爱好者
“上海ShangHigh”与Urban Network Office织城网络合作 的“放映马拉松”活动海报 参考资料:澎湃新闻
不能出门的日子里,上海的城市探索爱好者们也并没闲着。
“上海ShangHigh”公众号的创建者武林帕克,就着手安排了不少线上放映活动。让观众了解不同时期由不同创作视角记录下的上海及中国社会、文化、生活等方面的变迁。
在连续的“放映马拉松”之后,他又设计了一场“放映+云漫步”的 “MAP WALK”, 即纪录片放映结合百度全景地图线上行走。
“利用百度地图全景模式,以及其中的‘时光机’功能,可以看到2013、2015、2017、2019年的街景风貌,也算一种穿越看历史”,他说。
52。杨耀森 95后
快递小哥
参考资料:澎湃新闻
跑腿、采买、赠送物资……疫情以来,杨耀森自费给封闭在家的同事和附近居民采购,花费近五万元。
最累的时候,他一日送物资到138户人家。
他觉得比上班时有劲,“因为送过去之后看到的都是别人的笑脸。”
53。鲁珏 25岁
抗疫志愿者
鲁珏(右一)在社区做抗疫志愿者 参考资料:新民晚报
鲁珏微信名叫“小黄豆”,在欧阳街道模范新村居委当志愿者,她有一项专属任务——照顾小区500余户中被确诊为阳性的高龄爷爷奶奶。
因小区疫情严重,居委工作人员全部中招,鲁珏和另外几名志愿者挑起了居委会工作大梁。此时,小区封控楼中有不少阳性高龄、独居老人,生活起居都成了问题。
鲁珏几乎都没有多考虑,她就主动接下了任务:组织楼道消杀、送快递、协助医生上门测核酸、统计配药……就这样,活泼的“小黄豆”蹦到了阳性老人中间。
54。国玮 95后
创业青年
志愿者接待新病人,右二为国玮 参考资料:外滩The Bund
内蒙古人国玮,大学毕业后来到上海创业。确诊之前,就是小区里的志愿者。4月9日确诊后,他被带到方舱隔离,再次报名成为志愿者。
他每天要为患者送几千份盒饭,自己最后一个吃;他还要引导新患者,协助流调,安抚情绪不佳的患者,经常忙到凌晨。
“我不觉得当志愿者是件多了不起的事,做这些事是应该做的。”
55。袁佳非
在校退伍学生
袁佳非穿着大白服做志愿者 参考资料:静安区融媒体中心
在上海行健职业学院,袁佳非与多名退伍学生组成退伍大学生抗疫分队。回到静安的居民区后,他又第一时间到社区报到,化身“大白”。
一位孕妇需要从医院回家,但120无法及时赶到,是他向居委会申请通行证主动把孕妇安全送回家;居民抗原检测异常,是他协助医生上门做核酸检测;他还背起几十斤重的喷雾器,对阳性病例居住的楼栋消杀……
56。霍胜云 43岁
便利店店员
参考资料:澎湃新闻
在长宁区福泉路403号,一家封控期间24小时营业的便利店里,霍胜云和店员们临时承担了给大白做早餐的任务。
最多的一次,只有四个人的便利店,凑出了1000份医护早餐。
从4月1日浦西封控时起,她的手机就差点打爆了——方圆四公里,这是唯一一家营业的全家便利店。
一位两天没吃饭的姑娘,在电话里发出“快要晕倒”的求救;到处买不到奶粉的妈妈,在她店里买到了替代的婴儿水;还有每天靠她送盒饭的独居老人。
霍胜云有时忙到腰痛复发,但她依然感到庆幸,因为在路上跑的,都是“一线”的人:医护、警察、运输司机……他们跑了好远的路,才看到一盏亮着灯的小店,很多人进来就说,“终于找到吃的了,太好了!”
57。武银屏 70岁
方舱老人
转运当天,居民为武阿姨拍摄了这样一张照片,祝福她早日康复 参考资料:新闻坊
4月26日,一段“70岁老人的方舱声音”刷屏。
这段5分钟的录音全程沪语,语调温和从容,率直乐观。
说话的阿姨叫武银屏,浦东沪东新村街道某小区居委会第二党支部书记。
作为小区第一批志愿者,她在不慎感染后,瞒着家人去了方舱。
为了避免穿帮,和孩子视频时,还赶紧把口罩往下拉。
网友给这段录音留言:上海老人是最讲究优雅和体面的,其实这就是我们真正的上海老人,能自己克服的绝不麻烦他人,哪怕是自己的儿女。
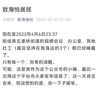
58。马胜烨
黄浦区五里桥街道海悦居民区党支部书记
参考资料:中国青年报
马胜烨完全没想到,自己发在社区公号上的辞职文,引发了一次巨大的“海啸”。
在这篇著名的《致海悦居民》中,“奔六”的他,一一回应了封控以来居民们关心、质疑的问题,把居民区书记的“苦”一股脑儿倒了出来。
压垮他的最后一根稻草,是在连续多日满负荷工作仍得不到理解,甚至被人踢出了微信群。于是,体力和情绪都濒临崩溃的他,一字一字敲下了辞职信。
4月7日凌晨,文章发出,迅即“10万+”,网络疯转。
马胜烨一度觉得自己完了,“给街道惹了大麻烦。”
不料,一大早,街道党工委书记就赶到居民区,一句话没说,先紧紧抱住他,要他顶住。
当天,200多居民在公众号上给马书记留了言,满屏都是对他的挽留。
即使在气头上,马胜烨也没让工作受到影响。冷静过后,他坚持了下来。
59。@拉宏桑 00后
UP主楼长
参考资料:拉宏桑/IP SHANGHAI
00后百万粉丝UP主@拉宏桑,“意外”当上了楼长。她将自己的楼长经历拍成视频发到B站获得了上千万的播放量。
视频中一个细节十分有趣,楼长拉宏桑一度对自己“年轻人”的身份不够自信,想换个更成熟稳重的微信头像融入社区。但是,在楼道群里被群友扒出自己UP主的身份后,她打消了这个念头,大大方方地以“真面目”示人。
曾经“被呵护的一代”,开始扎根社区、扎根生活。
60。华融琦
对外经贸大学学生
“上海医疗紧急救助”共享文档 参考资料:澎湃新闻
一份由大学生创建的“上海医疗紧急救助”共享文档曾悄然流传。对外经济贸易大学大三学生华融琦最先产生了创建文档的想法。
此后一群年轻的志愿者加入,通过校内媒体等各种渠道扩散,为需要求助的上海老人提供帮助。
一头是云端之上素昧平生的青年学生,一头是封控在家求医问诊的上海老人。也许,被帮助的老人直到拿到药,也搞不明白共享文档是什么,也不清楚到底是谁在帮他们“打怪升级”。
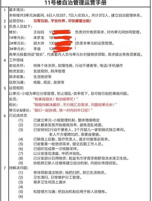
61。王灿钰
方舱自治实践者
崔丽丽团队的蔬菜大米预定表格 参考资料:极昼工作室
来到方舱的第一个晚上,眼前混乱的景象,就让身为创业公司高管的王灿钰无法忍受。
所有人都要自己抢床位,不少人慌张无措,床位没有遮挡,完全不存在隐私;除了床和被子是铺好的,其他生活用品都没有;卫生间全是蹲便,老人反映蹲不下去;四千左右的患者,工作人员不到200名……
王灿钰决定自己来。不久,他就找到了另外三位志愿者。四人一起按楼内布局,建立了一套“楼长—单元长—层长”的三级自治管理体系。
一份《11号楼自治管理运营手册》的文件就此出炉,一个起初有些乱的方舱最终通过自治变成了“临时的宾馆”。
责任编辑:朱学森 SN240