新浪新闻 国内

两协会提出“演员片酬不得用现金支付”,律师解读:不易偷税漏税

新京报

关注
听新闻

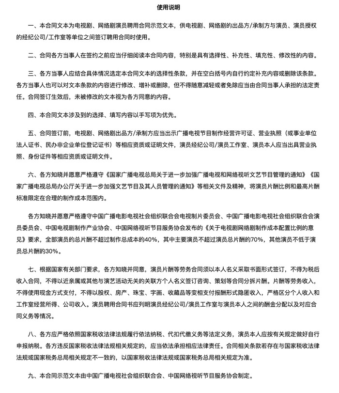
新京报讯(记者张赫)5月7日,中国广播电视社会组织联合会、中国网络视听节目服务协会发布《演员聘用合同示范文本(试行)》。使用说明中提到,演员片酬等劳务收入,不得使用现金方式支付,不得以股权、房产、珠宝、字画、收藏品等变相支付报酬形式隐匿收入,严格区分个人收入和工作室经营所得、公司收入。对此,新京报记者采访了中闻律师事务所律师赵虎。赵虎表示,该合同示范文本的相关条款,主要是为了更严格地规范税收缴纳行为。例如,非现金支付片酬的方式更利于相关部门监管,不容易发生偷税漏税。“甲方无论转账给个人还是给公司,都涉及其公司如何做账、平账的问题,都需要正规的合同发票等材料,并完成相应的税收申报才能完成。”

而对于《演员聘用合同示范文本(试行)》是否具有法律约束力?出品公司和演员方是否必须要遵守?赵虎表示,该示范文本对两协会会员具有一定的约束力,但并不属于法律规定,没有法律上的强制性。因此实际操作中,会员如果不按照该范本拟定合同,最终合同文本只要符合法律规定,也是有效的。“只是,协会可以根据协会规定(如果有的话),对会员进行相应处罚。所以这种合同范本还是能起到很好的示范作用。”赵虎表示。

根据中国广播电视社会组织联合会官方网站“会员风采”栏目,该协会演员会员包括姚晨、朱亚文、张一山、马伊琍、蒋欣等。制片类会员包括(身份以该官网页面为准)柠萌影业董事长苏晓,正午阳光董事长侯鸿亮,爱奇艺创始人、首席执行官龚宇等。

根据中国网络视听节目服务协会官网“会员单位”栏目,该协会会员单位包括深圳市腾讯计算机系统有限公司、北京爱奇艺科技有限公司、优酷信息技术(北京)有限公司、北京字节跳动科技有限公司等。

责任编辑:陈琰 SN225

加载中...