新浪新闻 国内

疫情防控失职失责 广西钦州多名责任人被处理

环球网

关注
听新闻

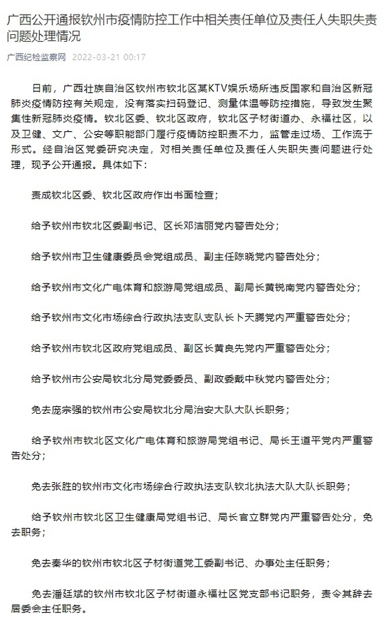
广西公开通报钦州市疫情防控工作中相关责任单位及责任人失职失责问题处理情况

日前,广西壮族自治区钦州市钦北区某KTV娱乐场所违反国家和自治区新冠肺炎疫情防控有关规定,没有落实扫码登记、测量体温等防控措施,导致发生聚集性新冠肺炎疫情。钦北区委、钦北区政府,钦北区子材街道办、永福社区,以及卫健、文广、公安等职能部门履行疫情防控职责不力,监管走过场、工作流于形式。经自治区党委研究决定,对相关责任单位及责任人失职失责问题进行处理,现予公开通报。具体如下:

责成钦北区委、钦北区政府作出书面检查;

给予钦州市钦北区委副书记、区长邓洁丽党内警告处分;

给予钦州市卫生健康委员会党组成员、副主任陈晓党内警告处分;

给予钦州市文化广电体育和旅游局党组成员、副局长黄锐南党内警告处分;

给予钦州市文化市场综合行政执法支队支队长卜天腾党内严重警告处分;

给予钦州市钦北区政府党组成员、副区长黄良先党内严重警告处分;

给予钦州市公安局钦北分局党委委员、副政委戴中秋党内警告处分;

免去庞宗强的钦州市公安局钦北分局治安大队大队长职务;

给予钦州市钦北区文化广电体育和旅游局党组书记、局长王道平党内严重警告处分;

免去张胜的钦州市文化市场综合行政执法支队钦北执法大队大队长职务;

给予钦州市钦北区卫生健康局党组书记、局长官立群党内严重警告处分,免去职务;

免去秦华的钦州市钦北区子材街道党工委副书记、办事处主任职务;

免去潘廷斌的钦州市钦北区子材街道永福社区党支部书记职务,责令其辞去居委会主任职务。

微信公众号截图

来源:广西纪检监察网

责任编辑:陈琰 SN225

加载中...