新浪新闻 国内

年薪50万起!@海外优青,这封来自河海大学的邀请函请接收!

河海大学

关注

来源:河海大学

项目简介

为进一步完善科学基金人才资助体系,充分发挥科学基金引进和培养人才的功能,吸引海外优秀青年人才回国(来华)工作,国家自然科学基金委员会(以下简称自然科学基金委)2022年继续设立国家自然科学基金优秀青年科学基金项目(海外)。

优秀青年科学基金项目(海外)旨在吸引和鼓励在自然科学、工程技术等方面已取得较好成绩的海外优秀青年学者(含非华裔外籍人才)回国(来华)工作,自主选择研究方向开展创新性研究,促进青年科学技术人才的快速成长,培养一批有望进入世界科技前沿的优秀学术骨干,为科技强国建设贡献力量。

申请条件

1. 优秀青年科学基金项目(海外)的申请人应当具备以下条件:

(1)遵守中华人民共和国法律法规,具有良好的科学道德,自觉践行新时代科学家精神;

(2)出生日期在1982年1月1日(含)以后;

(3)具有博士学位;

(4)研究方向主要为自然科学、工程技术等;

(5)在2022年4月15日前,一般应在海外高校、科研机构、企业研发机构获得正式教学或者科研职位,且具有连续36个月以上工作经历;在海外取得博士学位且业绩特别突出的,可适当放宽工作年限要求;

(6)取得同行专家认可的科研或技术等成果,且具有成为该领域学术带头人或杰出人才的发展潜力;

(7)申请人尚未全职回国(来华)工作,或者2021年1月1日以后回国(来华)工作。获资助通知后须辞去海外工作或在海外无工作,全职回国(来华)工作不少于3年。

2. 限项要求:执行中央有关部门关于国家科技人才计划统筹衔接的要求。同层次国家科技人才计划支持期内只能承担一项,不能逆层次申请。

支持方式

(一)国家资助

国家自然科学基金委提供科研经费100-300万元,资助期限3年。

(二)学校支持

学校为入选者提供以下待遇条件:

1. 岗位聘任:授予教授职称、博导资格,事业编制。提名推荐入选河海大学“大禹学者计划”。

2. 薪酬待遇:年薪50万元起;学校按照规定为受聘人才办理社会保险、公积金等。

3. 住房:符合国家和学校政策的,可提供最高300万元购房补贴(不含地方政府配套);在未购房情况下,可申请人才周转房。

4. 科研经费:提供200万元科研资助经费。

5. 团队建设:支持组建创新团队,优先招聘青年教师、博士后及专职科研人员,全校实验平台开放共享。

6. 工作生活条件:

(1)提供充足的科研、办公条件。

(2)协助解决家属工作及子女入学问题(学龄前儿童可就读河海大学幼儿园)。

7. 其他:

(1)支持受聘人才“以才引才”,团队引进高层次人才编制不受限制,且同等享受学校相应的人才待遇。

(2)优先推荐申报有关国家级和省部级人才计划。

申报材料

1. 请将个人简历发送各教学科研单位联系人,并抄送至学校人才办公室邮箱:rscrcb@hhu.edu.cn,邮件主题请标注为“海外优青申报”。

2. 根据有关工作安排,有申报意向人员请与各教学科研单位联系人联系,并进行网上申报,所有申报材料需通过所在学院汇总后报学校审核。

系统填报

1.符合条件的申请人,可按照项目指南要求,与依托单位签订工作合同或者意向性协议,在线填写《国家自然科学基金优秀青年科学基金项目(海外)申请书》(以下简称申请书)。申请人对所提交申请材料的真实性负责。

2. 申请人应当按照申请书填报说明和撰写提纲的要求用简体中文或英文在线填写申请书,并上传附件等材料。

3. 优秀青年科学基金项目(海外)实行无纸化申请方式,申请人在线提交电子申请书及附件、公正性承诺书等材料至学校,由学校审核后在线提交自然科学基金委。

4.学校接收相关电子申请书及附件材料截止日期:2022年4月8日

5.项目申请信息系统链接:https://isisn.nsfc.gov.cn/

6.项目指南链接:

https://www.nsfc.gov.cn/publish/portal0/tab434/info83268.htm

联系方式

1.河海大学人事处、人才办(人才政策咨询)

联系人:徐老师、陈老师

联系电话:+86-25-83786500

电子邮箱:rscrcb@hhu.edu.cn

2.河海大学科技处(项目申报咨询)

联系人:方老师

联系电话:+86-25-83786304

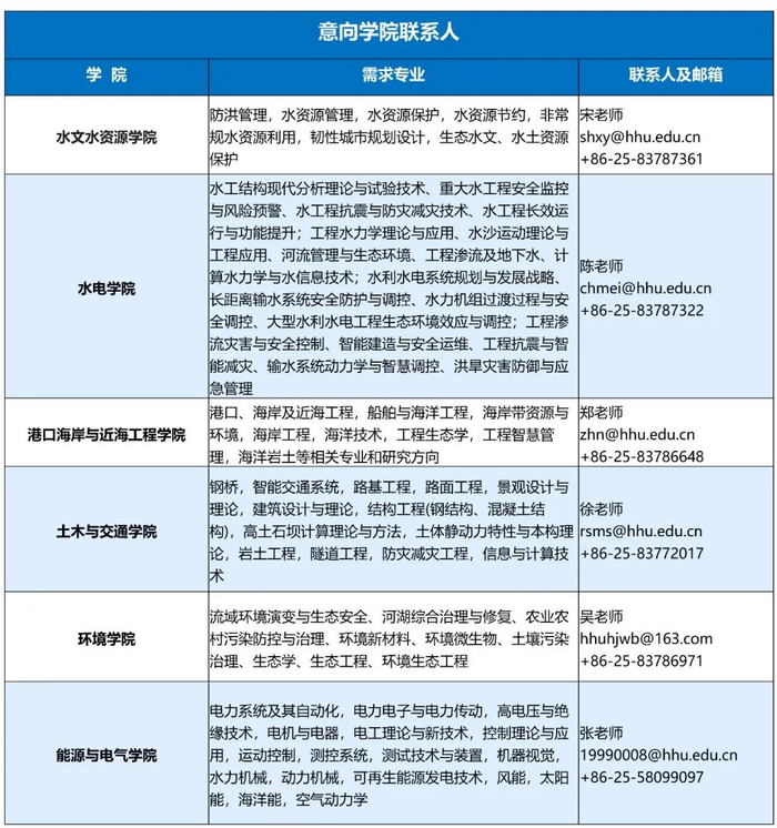
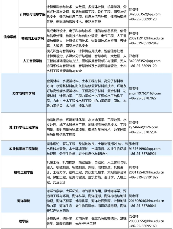
3.各教学科研单位联系方式

学校简介

河海大学是一所拥有百余年办学历史,以水利为特色,工科为主,多学科协调发展的教育部直属全国重点大学,是实施国家“211工程”重点建设、国家优势学科创新平台建设、“双一流”建设以及教育部批准设立研究生院的高校。学校在南京市、常州市设有西康路校区、江宁校区和常州校区。

学校设有水文水资源学院、水利水电学院、港口海岸与近海工程学院、土木与交通学院、环境学院、能源与电气学院、信息学部、力学与材料学院、地球科学与工程学院、农业科学与工程学院、机电工程学院、海洋学院、理学院、商学院、公共管理学院、法学院、马克思主义学院、外国语学院、体育系、河海里尔学院(中外合作办学机构)等专业院系和大禹学院(拔尖人才培养学院)、远程与继续教育学院、国际教育学院。

学校现有教职工3535名,具有高级职称的教师1540名,博士生导师596名;现有院士5人(其中外籍院士2人),国家重大人才工程49人次,国家重大人才工程青年项目32人次,国家级教学名师6名,全国高校黄大年式教师团队2支,国家、省部级教学、科研团队38支,省部级各类人才培养计划500余人次。

学校是国家首批授权授予学士、硕士和博士学位的高校之一。水利工程、环境科学与工程2个学科入围一流学科建设名单。工程学、环境/生态学、计算机科学、材料科学、地球科学、农业科学、化学、社会科学总论、数学等9个学科进入ESI世界排名前1%,其中工程学进入世界排名前1‰。在全国第四轮学科评估中,水利工程学科以优异成绩获评A+;土木工程、环境科学与工程2个学科位列A-,跻身全国前10%;马克思主义理论、管理科学与工程、工商管理3个学科获评B+,位列全国前20%。

学校拥有水文水资源与水利工程科学国家重点实验室和水资源高效利用与工程安全国家工程研究中心,7个省部级重点实验室,18个省部级工程研究中心(工程技术研究中心),1个省部共建协同创新中心和4个江苏省高校协同创新中心。

河海大学热忱欢迎和期待海内外优秀青年学者投身祖国教育科研事业,为建造国之重器、培养国之栋梁贡献力量。河海也将致力于为每一位加盟学者提供良好的学术环境和展现才华的舞台,期待大家与学校携手前行、共谱华章!

加载中...