孕妇是否要打新冠疫苗?大型研究:孕妇重症98%发生在未接种者中
原标题:孕妇是否要打新冠疫苗?大型研究:孕妇重症98%发生在未接种者中
新冠疫苗问世后,孕妇群体的“疫苗犹豫”一直是全球性的问题。担忧的背后有多重因素,其中关键的一点是,尽管人们普遍认识到新冠病毒感染后的危险性,但此前的新冠疫苗上市前的临床试验都未将孕妇群体纳入其中。
安全性顾虑如何解除?一方面,各疫苗生产商后续在陆续评估疫苗在孕妇群体中的表现;另一方面,越来越多的研究分析也在从不接种疫苗产生的严重后果角度给出证据。
北京时间1月14日凌晨,国际学术期刊《自然-医学》(Nature Medicine)在线发表了一项由英国爱丁堡大学厄舍研究所、苏格兰公共卫生局(PHS)、牛津大学等团队的研究人员联合完成的研究,题为《苏格兰孕妇的SARS-CoV-2感染和COVID-19疫苗接种率》(SARS-CoV-2 infection and COVID-19 vaccination rates in pregnant women in Scotland)。
这项研究发现,在确诊新冠肺炎(COVID-19)后28天内分娩的女性中,延长围产期死亡率为每1000例分娩中22.6例((95% 置信区间12.9-38.5),而苏格兰在整个大流行背景下该死亡率的基准数为每1000例分娩中5.6例(95% 置信区间5.1-6.2)。研究结果还显示,妊娠期已知与新冠相关的严重并发症,包括重症入院和围产期死亡,在确诊时未接种疫苗的孕妇中的发生率明显高于已接种疫苗的孕妇。
研究团队在论文中写道,我们的研究结果强调,需要继续努力,增加孕妇接种疫苗的人数,特别是在较年轻和较贫困的人群中。“解决孕妇疫苗接种率低的问题是保护妇女和婴儿健康的当务之急。”
根据爱丁堡大学官网就该研究发布的新闻,论文的通讯作者、该项研究的联合负责人、爱丁堡大学厄舍研究所的Sarah J。 Stock博士表示,“我们的数据进一步证明,怀孕期间接种COVID-19疫苗不会增加怀孕期间并发症的风险,但COVID-19会。”
她强调,“怀孕期间接种新冠疫苗对于保护妇女和婴儿免受可预防的、危及生命的COVID-19并发症至关重要。”官网介绍显示,Stock的研究重点是减少早产和死产,以及改善怀孕并发症的治疗方法。她写道,“每年全球有1500多万婴儿早产,250万婴儿死产。我的目标是开发更好的方法来预测和诊断妊娠并发症,为母亲和婴儿提供安全、个性化的护理。”
此前的2021年7月16日,世界卫生组织(WHO)免疫战略咨询专家组发布了疫苗接种更新版路线图。这版建议中显示,孕妇新冠重症感染风险增加,专家建议孕妇接种疫苗。这份更新强调,有证据表明,孕妇面临新冠重症感染的风险增加,怀孕期间若感染新冠病毒还会增加早产和新生儿重症监护的风险。
而在孕妇的接种风险方面,2021年10月,挪威公共卫生研究所等团队的研究人员在《新英格兰医学杂志》上发表了一篇关于新冠疫苗使用是否会增加妊娠期流产风险的研究。研究结果显示,没有发现新冠疫苗接种后流产风险增加的证据,这也与此前发表的同类研究结果一致。
来自中国疫苗的数据也支持了孕妇的疫苗接种。2021年12月17日,科兴控股生物技术有限公司(下称“SINOVAC科兴”)与巴西艾昆纬(IQVIA Brazil)在medRxiv平台发布了预印本文章《巴西孕产妇接种新冠疫苗的安全状况》(Safety profile of COVID-19 vaccines in pregnant and postpartum women in Brazil)。该研究收集了2021年4月至2021年8月共计3333例疑似预防接种异常反应进行分析,相关数据来源于巴西疑似预防接种异常反应监测系统(SI-EAPV)。
研究期间,孕产妇接种克尔来福®共计252430剂,孕产妇受种者年龄以21-35岁为主(74.06%),涵盖20岁以下青少年和40岁以上高龄产妇,在孕期接种的数量占所有孕产期接种总数的76.66%。研究结果显示,SINOVAC科兴研制的新冠病毒灭活疫苗克尔来福®在孕产妇人群中表现出良好的安全性,同时研究数据显示,与其它技术平台的新冠疫苗相比,克尔来福®不良事件发生率更低。
新冠病毒感染对孕妇的影响及“疫苗犹豫”
在这场持续时间超过2年的COVID-19大流行中,围绕孕妇这一群体的关注和研究从未停止。
早在2020年2月,澎湃新闻记者报道,当地时间2020年2月12日,武汉大学中南医院的张元珍教授、武汉大学基础医学院医学病毒研究所侯炜教授、北京大学第一医院杨慧霞教授的合作团队在顶级医学期刊《柳叶刀》(The Lancet)上发表了一篇学术论文:《9例妊娠期COVID-19感染的临床特征及宫内垂直传播潜力:病例回顾》。研究指出,对孕晚期孕妇来说,尚无证据提示新冠病毒可以经宫内垂直传播对新生儿和胎儿产生不良影响。
张元珍等人在论文中同时提到,从孕妇本身身体状态来说,由于处于免疫抑制状态,该群体尤其容易受到呼吸道病原体和严重肺炎的影响,孕期的生理适应性变化(如膈肌抬高、耗氧量增加、呼吸道黏膜水肿等)也会使她们对缺氧难以忍受。
中国工程院院士、北京大学第三医院院长、北京大学医学部常务副主任乔杰就在《柳叶刀》同期发表了评论文章,话题围绕“新冠病毒对孕妇有何风险”。乔杰也担任国家妇产疾病临床医学研究中心主任、国家产科医疗质量管理和控制中心主任。
乔杰提到,以往的研究表明,妊娠期SARS与孕产妇和新生儿不良并发症的高发生率相关,如自发性流产、早产、宫内生长受限、气管内插管、重症监护病房入院、肾功能衰竭和弥漫性血管内凝血障碍等。然而,在张元珍等人的这项最新研究中,孕产妇和新生儿的不良并发症要少于SARS感染孕妇。但她当时就指出,尽管如此,由于所分析的病例数量少、研究时间短,应该进行更多的后续研究,以进一步评估新冠病毒感染孕妇和新生儿的安全和健康。
乔杰同时强调,孕妇和新生儿应被视为关键的风险人群。
而自新冠疫苗问世之后,孕妇该不该打疫苗成了另一个新的焦点,各国政策也不一。
2021年3月,哈佛大学公共卫生学院的团队在《欧洲流行病学杂志》(European Journal of Epidemiology)上发表了一项研究,标题为《孕妇和年轻母亲对新冠疫苗的接受程度:基于16个国家的调查结果》。来自16个国家的近1.8万名女性对于一种假设的“安全免费”、“功效为90%”的新冠疫苗的相关问题进行了回答。
结果显示,52%的孕妇和73%的年轻母亲表示,她们愿意接种这种疫苗,在所有接受调查的女性中,愿意为自己的子女接种新冠疫苗的占69%。
而当时这项调查研究显示,每个国家的接受度略有差异。在印度、菲律宾和一些拉丁美洲国家,孕妇对新冠疫苗的接受度在60%以上,年轻母亲的接受度则在78%以上,同时超过75%的女性表示会给孩子接种疫苗。与此同时,美国和俄罗斯的受访女性对疫苗接受度都较低(孕妇接受度低于45%,年轻母亲接受度低于56%),这一情况与澳大利亚和新西兰等新冠病例极少的国家类似。研究人员当时表示,美国和俄罗斯的这种现象可能是由于“疫苗犹豫”。
不愿意接种新冠疫苗的孕妇,她们的担忧在于,自己正在发育的婴儿可能会受到疫苗有害的副作用影响。此外,她们还担心疫苗因为政治原因而仓促投入使用,以及目前仍缺乏疫苗对于孕妇的安全性和有效性数据。
Stock等人在这项最新的研究中也提到,尽管人们普遍认识到新冠病毒感染后的危险性,但此前的新冠疫苗上市前的临床试验都未将孕妇群体纳入其中。因此,在疫苗接种项目开始时,基本没有证据可以为孕妇的疫苗接种决策提供信息。同时,关于怀孕期间接种疫苗的建议,各国也不尽相同,同一个国家也会因时间推移产生变化。
苏格兰新冠疫苗接种人群时间轴。
他们在论文中指出,上市后的监测数据表明,COVID-19疫苗对孕妇的有效性与非孕妇群体的有效性大体相似。而关于怀孕期间疫苗安全性的数据,则基本来自COVID-19疫苗在动物身上的临床前研究,或者来自参与临床试验和积累药物警戒数据时意外怀孕的女性。研究团队认为,结合种种数据,COVID-19疫苗在怀孕期间的安全性“令人放心”。
孕妇77%的新冠感染和98%重症入院发生在未接种疫苗者中
2020年3月1日,苏格兰报告了首例SARS-CoV-2病例。自此,苏格兰也经受了不同变异株带来的几轮疫情。
研究团队提到,最初,由于检测试剂有限,苏格兰的SARS-CoV-2检测也受到限制。从2020年5月18日起,社区可为任何有症状的成年人提供检测。而自2020年12月1日起,苏格兰开始对孕产妇入院进行常规的SARS-CoV-2检测。
他们援引此前的研究指出,孕妇似乎并不比非孕妇更容易感染SARS-CoV-2,但她们发展为重症的风险更高。与育龄非孕妇相比,感染SARS-CoV-2的孕妇更有可能被送入重症监护病房,接受有创通气、体外膜氧合(ECMO)和死亡。此外,妊娠期COVID-19与妊娠特定并发症子痫前期、早产和死产风险增加相关。
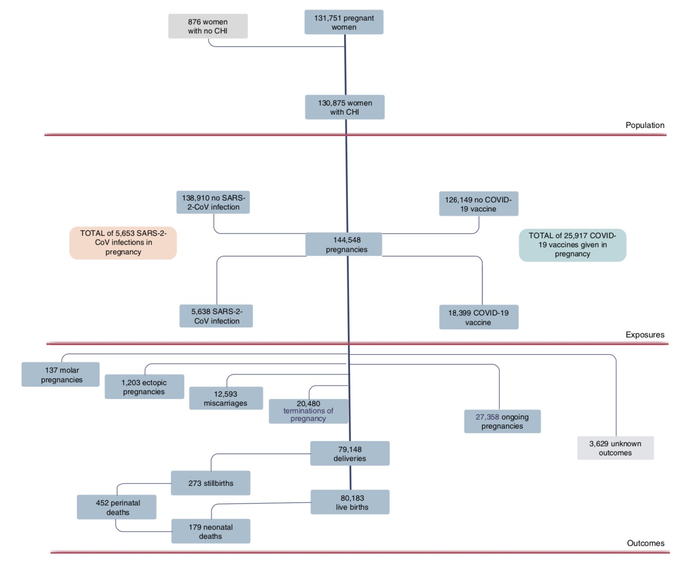
为决绝孕期接种新冠疫苗及感染新冠病毒的数据较为缺乏的问题,Stock等人分析了“苏格兰妊娠期新冠研究”(COPS)收集的数据,该研究是一项全国性的队列研究,研究对象包含所有在2020年3月1日及之后怀孕的女性,并与新冠感染和新冠疫苗接种数据交叉关联。
本研究参与者情况。
苏格兰COVID-19疫苗接种计划开始于2020年12月8日,从2021年4月16日开始,建议孕妇与非孕妇同时接种疫苗。论文数据显示,从2020年12月8日至2021年10月31日,苏格兰共为18457名孕妇接种了25917次COVID-19疫苗。
结果显示,孕妇的疫苗覆盖率远低于18-44岁的普通女性,且孕妇的每月接种率自2021年8月起逐月下降。例如,在2021年10月分娩的孕妇中,约32%接种了完全疫苗,即第二次疫苗接种已满14天以上;而在18至44岁的普通女性人口中,这一比例为77%。
新冠疫苗接种和覆盖率。
总体而言,自苏格兰疫苗接种计划启动以来,共确诊了4950例妊娠期感染SARS-CoV-2的病例。有823例(16.6%;95% 置信区间15.6-17.7)与任何住院(感染发病日期发生在住院期间或入院前14天内)相关,104例(2.1%;95% 置信区间1.7-2.6)妊娠期SARS-CoV-2感染与入院重症监护(感染发病日期发生在入院重症监护期间或入院前21天内)相关。
妊娠期SARS-CoV-2感染和疫苗接种状况。
研究数据还显示,在确诊的4950例COVID-19孕妇病例中,77.4%(4950人中3833人;95% 置信区间76.2-78.6)的病例发生在未接种疫苗的女性中。11.5%(4950人中567人;95% 置信区间10.6-12.4)的COVID-19病例发生在接种部分疫苗(只接种过一剂疫苗,或在第二次接种后不到14天时被诊断出)的孕妇中。相比之下,接种完全疫苗后被感染的孕妇占确诊病例的11.1%(4950人中550人;95% 置信区间10.3-12.0)。
在未接种疫苗女性怀孕期间发生的SARS-CoV-2感染中,19.5%(3833人中748人;95% 置信区间18.3-20.8)与住院有关;接种部分疫苗孕妇中有8.3%(567人中47人;95% 置信区间6.2-10.9)与住院有关;接种完全疫苗中这一比例为5.1%(550人中有28人;95% 可信区间3.5-7.4)。
值得注意的是,在未接种疫苗且妊娠期感染SARS-CoV-2的女性中,总计2.7%(3833人中102人;95% 置信区间2.2-3.2)与重症监护住院相关;接种部分疫苗孕妇这一比例为0.2%(567人中有1人;95% 置信区间0.01-1.1);接种完全疫苗孕妇中这一比例为0.2%(550例中有1例;95% 置信区间 0.01-1.2)。
研究团队指出,这意味着,尽管在未接种疫苗的女性中,妊娠期SARS-CoV-2感染的发生率为77.4%,但90.9%(823人中748人;95% 置信区间88.7-92.7)的感染相关住院、高达98.1%(104人中102人;5% 置信区间92.5-99.7)的感染相关重症监护入院发生在未接种疫苗孕妇中。
截至该研究结束,苏格兰有1例孕妇因感染SARS-CoV-2而死亡。
妊娠期新冠病毒感染后住院和重症监护。
实际上,这样的研究结果此前也多次反映在公开报道中。2021年10月24日,英国皇家妇产科学院院长Edward Morris就曾发出警告称,如果当地新冠确诊病例增长的趋势得不到控制,英格兰国家医疗卫生服务体系(NHS)妇产科医生或因需要其他部门需要支援,无法继续提供妇产科服务。同时,因为近几个月来英国新冠重症患者中有近1/5是未接种疫苗的孕妇,Morris敦促孕妇尽快完成疫苗接种。
感染新冠后的所有围产期死亡都发生在未接种疫苗孕妇分娩中
除了对孕妇本身的影响,研究团队还评估分析了母亲接种疫苗与否和分娩婴儿之间的关系。
数据显示,2020年12月1日至2021年10月31日期间,这项研究中孕期感染SARS-CoV-2的女性总共分娩了2364名婴儿。2353例为活产儿,其中241例为早产(妊娠<37周;早产率10.2%;95% 置信区间9.1-11.6)。
总体来看,610例活产儿在母亲感染新冠病毒28天内分娩,其中101例属于早产。也就是说,孕妇感染新冠病毒28天内婴儿早产的比例占到16.6%(95% 置信区间13.7-19.8)。
在上述2364名出生婴儿中,11个为死产(≥24周妊娠时在子宫内死亡),另有8个活产儿在新生儿时期死亡(出生后28天)死亡。这一数据对应的是,如果孕期感染了新冠病毒,总体的婴儿延长围产期死亡率为每1000例中8例(95% 置信区间5.0-12.8)。其中,10例死产和4例新生儿死亡发生在孕妇感染28天内出生的婴儿身上,这一样本的延长围产期死亡率显然更高,为每1000例中22.6例(95% 置信区间12.9-38.5)。
研究团队指出,妊娠期感染SARS-CoV-2后的所有围产期死亡都发生在感染SARS-CoV-2时未接种疫苗的孕妇中。
他们同时补充道,研究无法获得详细的临床记录,以评估COVID-19是否直接或间接导致了孕产妇感染后的早产和死亡。
相比之下,COVID-19大流行期间(研究中指2020年3月1日至2021年10月31日)的整体早产率为8.0%(80183例活产中有6381例早产;95% 置信区间7.8-8.1),延长围产期死亡率为每1000例中5.6例(80456例总分娩中452例;95% 置信区间5.1-6.2)。
妊娠期新冠病毒感染后的早产和围产儿死亡率。
爱丁堡大学厄舍研究所所长、研究的作者之一Aziz Sheikh教授表示,这项数据显示,怀孕期间接种疫苗与降低母亲和婴儿严重后果的风险有关。“在苏格兰,年龄相似的孕妇比非孕妇接种疫苗的比例要低得多。随着奥密克戎病例持续增加,我强烈鼓励所有孕妇接受疫苗接种或加强剂,因为这将有助于保护她们和她们未出生的孩子。”
COPS联合负责人、研究作者之一、苏格兰公共卫生部公共卫生医学顾问Rachel Wood博士也类似提到,研究数据提供了关于新冠病毒感染和孕妇接种疫苗的宝贵信息。“很明显,疫苗接种是孕妇保护自己和婴儿免受严重COVID-19疾病侵害的最安全、最有效的方式。”
Wood甚至强调,“在怀孕的任何阶段都可以接种疫苗,所以我强烈鼓励怀孕或准备怀孕的女性尽快接种疫苗。”