新浪新闻 国内

浙江绍兴上虞区:调整百官街道、曹娥街道等“三区”范围

界面新闻

关注
听新闻

原标题:绍兴上虞区:调整百官街道、曹娥街道等“三区”范围

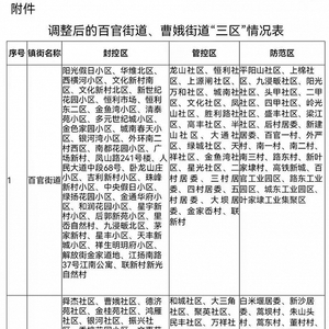
据“上虞发布”24日消息,根据国家和省、市有关疫情防控工作规定,结合上虞区当前疫情防控形势,按照从严从紧、分级分类、精密智控的原则,经研究决定,重新调整百官街道、曹娥街道等“三区”(封控区、管控区、防范区)范围。具体通告如下:

一、百官街道、曹娥街道范围内自12月7日以来,无确诊病例和感染者报告的社区(村居)调整为防范区。

二、百官街道、曹娥街道范围内自12月7日以来,有确诊病例和感染者报告的社区(村居)除封控区外的部分区域调整为管控区。

三、杭州湾上虞经济技术开发区(北片)全域为防范区。

责任编辑:贾楠 SN245

加载中...