新浪新闻 国内

河南省政府发文!兰考纳入郑开同城化方案公布

河南省政府网站

关注

原标题:河南省政府发文!兰考纳入郑开同城化方案公布

来源:河南政府网

纳入郑开同城化进程,河南兰考将迎来巨变!近日,河南省人民政府发布《关于印发把兰考县纳入郑开同城化进程打造全国县域治理“三起来”样板总体方案及3个专项规划和行动方案的通知》,为建设高水平社会主义现代化新兰考指明了目标和方向。

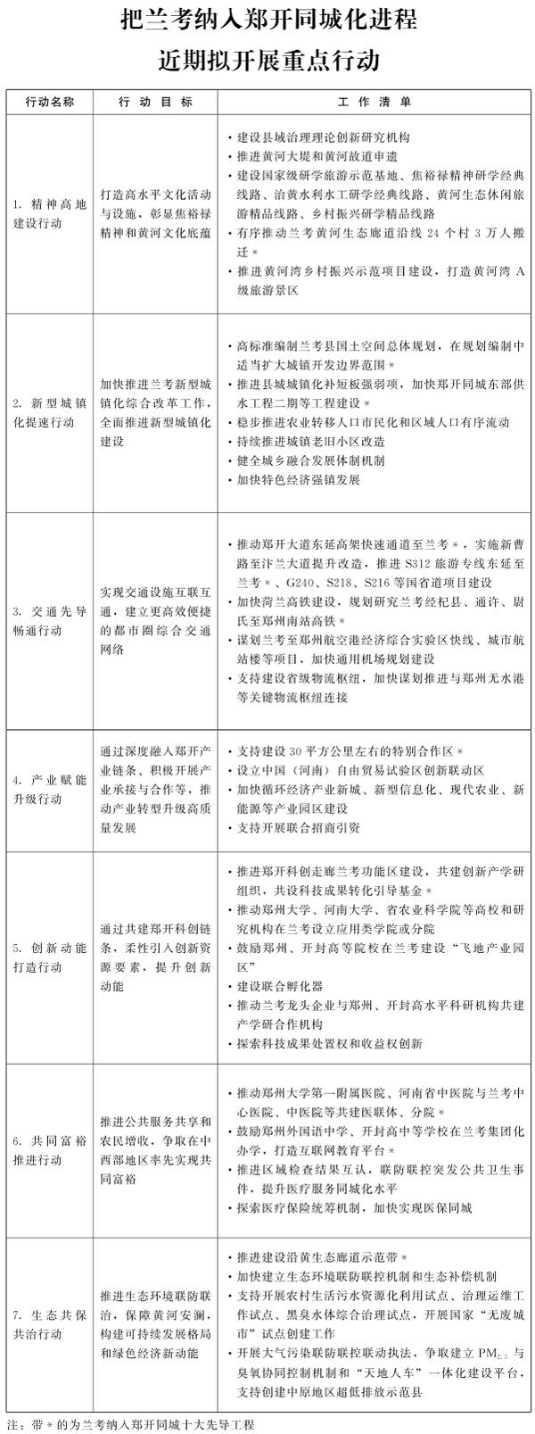
兰考位于我省东北部、西距开封45公里,是焦裕禄精神发源地、县域治理“三起来”提出地。为加快打造全国县域治理“三起来”样板,省政府印发《把兰考县纳入郑开同城化进程打造全国县域治理“三起来”样板总体方案》《推动兰考县“把强县和富民统一起来”专项规划和行动方案》《推动兰考县“把改革和发展结合起来”专项规划和行动方案》《推动兰考县“把城镇和乡村贯通起来”专项规划和行动方案》。方案(规划)近期至2025年,中期至2035年,远期展望至2050年。

《把兰考县纳入郑开同城化进程打造全国县域治理“三起来”样板总体方案》明确提出,到2025年,兰考高质量发展、高品质生活、高效能治理水平显著提升,一批基础设施、产业发展、公共服务等郑开同城化先导标志性项目建成,同城化体制机制取得突破并形成先进经验,对外辐射能力初步形成,进入全省县域经济社会高质量发展十强。力争实现地区生产总值、人均地区生产总值分别达到650亿元以上、8万元以上;一般公共预算收入达到60亿元,税收达到45亿元;全员劳动生产率达到8.5万元/人;居民人均可支配收入达到3万元,城乡居民收入比降至1.8∶1;常住人口城镇化率提高幅度超出全省平均水平。

到2035年,基本建成社会主义现代化新兰考,拼搏、开放、生态、幸福“四个兰考”全面建成,高水平融入郑州“1小时经济圈”,人均地区生产总值提前2—3年达到中等发达国家水平,高质量推进共同富裕取得实质性进展,在支撑国家重大战略实施中发挥更大引领作用。力争实现地区生产总值达到1400亿元以上;人均地区生产总值达到14.8万元;一般公共预算收入达到130亿元,税收达到100亿元;全员劳动生产率达到16万元/人;居民人均可支配收入达到7万元,城乡居民收入比降至1.3∶1;常住人口城镇化率达到77%。

到2050年,建成高水平社会主义现代化新兰考,率先实现县域治理体系和治理能力现代化,城乡发展深度融合、产业发展高质高效、交通体系四通八达、公共服务优质普惠、人居环境优美和谐、共同富裕全面实现,新时代中国特色社会主义精神高地国际影响力充分彰显,成为向世界展示中国特色社会主义制度巨大优越性的重要县域窗口,成为富强民主文明和谐美丽的社会主义现代化强国典范县。

据了解,“十三五”期间,我省规划建设郑州都市圈,推动郑州建设国家中心城市辐射带动能力持续提升,郑州、开封率先由一体化进入同城化发展阶段。兰考位于郑州中心城区100公里辐射半径内,兰考南站至郑州东站高铁车程半小时,具备深度融入郑开同城化发展的客观条件。兰考近年来经济社会发展活力充沛,城乡居民收入快速提升,2017年在全国率先脱贫,2020年地区生产总值突破380亿元,增速位居我省县域前列,位列全省县域制造业30强,连续两年入围全国投资潜力百强县,实现了由省际交界县向新兴经济增长中心的转变,具备联动周边地区更好支撑郑开同城化发展的现实基础。

此次公布的总体方案注重通过纳入郑开同城化进程增强兰考高质量发展的外部推力,“把强县和富民统一起来、把改革和发展结合起来、把城镇和乡村贯通起来”3个专项规划和3个行动方案注重强化兰考自身的内生动力和造血功能,“1+3+3”方案(规划)共同构成各有侧重、互为支撑、有机协同的政策体系,将推动兰考在纳入郑开同城化进程中实现跨越发展,加快打造全国县域治理“三起来”样板。(文/王靖 郭栩汝)

加载中...