新浪新闻 国内

浙江绍兴调整上虞全区“封控区、管控区、防范区”范围

央视

关注
听新闻

原标题:浙江绍兴调整上虞全区“封控区、管控区、防范区”范围

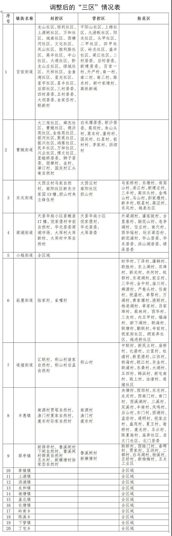
绍兴市上虞区新型冠状病毒肺炎疫情联防联控指挥部发布通告称,根据国家和省、市有关疫情防控工作规定,结合上虞当前疫情防控形势,落实分级分类管控、精准施策要求,细分管控单元,经研究决定,重新调整上虞“三区”(封控区、管控区、防范区)范围。具体通告如下:

一、调整“三区”范围:

1。百官街道、曹娥街道范围内自12月7日以来无确诊病例和感染者报告的社区(村居)调整为管控区。

2。东关街道、梁湖街道、丰惠镇范围内自12月7日以来无确诊病例和感染者报告的社区(村居)调整为防范区。

3。小越街道及其他乡镇街道根据疫情情况动态调整“三区”范围。

二、调整后的管控要求:

(一)严格遵循“三区”管控要求,加强调整区域与封控、管控区域边界的管控,防止人员进出。

(二)防范区内的管控要求

1。区域内严禁聚集性活动,KTV、棋牌室、足浴房、健身房、桌游室、影院等娱乐场所暂停营业,视整体疫情确定恢复营业时间;

2。与民生密切相关的菜场、超市、便利店等可恢复营业,恢复营业前进行预防性消毒,落实测温、亮码(或扫码、扫身份证、登记)、戴口罩、一米线等防控措施,按日常既往人流量的30%控制,每天消毒至少1次;

3。医疗机构发热门诊、药店等做好哨点监测,发现异常及时报告;

4。居民开展日常健康监测,如有咳嗽、发热、咽痛等症状,第一时间报告社区;

5。加强对隔离点、医疗机构、超市等重点场所、重点人员工作结束后返回人员以及解除隔离后返回人员的管理;

6。深入开展爱国卫生运动,加强健康教育,普及防病知识,落实防控措施。

责任编辑:贾楠 SN245

加载中...