新浪新闻 国内

文旅部发布营业性演出管理条例实施细则修订草案

澎湃新闻

关注

原标题:文旅部发布营业性演出管理条例实施细则修订草案

文化和旅游部关于《营业性演出管理条例实施细则(修订草案)》公开征求意见的公告

2020年11月,国务院根据《外商投资法》修订了《营业性演出管理条例》中外商投资有关内容。为贯彻落实《营业性演出管理条例》,我部对《营业性演出管理条例实施细则》部分内容进行了修订,现向社会公开征求意见。公众可通过以下途径和方式提出反馈意见: 

1。通过电子邮件方式将意见发送至:yanyi@mct.gov.cn。邮件主题请注明“部门规章征求意见”。 

2。通过信函方式将意见寄至:北京市东城区朝阳门北大街10号文化和旅游部市场管理司(邮编:100020),请在信封上注明“部门规章征求意见”。 

意见反馈截止到2021年12月17日。 

文化和旅游部  

2021年11月18日 

附件1:营业性演出管理条例实施细则(修订草案)

一、将第八条增加一款,作为第二款:“香港特别行政区、澳门特别行政区的投资者在内地依法登记的演出经纪机构,台湾地区的投资者在大陆依法登记的演出经纪机构,外国投资者在中国境内依法登记的演出经纪机构,申请从事营业性演出经营活动,参照本条第一款办理。”

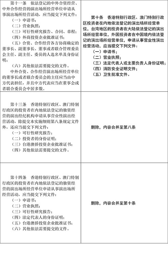
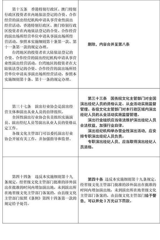
二、删除第十条、第十三至十五条。

三、将第十一条改为第十条:“香港特别行政区、澳门特别行政区投资者在内地依法登记的演出场所经营单位,台湾地区的投资者在大陆依法登记的演出场所经营单位,外国投资者在中国境内依法登记的演出场所经营单位,申请从事营业性演出经营活动,应当提交下列文件:

“(一)申请书;

“(二)营业执照;

“(三)法定代表人或主要负责人身份证明;

“(四)消防安全证明文件;

“(五)卫生批准文件。”

四、将第三十七条改为第三十三条:“国务院文化主管部门对全国演出经纪人员的资格认定、从业活动实施监督管理。各级文化主管部门对本行政区域内演出经纪人员的从业活动实施监督管理。

“演出行业组织应当依法维护演出经纪人员合法权益,加强行业自律。

“演出经纪机构举办营业性演出活动,应安排专职演出经纪人员负责。

“专职演出经纪人员,应当取得演出经纪人员资格。”

五、将第四十四条改为第四十条:“违反本实施细则第十九条规定,经省级文化主管部门批准的涉外演出在批准的时间内增加演出地,未到演出所在地省级文化主管部门备案的,由县级文化主管部门给予警告,可以并处3万元以下罚款。”

此外,本草案对《营业性演出管理条例实施细则》的条款顺序一并做相应调整。

附件2:关于《营业性演出管理条例实施细则》(修订草案)的说明

2020年11月,国务院根据《外商投资法》修订了《营业性演出管理条例》(以下简称《条例》)中外商投资有关内容。为贯彻落实《条例》,我部对《营业性演出管理条例实施细则》(以下简称《细则》)部分内容进行了修订,形成了《细则》(修订草案),现将有关情况说明如下。

一、修订背景和必要性

现行《细则》是为贯彻《条例》制定的部门规章,2009年经原文化部部务会议审议通过,2017年进行了修订。《细则》的实施,为规范演出市场秩序、促进演出市场繁荣健康发展发挥了重要作用。但随着有关法律法规的修订和演出市场的发展,《细则》部分内容已不符合规定和发展需要,亟需修订。

一是贯彻落实《条例》的需要。2020年1月,《外商投资法》正式实施,《中外合资经营企业法》《外资企业法》《中外合作经营企业法》同时废止。《外商投资法》对外商投资促进、保护和管理进行了全面的规定。2020年11月,国务院对《条例》外商投资有关内容进行了修订,《细则》已与《条例》不符,相关内容需要及时修订。二是加强演出市场监管的需要。随着演出市场的发展,新问题、新情况不断出现,需及时结合实际调整监管政策。同时,为进一步加强演出经纪人员管理,提高演出经纪人员资格认定工作的规范性,不再委托中国演出行业协会开展相关工作。此外,《细则》部分条款与《行政处罚法》中“设定和实施行政处罚必须以事实为依据,与违法行为的事实、性质、情节以及社会危害程度相当”规定不符,应予修订。据此,我部对《细则》相应条款进行了修订。

二、 修订的主要内容及理由

草案共对《细则》作出8处调整,其中删除4条,修改4条。主要内容及理由如下。

(一)  修订与《条例》不符条款

将《细则》原第十条、第十三至十五条中,香港特别行政区、澳门特别行政区的投资者在内地依法登记的演出经纪机构和演出场所经营单位,台湾地区的投资者在大陆依法登记的演出经纪机构和演出场所经营单位,外国投资者在中国境内依法登记的演出经纪机构和演出场所经营单位,申请从事营业性演出经营活动,需要提交的文件有关规定,分别合并至修订后的第八条和第十条。

主要理由:一是《细则》中“合资”“合作”等表述与《条例》中关于外商投资内容不符,草案对有关表述进行了调整。二是《条例》取消了对外商投资演出经纪机构和演出场所经营单位的股比和主导权限制。此外,经询,商务部门已不再出具外商投资企业批准证书。据此,草案对外商投资演出经纪机构和演出场所经营单位需要提交的材料进行了调整、合并。港澳台投资演出经纪机构和演出场所经营单位政策参照外商投资执行。

(二)  修订部分演出市场监管条款

在第三十三条,明确国务院文化主管部门对全国演出经纪人员的资格认定、从业活动实施监督管理;各级文化主管部门对本行政区域内演出经纪人员的从业活动实施监督管理;演出行业组织应当依法维护演出经纪人员合法权益,加强行业自律;演出经纪机构举办营业性演出活动,应安排专职演出经纪人员负责;专职演出经纪人员,应当取得演出经纪人员资格。在第四十条,将经省级文化主管部门批准的涉外演出在批准的时间内增加演出地,未到演出所在地省级文化主管部门备案的处罚措施,调整为“由县级文化主管部门给予警告,可以并处3万元以下罚款”。

主要理由:一是根据人力资源和社会保障部发布的《国家职业资格目录》,“演出经纪人员资格”认定由文化和旅游部实施。此前,我部通过《细则》将演出经纪人员资格认定工作委托中国演出行业协会实施。为落实文娱领域综合治理有关要求,进一步规范演出经纪人员资格认定工作,建议该项工作不再委托实施,改由文化和旅游部直接实施。

二是为加强演出市场监管,促进演出市场健康有序发展,文化和旅游部分别于2020年和2021年印发通知,要求演出经纪机构举办营业性演出活动,应当安排专职演出经纪人员承担演出活动的协调联络等工作。该项举措为规范演出市场秩序起到了积极作用,建议将该行之有效的规定,进一步提炼完善后,推动上升为立法。

三是《细则》原第四十四条规定:违反本实施细则第十九条规定,经省级文化主管部门批准的涉外演出在批准的时间内增加演出地,未到演出所在地省级文化主管部门备案的,由县级文化主管部门依照《条例》第四十四条第一款的规定给予处罚。其中提到的《细则》第十九条是对备案事项的规定,《条例》第四十四条第一款是对违反行政许可规定的处罚措施,二者针对的是不同行为。该规定违反了《行政处罚法》有关规定,为此,根据《行政处罚法》及其贯彻文件关于行政处罚种类和设定的要求,调整了相关内容。

四是由于此次修订是依据《条例》对部分内容进行的定向修订,《条例》中有关“文化主管部门”的表述均未调整,根据部门规章修订的有关规定,《细则》表述须与《条例》保持一致,因此,修订草案均沿用“文化主管部门”的表述。

责任编辑:陈琰 SN225

加载中...