新浪新闻 国内

准确把握法律规定 依法惩治性侵未成年人犯罪

正义网

关注

原标题:准确把握法律规定 依法惩治性侵未成年人犯罪

准确把握法律规定 依法惩治性侵未成年人犯罪

 黄冬生

李翔

钱叶六

●主持人:

上海市长宁区人民检察院副检察长 黄冬生

●嘉宾:

华东政法大学教授、博士生导师 李翔

华东师范大学法学院教授、博士生导师 钱叶六

上海市第二中级人民法院少年家事庭法官 张华

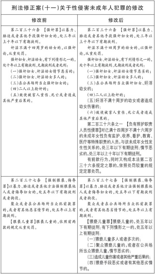
性侵害未成年人犯罪受到社会广泛关注,尤其是一些恶性案件令人深恶痛绝。今年3月1日起施行的刑法修正案(十一)(下称“修正案”)及时回应社会关切,对强奸罪、猥亵儿童罪进行了修改和完善,并增加了负有照护职责人员性侵罪,加大了对性侵害未成年人犯罪的打击力度,对于震慑此类犯罪、保护未成年人健康成长具有重大意义。就此,如何准确理解与适用对司法实践至关重要。

如何把握强奸罪加重处罚条款

主持人:如何理解修改后刑法第236条第三款第(五)项“奸淫不满十周岁的幼女或者造成幼女伤害”中的“伤害”?

李翔:从伤害程度看,此“伤害”应为轻伤,以及针对身体特定部位的轻微伤。从范围看,“伤害”除了身体上的伤害,还应该包括精神伤害。但是,精神伤害相当于重伤的要适用同款第(六)项,如造成未成年人精神抑郁导致辍学的情况,适用第(六)项的“其他严重后果”。

张华:结合刑法第236条第三款第(六)项“重伤”的规定,该款第(五)项中的“伤害”应以轻伤为标准来确定,包括身体内部或其他部位的损伤、感染性病或精神方面的损害后果。实践中,该款第(一)至(五)项的情形与第(六)项“重伤”在同一法定刑起点,因此要注意平衡适用,结合轻伤各个级别、重伤各个级别做不同的协调与平衡。

主持人:有人问,对奸淫幼女犯罪的处罚加重了,是否要改变奸淫幼女的既遂标准?

钱叶六:一般而言,以幼女为强奸对象的既遂采“接触说”,以已满14周岁女性为强奸对象的既遂采“结合说”,但也有观点认为,既遂标准不应有差别,主要有以下理由:第一,奸淫是以完成强奸行为为目的,接触阶段意味着犯罪行为没有完成。第二,接触幼女生殖器行为构成猥亵,将猥亵儿童罪的基本行为认定为强奸既遂,不符合罪责刑相适应原则。本着对侵害未成年人犯罪从严处罚的刑事政策,我认为应坚持“接触说”。

主持人:刑法第236条第三款第(三)项为何在“在公共场所当众强奸妇女”后面加了“奸淫幼女”的规定?

李翔:相同的词语在不同的刑法条文中表达的含义并不完全相同。修正案将在公共场所奸淫幼女明确出来,就是为了解决法条理解适用中产生的分歧。通过当然解释的原理,原条文“在公共场所当众强奸妇女”中的“妇女”当然包括“幼女”,此次立法修改是注意性规定。

钱叶六:刑法解释需要运用类比思维、当然解释规则,如果在公共场所当众强奸妇女应加重处罚,而在公共场所奸淫幼女不加重处罚,这样的解释结论肯定不符合民众基本的正义观,有违刑法目的。因此,虽然修改前第(三)项中“强奸妇女”是包括奸淫幼女的,但修正案将“奸淫幼女”明确出来,既明晰了规定,又是对修改前相关行为适用第(三)项最好的依据。

如何把握负有照护职责人员性侵罪

主持人:负有照护职责人员性侵罪是修正案新增罪名,如何理解和适用?

钱叶六:其一,已满14周岁不满16周岁的未成年人,心理生理虽然已经开始发育,但不完全成熟,生活经验不足、社会阅历尚浅,在老师、医生等负有照护职责人员面前,自我保护能力弱,该罪名的设置填补了特殊照护情形下未成年人保护的空白。其二,实践中要对行为人的照护身份进行实质考察,不能仅仅因为行为人具备了特定的照护身份就进行定性,而要考察特定身份者是否借照护职责形成的优势地位或者便利条件实施性侵行为。如果有足够的证据表明照护者未利用其照护职责形成的优势地位进行性侵,就不宜认定为本罪。

 李翔:关于“负有照护职责人员”的范围,法条中列举了“监护、收养、看护、教育、医疗”,还加了一个“等”,就是说还有“等”外解释,不能仅限于这5类。如男女朋友关系的两人,女方已满14周岁不满16周岁的女儿跟两人共同居住在一起,男方提供物质生活。这种情况下,男方对女孩可以形成照护职责。本罪的被害人意志表现是“同意”,如果是胁迫,那就是强奸。就此,有两种不同的判断标准,一是被害人是不是明确拒绝,如果没有明确拒绝就推定为同意;二是被害人是不是明确同意,如果没有明确同意,就判定为违背意志。

主持人:负有照护职责人员性侵罪中的“情节恶劣”如何认定?是否可以参照强奸罪“情节恶劣”的标准来判断?

李翔:强奸罪的核心是违背被害人意志,在这种情况下,容易产生如在公共场所当众、两人以上轮奸等“情节恶劣”的情形;而负有照护职责人员性侵罪的被害人意志是自愿,这种情况下产生的“情节恶劣”情形较少,实践中往往性侵多人、多次情形较多。

张华:如何认定“情节恶劣”尚需司法实践总结,参照已有司法实践,我认为应当包括以下情形:第一,被害人为两人以上。2018年最高人民检察院发布的第十一批指导性案例中的齐某强奸、猥亵儿童案,其中齐某多次奸淫两名未满12周岁的幼女,被认定为奸淫幼女“情节恶劣”。第二,长期并多次对一名被害人实施性侵。“长期”要求行为人在某一时间段内连续实施性侵,且时间段较长,不单单是多次。第三,结合手段、结果综合评判,如在性侵时摄录制作视听资料并传播扩散的,或导致被害人怀孕、罹患其他严重疾病、精神受到严重伤害等,可认定“情节恶劣”。

如何理解对猥亵儿童行为的从重处罚规定

主持人:修正案规定,猥亵儿童多人或者多次的,处五年以上有期徒刑,这里“多人或者多次”是不是每人每次都要达到猥亵犯罪的入罪标准?

李翔:其一,要进行体系化解释。“多次”是法定刑升格条件,所以需要至少有一次构成犯罪,然后再加重处罚。其二,“多人或者多次”不能评价为每次都构成犯罪,否则会形成罪数形态上的连续犯,没有必要单独规定为加重情节。其三,要正确解释刑法当中的“猥亵”,不能无限放大。虽然刑法没有明确规定猥亵儿童罪的行为手段,但治安管理处罚法中亦有对猥亵儿童行为的处罚规定,所以并不是所有猥亵儿童的行为都要纳入刑法规制范围。

钱叶六:从严打击、从重处罚的同时,要确保罪责刑相适应。实践中如果发生三次轻微的猥亵行为,肯定不能适用加重法定刑。治安管理处罚法明确规定,猥亵不满14周岁的人,处10日以上15日以下拘留。从治安管理处罚法和刑法衔接角度来看,不是只要有猥亵儿童行为就一定构成猥亵儿童罪。因此,此处“多人或者多次”的规定是加重犯性质。

张华:从法的渊源看,猥亵罪源于原流氓罪的规定,而情节是否恶劣,是区分原流氓罪和一般流氓行为、流氓作风的界限所在。1996年立法对原流氓犯罪构成作了分解以及法定刑降格处理,但罪与非罪的界限是清晰的。修改后刑法未规定强制猥亵、侮辱罪和猥亵儿童罪的具体情节,但不能将情节显著轻微、危害不大的强制猥亵、侮辱及猥亵儿童的行为视为犯罪。

主持人:刑法第237条第三款第(二)项中,对在公共场所当众猥亵儿童,增加了“情节恶劣”的规定。对此,怎样正确理解?

钱叶六:这里的“情节恶劣”是对在公共场所当众猥亵儿童行为构成加重犯的情节要求。实践中,在公共场所当众猥亵儿童的情节轻重差别很大,如一次短时间抚摸儿童臀部、胸部的行为即使是在公共场所当众进行,也不宜认定为加重犯,因为这难以达到情节恶劣的程度。在此意义上说,修正案实施后,在公共场所当众猥亵儿童的行为必须达到情节恶劣的要求,才认定为情节加重犯。修正案实施前发生的此种行为若未达到情节恶劣的程度,在修正案实施后处理的,不宜认定为情节加重犯。

张华:实践中,如果在公共场所当众对儿童实施亲吻脸部、抚摸胸部等猥亵行为,持续时间短,手段、情节一般,对儿童未造成严重伤害,符合刑法第237条第三款规定,构成犯罪的,将“在公共场所当众”作为入罪情节,处五年以下有期徒刑。当然,具有上述情况,如果是猥亵多人或多次的,或曾因强奸、猥亵犯罪被判处有期徒刑以上刑罚的,则应适用“在公共场所当众猥亵儿童,情节恶劣的”条款,予以加重处罚。

主持人:刑法第237条第三款第(三)项规定之“造成儿童伤害或者其他严重后果的”,是否可以参照奸淫幼女造成的伤害标准来理解?

李翔:猥亵造成儿童伤害中的“伤害”应该为轻伤以上,排除轻微伤,即便是针对身体特定部位的轻微伤也不应认定“伤害”,以便和后面的“其他严重后果”相匹配。而奸淫幼女中的“伤害”不排除针对身体特定部位造成的轻微伤。

钱叶六:我也这么认为。如果是针对性器官造成的轻微伤,可以在法定刑内从重,不应跳档加重。同时,按照同类解释的规则,后面兜底的是“其他严重后果”,此处也应排除轻微伤。

加载中...