新浪新闻 国内

本轮疫情波及11省份 四川这些地方发布密接者排查提醒

政府网站

关注
听新闻

原标题:本轮疫情波及11省份;四川这些地方发布密接者排查提醒

来源:天府发布

24日,国务院联防联控机制召开新闻发布会,通报本轮疫情最新情况。

>>>本轮疫情涉及13个旅行团或自驾游

国家卫生健康委疾控局副局长吴良有介绍,自10月17日多地关联聚集性疫情发生以来,截至10月23日24时,累计报告133例感染者。

本次疫情源头尚在流调溯源中,传播链条总体比较清晰,目前报告的133例感染者中,106例与旅行团传播链有关,涉及13个旅行团或自驾游。

>>>本次疫情由一起新的境外输入源头引起

国家卫生健康委疾控局副局长吴良有表示,根据现有流调和病毒测序结果,病例的病毒全基因组序列与国内此前疫情的同源性低,提示本次疫情是由一起新的境外输入源头引起。

吴良有还介绍,本起疫情的病毒为德尔塔变异株,部分病例的呼吸道样本病毒核酸载量高,提示病例排毒量大,传播力强,在暴露人群中引起续发传播的风险较高。

>>>本轮疫情进一步扩散风险仍在加大

国家卫健委新闻发言人米锋表示,当前,国外疫情持续蔓延,季节因素叠加,容易引发疫情传播扩散。10月17日以来,国内出现多点散发本土疫情,呈快速发展态势,一周之内已波及11个省份。感染者大多有跨地区旅游活动,疫情进一步扩散风险仍在加大。

吴良有也表示,目前发现的跨地区感染者绝大多数与旅游团或自驾的游客有关,潜在风险人员的跨地区流动性大,涉及到的省份较多,疫情进一步扩散的风险大。总体上看,目前疫情处于快速发展阶段,非旅行团的病例数量开始增加,预计随着风险人群排查和筛查工作持续开展,未来几天发现病例数将继续增加,疫情波及范围可能进一步扩大。

>>>今冬明春新冠疫情与流感等叠加流行的风险依然存在

中国疾控中心免疫规划首席专家王华庆表示,3月以来,我国南、北方省份流感活动高于2020年同期水平,且9月份以来南方省份流感活动水平呈明显上升趋势,今冬明春新冠疫情与流感等呼吸道传染病出现叠加流行的风险依然存在。

近日,多地发布提醒

请轨迹有重叠者主动报备!

乐山-峨眉山

10月24日,四川峨眉山市疾控中心发布消息,10月23日该市收到阿坝州若尔盖县应对新冠肺炎疫情应急指挥部关于2例新冠肺炎密切接触者的协查函。

收函后,峨眉山市立即按要求对2人落实了集中隔离管控措施,当日2人核酸检测快检和普检结果均为阴性。同时对排查到的该2例密切接触者的密切接触者已全部落实集中隔离医学观察等相关措施。

经流调,2例密切接触者于10月23日9时20分在乐山公交总站外公交站台乘坐城际公交601路(川L79688)至报国寺,于10时16分到达报国寺车站下车。

峨眉山市疾控中心提醒,请上述时间段内同乘该辆公交车的乘客主动向所在地社区(村组)报备,避免与他人接触,配合落实疫情管控措施。

自 贡

10月24日,自贡市应对新型冠状病毒肺炎疫情工作领导小组发布通告:2021年10月24日1时,富顺县发现1例省外关联输入本地新冠肺炎无症状感染者。经初步核查:

周某某,男,70岁,现居住富顺县富世街道北湖半岛小区,于10月15日-18日期间前往甘肃省陇南观鹅沟景区、扎尕那、万象洞景区等地旅游。

10月18日晚上从甘肃省陇南市哈达铺乘坐熊猫专列(车次Y472)返回,10月19日中午到达内江火车站,由自贡春秋旅行社大巴车接回自贡。按照省市精准防控要求,市疾控中心在蓉遵高速自贡东出口进行核酸采样检测,周某某及同车人员检测结果均为阴性,经评估为居家健康监测。

周某某一行由富顺县派出专车接回到家,10月19日、10月21日,其核酸检测结果为阴性。

10月21日,云南省公布4名新冠肺炎确诊病例。经排查,周某某于10月18日在甘南藏族自治州迭部县扎尕那景区与该4名病例有轨迹交叉。富顺县随即将其管控措施由居家健康监测升级为居家隔离。

10月24日1时,周某某第3次核酸检测结果呈阳性,经专家诊断为无症状感染者,随即将该病例闭环转运至自贡市传染病医院进行隔离治疗。

目前,已排查密切接触者246人,其核酸检测结果均为阴性,并已落实集中隔离管控措施。次密接者119人,核酸检测正在进行中。已完成封控区、管控区、防范区区域划分,正在分步开展核酸检测。

自贡市已于第一时间启动流调溯源、人员排查管控、核酸检测等工作,并对周某某居住地及涉及的活动场所开展环境采样检测等工作。下一步,自贡市将在省卫健委和专家组指导下,根据流调情况继续做好重点人员和区域管控,动态发布疫情调查及处置情况。

请广大市民关注官方权威发布,不信谣、不传谣;进一步提高防范意识,不扎堆、不聚集、勤洗手、多通风、戴口罩,做好自我防护;如出现发热、干咳、乏力、咽痛、嗅味觉减退或丧失等不适症状,及时就医,并主动告知医生旅居史;请广大市民朋友积极接种疫苗,共同构建全民免疫屏障。

内江威远

威远县应对新冠肺炎疫情应急指挥部

关于排查密切接触者的接触人员的通告

2021年10月23日晚,四川内江威远县疾控中心接协查电告,紧急排查自贡富顺一初核核酸检测阳性人员周某某(现已诊断为新冠肺炎无症状感染者)的密切接触者及次密。经流行病学调查和追踪核实,已将3名密切接触者(与周某某同旅行团)集中隔离,核酸检测结果均为阴性。根据对3名密切接触者的流行病学调查,现将其在威远的活动轨迹公布如下。

>>>王某某:

10月19日:13:00左右,在县城西泰源小区对面李四羊肉汤就餐;14:00左右回西泰源小区家中。

10月20日:10:00左右,到县城高升农贸市场买菜;11:30回西泰源小区家中;14:00,到威远大桥下公园茶坊打牌;17:30回西泰源小区家中。

10月21日:9:00左右,到县城东大桥下按摩店;12:00左右回家;14:30,到威远大桥下公园茶坊打牌;17:30回西泰源小区家中。

10月22日:全天未外出。

10月23日:10:00左右,到西泰源小区门口做核酸检测,后未再外出。

>>>胡某某(系王某某妻子):

10月19日:13:00左右,在县城西泰源对面李四羊肉汤就餐;15:00左右,到县城铁索桥头跳舞;16:30左右,在县城滨河公园打扑克牌;18:00左右回家。

10月20日:8:40左右,到县城北门口跳舞;10:20,结束跳舞后回家;15:00左右,到县城铁索桥头跳舞;16:30左右,在县城滨河公园打扑克牌;18:00左右回家。

10月21日:9:05,在县城西泰源小区院坝内开生产队大会;10:30左右,结束会议回家;15:00左右,到县城铁索桥头跳舞;16:30左右,在县城滨河公园打扑克牌;17:00左右,到严陵镇西街居委会报备后回家。

10月22日:8:30,到县城城北农贸市场一固定摊贩买菜;9:00左右,到县城北门口跳舞;10:20左右,回家。

10月23日:10:00左右,到西泰源小区门口做核酸检测,后未再外出。

>>>陈某某:

10月19日:13:00,到县城三路口威龙羊肉汤吃饭;14:00左右,到县城河坝街24团俱乐部打麻将;18:00左右回到县城外西街水岸生活小区家中。

10月20日:18:00左右,到县城城北农贸市场买鞋;18:10,到水岸生活小区楼下春燕副食店买米后回家。

10月21日:8:00左右出发,步行到县人民医院住院部体检;10:00回家,后未再外出。

10月22日:全天未外出。

10月23日:7:00左右,到县城河北街农贸市场买菜;8:00左右回家;9:00左右,到水岸生活小区门口做核酸检测,后未再外出。

请与以上3名密切接触者活动有轨迹交叉的人员,第一时间与威远县疾控中心联系,主动配合落实相关防控措施,如有瞒报将依法追究相关人员责任。

在此,提醒广大群众不要恐慌,不造谣、不信谣、不传谣,科学佩戴口罩,勤洗手、常通风、保持安全社交距离;不扎堆、少聚会,保持良好的卫生习惯,倡导健康生活方式;积极主动全程接种新冠疫苗,积极主动参加加强免疫接种。如出现发热、咳嗽等症状,要佩戴好口罩,及时就近到发热门诊排查和诊疗,并如实告知旅居史和接触史,就医过程中避免乘坐公共交通工具。

威远县疾控中心电话:0832—8101152

核酸检测点:

威远县中医医院电话:17395390510

威远县第二人民医院电话:0832-8249791

威远县应对新冠肺炎疫情应急指挥部

2021年10月24日

四川疾控最新提醒

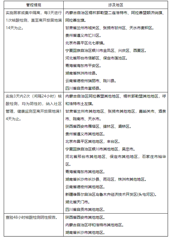
国内部分地区来(返)川人员管理措施

本土疫情持续进展

请大家及时主动报备

做好个人防护

加载中...