东北限民用电刷屏:是无奈,还是不该
观察者网
原标题:东北限民用电刷屏:是无奈,还是不该
►文观察者网刘程辉编辑张红日
“从来没见到过这样的情况”,一位东北居民这样和我们描述连日来的“拉闸限电”现象。
毫无征兆地断电、交通信号灯罢工、夜晚漆黑的街道和楼宇、用汽车灯充当照明的店铺。。。。。。一幕幕“东北限电”场景在各大社交媒体刷屏。
实际上,全国范围内都在限电。今年以来,上半年我国工业生产持续处于高位运行,受煤炭价格上涨等因素影响,多地开始执行不同程度的“限电限产”措施,而东北地区的限电涉及民生的居民用电,尤其引发高度关注。
这波看似“无奈”的限电风潮,并非实际上的“电力短缺”。中国社科院世经政所全球宏观经济研究室主任肖立晟接受观察者网采访时表示,除了发电成本上涨的因素外,地方政府未能提前规划并实施好能源目标,正是导致临近年末“赶作业”式限电的主要成因。
而东北由于风电骤减等原因,整个电网有“崩溃的危险”,从而被迫对民用电实施限制。中国能源研究会学术顾问、国家发展改革委能源研究所原所长周大地指出,这与当地的能源结构有关,东北的火电本身比例较高,随着采暖季的临近,冬天供电供热用煤压力比较大。
周大地对观察者网强调,由于民用电占电力消费比例很低,其实限制民用电的情况“本不该发生”。在我国推进绿色能源战略、实现“双碳”目标的大背景下,深化电力系统改革势在必行。
在舆论发酵后,东北三省及国家电网已接连作出表态,强调尽管面临着煤炭紧缺、煤价高企等导致的供电紧张局面,但将最大可能避免出现拉闸限电的情况,保障群众正常生活生产秩序。
地方年末“补作业”,煤炭价格攀升
进入9月,一场不期而至的限电风潮正在全国各地蔓延。从沿海的广东、江苏、山东,到内陆的安徽、贵州、陕西等十余个省份,均推出了相应的“限电限产”措施。
8月31日,广东省发改委发布《关于进一步完善我省峰谷分时电价政策有关问题的通知》,从10月1日起广东省开始执行尖峰电价政策,尖峰电价将在峰谷分时电价的峰段电价基础上上浮25%。
9月13日,陕西榆林市发改委发布关于确保完成2021年度能耗双控目标任务的通知,要求新建成“两高项目”不得投入生产,确保9月份限产50%。
9月17日,贵州省能源局发布《2021年贵州省有序用电方案》,要求电网企业按预警响应等级和有序用电响应企业序位表,并结合实际情况合理安排有关企业错、避峰生产。
。。。。。。
一系列“限电限产”的通知浪潮中,大部分地区将重点放在高耗能产业上,“双高”企业连番接到限产通知。比如云南省发改委此前下发通知要求,9月水泥产量在8月产量基础上压减80%以上,10-12月全部水泥企业错峰生产时间不少于40天。
但就目前而言,限电限产的范围已不仅涵盖前期的钢铁、水泥、化工等高耗能产业,光伏产业、新能源汽车电池产业链等其他领域也开始受到波及。
微博账号@野野野max 发布图片称,限电导致路灯罢工,交通拥堵↑;下图为停电后,店铺用蜡烛照明↓
这场“轰轰烈烈”的限电限产之潮缘何而来?九方智投首席经济学家、中国社科院世经政所全球宏观经济研究室主任肖立晟对观察者网表示,这主要与两方面因素有关。一方面是各地政府为了应付能耗“双控”政策,而选择在临近年末之际突击“补作业”。
所谓能耗“双控”,就是既控制能源消耗强度(单位GDP能耗),也控制能源消费总量。今年年初的《政府工作报告》曾提出,2021年单位国内生产总值能耗降低的目标是3%左右。8月中旬,国家发改委印发了《2021年上半年各地区能耗双控目标完成情况晴雨表》,更为各地方政府的能耗目标敲响警钟。
文件显示,今年上半年,广东、福建、云南、陕西、江苏等9个省(区)能耗强度同比不降反升,10个省份能耗强度降低率未达到进度要求,全国节能形势十分严峻。
国家发改委8月中旬发布的能耗晴雨表表格
“8月份的文件是一记警钟,9月中旬国家发改委又印发《完善能源消费强度和总量双控制度方案》,多地限电措施集中出现也就不奇怪了。”肖立晟认为,在一个良好的经济发展模式中,服务业的增速是要快于工业增速。但受疫情影响,国外生产订单纷纷向国内转移,持续刺激国内工业生产,在这样的情况下耗电量肯定会大幅度上升。
7月中旬,工信部新闻发言人介绍今年上半年工业和信息化发展情况时表示,上半年工业经济持续稳定恢复,主要指标增势平稳。工业生产较快增长,上半年全国规模以上工业增加值同比增长15.9%,两年平均增长7.0%。
“上半年我国工业生产持续处于高位运行,这么高的工业增长速度,其实与我们提出的经济内循环和绿色发展理念是有冲突的。”
肖立晟指出,从另一方面来讲,煤炭价格的“脉冲式”上涨,导致发电厂的供电成本剧增,厂方承受着巨大压力,发电意愿不高。
一名东北地区的业内人士也对观察者网表示,我国目前发电依然以火电为主。作为发电原料的煤炭近期价格持续走高,导致火电成本攀升,“火电厂发一度电甚至可能亏两毛钱”,打压了厂方的发电积极性。
今年以来,由于煤炭供应不足,需求提振等因素影响,煤炭价格持续处于“煤超疯”的状态,已攀升至历史高位。根据海关总署9月7日公布的数据显示,2021年8月份,我国进口煤炭2805.2万吨,较7月份的3017.8万吨减少212.6万吨,下降7.04%。今年1-8月份,我国共进口煤炭19768.8万吨,同比下降10.3%。
在进口煤炭同比下降的刺激下,煤炭价格不断攀升。
根据焦联资讯9月26日消息,现山西长治地区主焦煤(A8.5、S0.5、G83)出厂价4200元/吨,瘦煤(A8、S0.4、G70)出厂价3980元/吨。
而在2019年6月,同一地区的主焦煤(S0.5G75)出厂含税价为1550元/吨,贫瘦煤指标(S0.4G12)出厂含税价为1120元/吨,目前价格翻了一倍多。
煤炭价格疯涨,导致下游煤电厂承压。中国电力企业联合会9月24日数据显示,9月16日至9月23日,中国沿海电煤采购价格指数(CECI沿海指数)5500大卡综合价报1086元/吨,环比前周上涨9.7%,而去年同期价格为590元/吨上下,较上年同期高约83%。
肖立晟预测,考虑到我国减排行动的时间表和压力、煤炭价格近期难以下跌等因素,国内工业生产能耗和绿色发展战略的矛盾可能还将持续一段时间,这取决于在疫情扰动下海外生产恢复情况,以及国内政策的灵活性。
“从短期来看,只能是在尽量不影响民生的情况下,降低下一阶段能耗的压力。”肖立晟说。
东北居民:比限电更让人担心的是不清楚还要持续多久
实际上,这一波限电限产已经波及到了民生领域。相较于其他区域主要限制工业用电,东北多地对居民用电采取的限制之举尤为引人关注,这也成为了舆论针对的焦点。
在舆论发酵后,东三省接连对保障民生作出表态,强调尽管面临着煤炭紧缺、煤价高企等导致的供电紧张局面,但将最大可能避免出现拉闸限电的情况,保障群众正常生活生产秩序。
此前多日,东北电网已经数次拉响“事故拉闸”、“限电”等警报。
9月23日,国网沈阳供电公司发布了一则拉闸限电的通知。通知称,近期,受联络线净受能力下降、煤电价格居高不下导致发电厂出力下降等因素影响,辽宁电网供需形势趋紧,短时间内存在电力供应缺口。根据国家《有序用电管理办法》,经省工信厅批准,23日已对辽宁地区实施有序用电。
黑龙江省发改委也发布《关于做好有序用电工作的紧急通知》称,自9月10日,黑龙江省与辽宁、吉林及蒙东地区同时启动有序用电,各地在落实有序用电过程中, 由于部分用电企业没有严格执行有序用电方案,造成黑龙江省9月23日紧急拉闸限电。
一份由国网东北电力调度控制中心9月23日签发的《东北电网事故拉闸限电预通知单》披露,由于全网频率调整手段均已用尽,为保证电网安全运行,采取事故拉闸限电。
毫无征兆地断电、交通信号灯罢工、夜晚漆黑的街道和楼宇、用汽车灯充当照明的店铺。。。。。。很快,伴随着东北多地拉响拉闸限电的警报,近日#东北限电#的话题在微博、抖音等社交平台上持续刷屏,不少东北地区的网友纷纷吐槽着突遭拉闸断电的经历,用视频和图片分享停电现场的场景,倾泻着停电带来的不快和不满。
不少舆论将矛头对准“为何要限制民用电”的问题上,有人在网络上表达了对东北人“冬天如何过冬”的担忧,还有人抱怨,东北人不是无法接受停电,而是无法接受“不定期、不定时”的突然停电。
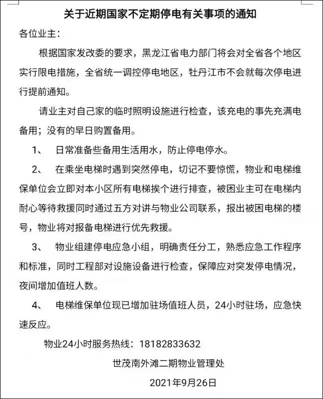
黑龙江牡丹江市一居民小区物业在发布的通知中特别提醒业主,“牡丹江市不会就每次停电进行提前通知”,请业主自行进行检查照明和充电设备,并提前购置备用。
牡丹江市一小区物业26日发布的停电告知书
“这样的情况以前几乎没有出现过。”吉林省吉林市居民吕先生告诉观察者网,当地限制居民用电的现象在25日前后尤为严重。其中在25日,他家所在的小区在未接获通知的情况下突然断电,从下午5时许一直持续到夜晚10时。考虑到断电时间正值夜晚和饭点,停电对居民特别是老人和孩子影响较大。
《新京报》微博:沈阳23日限电后红绿灯停电,引发交通拥堵
从他提供的一份发布于25日的停电通知中可以看到,吉林市城区部分区域限电时间为7到8个小时,时间从傍晚一直延续到午夜;而在一些农村地区,限电时间更长,有的地方甚至从早6时许一直限制到午夜0时,时间接近18个小时。
“其实人们更担心的,是不清楚这种状况还要持续多久。”吕先生说。
吕先生向观察者网提供的当地停电通知
不过27日,他对观察者网表示,当地停电的情况正在好转。大部分停电地区都能够提前接获提醒通知,并且从28日开始吉林市市区都不停电,但部分农村地区仍会存在限电情况。
“如果可以通知肯定会提前通知的,尽量避免突然停电。”在回应为何没有提前通知用户断电的疑问,东北某地的一名电网工作人员告诉《新京报》记者,一般而言,计划停电都会提前通知,意外停电也会及时更新停电原因和通知。但由于电力供需紧张,整个电网有崩溃的危险,情况紧急,可能出现无法提前通知到用户的情况。
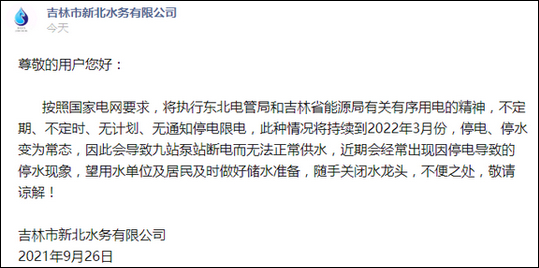
正当人们围绕限电一事议论纷纷时,吉林市新北水务有限公司26日晚发布的一份公告,更是让许多东北居民的心情坐了一回“过山车”。
吉林市新北水务26日发布通告,称无通知停电限电将持续到明年3月。但次日即发通告致歉称“措辞不当”
公告称,不定期、不定时、无计划、无通知停电限电的情况,将持续到明年3月份,停电、停水变为常态。次日(27日),该公司再次发布通告澄清称,此前通知“措辞不当、内容不准确,给相关用户和公众造成误解”。
但这份新的通告并未对停电限电的持续时间作出新的解释。
专家:与东北能源供需有关
全国多地都在限电,为何东北多地触碰到了民用电领域?国家电网客服工作人员回应媒体称,实际上,东北地区已经首先对非居民执行了有序用电,但是在执行后仍存在电力缺口,目前整个电网有崩溃的危险,才采取了对居民限电的措施。
26日,辽宁召开电力保障工作会议,对该省拉闸限电情况作出说明。会议指出,9月23日至25日,由于风电骤减等原因,电力供应缺口进一步增加至严重级别。为防止全电网崩溃,东北电网调度部门依照有关预案,直接下达指令执行“电网事故拉闸限电”,用电影响范围扩大到居民和非实施有序用电措施企业。
从官方回应可以看出,东北地区对民用电实施限制,实在是电力供应缺口难以弥补的被迫之举。中国能源研究会学术顾问、国家发展改革委能源研究所原所长周大地说,这与东北地区的能源结构不无关联。
去年吉林省国民经济和社会发展统计公报显示,吉林省发电量1018.83亿千瓦时,增长7.7%。其中,火力发电量约750亿千瓦时,占总发电量近四分之三,远高出风力发电量约130亿千瓦时,水力发电量约94亿千瓦时。
周大地告诉观察者网,考虑到资源禀赋的问题,东北的火电本身比例较高,随着采暖季的临近,冬天供电供热用煤压力比较大。一边是供电供热需求的上升,另一边由于今年煤炭价格疯涨,再加上民用电补贴因素,东北发电企业亏损在持续扩大。
“发电越多,亏损越多。一边亏损,一边还要实施民用电补贴,这很难维系下去。”周大地说。
前文所提及的业内人士也表示,尽管全国能源供应还是以火电为主,但相比于其他地区,东北的新能源项目偏少,加上供电和供热的双重需求,所以相较之下受到的影响会大一些。“所谓有序用电,首先是限制工业用电大户,限民用电是最后手段,政府必定不会首先打扰居民。”
“限制民用电是被迫之举,其实不该出现”
尽管东北地区限制民用电实属被迫之举,但周大地认为,限制民用电的现象还是“不应该”出现的。
“相较于增长较快的工业用电,民用电增速其实是比较慢的,今年的工业用电增长都高于民用电。再者,民用电占总电力消费的比例只有百分之十几,真的不该出现限制民用电的现象。”周大地说。
至于网络上有人炒作“我国发电能力不足”的说法,周大地并不认同。“这次的限电,其实经济因素要大于能力因素。”他指出,这次限电很大程度上是地方政府失策所致,并非实际上的“电力短缺”。现在国家强调能源“双控”,制约、限制“双高”项目上马,有的地方政府没有提前做准备,在临近年末突然拉闸限电“急刹车”。这是一种对抗性的措施,是完全不正确的。
周大地说:“在‘双控’政策指引下,新投资项目、抑制高耗能产业的扩张、节能降耗在年初就要提前做好,而非突然来一脚急刹车。”
“工作应该做到前面,多地之所以出现这么紧急的情况,其实也因为地方政府对能耗的管控相对而言没有按照中央的要求严格执行。”肖立晟也表示,要避免“一刀切”的限电政策,必须充分考虑到企业和民生需求,做好优先安排,在能耗方面排个序,做好沟通安排,做好生产调整时间和空间上的安排。否则只会导致政府信誉和企业生产都受到影响,“造成双输的局面”。
在9月26日中关村自主创新中心示范区举办的“智能+能源论坛”论坛上,中国工程院院士杜祥琬表示,实现“双碳”目标是一个复杂的系统工程,也是一个科学的转型过程。“政策性很强,需要把握好节奏,积极且稳妥地发展,既要防止一刀切简单化,比如以为简单地拉闸限电就是低碳,同时也要防止转型不力带来的落后和无效投资。”
针对当前供电形势,国家电网公司9月27日下午表态称,将综合施策、多措并举,通过强化全网统一调度、统筹调配资源、加强用电情况监测、严格落实供电保障责任等举措,全力以赴打好电力保供攻坚战,保障基本民生用电需求,最大可能避免出现拉闸限电情况,坚决守住民生、发展和安全底线。
除了采取多管齐下的办法应对当前供电形势外,周大地强调,如今的局面还暴露了推进深化电力系统改革的紧迫性。
“电力补贴政策应当尽快改革,长期来看会抑制能源系统的有效运转。不解决电力企业的亏损是不行的,但这需要物价部门、发改部门、电力部门都参与其中,统一进行磋商。”
微博博主评析